转载

阿里云Kubernetes实战

编辑推荐:
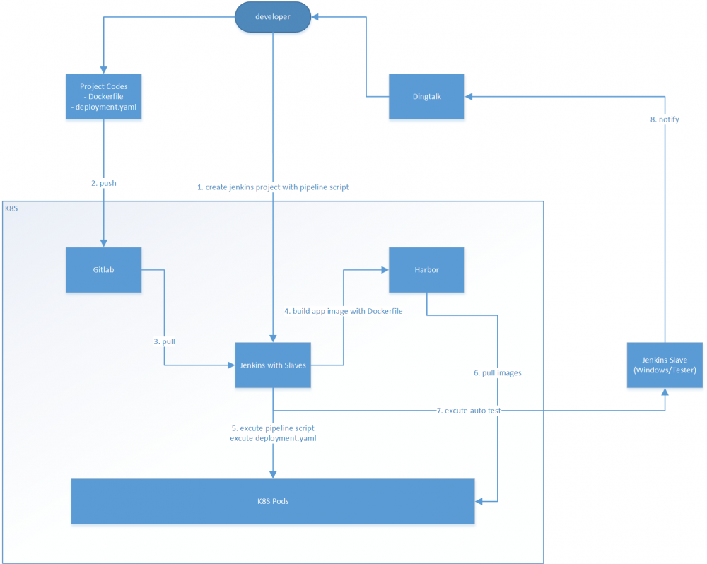
本文来自于云社区,本文将通过实际案例串联所有的基础软件服务,基于K8S做DevOps,希望本文对您的学习有所帮助。

整体的业务流程如下图所示:

阿里云Kubernetes实战

一、一机多Jenkins Slave

由于业务需要,我们的自动化测试需要基于windows做web功能测试,每一个测试任务独占一个windows用户桌面,所以我们首先要给Jenkins配置几个Windows的Slave Node.在我之前的post《持续集成CI实施指南三–jenkins集成测试》中详细讲解了给Jenkins添加Node的方法步骤。 本篇无需重复,但这里主要讲的是,如何在一台Windows服务器上搭建多个Jenkins Node,供多用户使用。

在目标机上建立多个用户,如下图所示:

阿里云Kubernetes实战

用Administrator用户安装JDK

在Jenkins的节点管理建立三个Node,分别为WinTester01、WinTester02、WinTester03,配置如下

阿里云Kubernetes实战

在目标机的Administrator,用IE打开Jenkins并进入节点管理,在 WinTester01、WinTester02、WinTester03 中分别点击“Launch”启动Slave

阿里云Kubernetes实战

确认启动成功后,点击“File”下的“Install as service”

阿里云Kubernetes实战

三个Slave都启动后,可以在服务管理器看到

阿里云Kubernetes实战

除了Jenkins Slave1无需配置,Slave2和Slave3都需要右键进入属性,修改登录用户分别为JenkinsSlave2和JenkinsSlave3

阿里云Kubernetes实战

通过上面的配置,可以在一台目标机部署三个用户对应三个Jenkins Slave以满足我们的业务需求。

二、 二次开发Jenkins 钉钉通知插件

在整个DevOps的业务流程图上,我们想使用钉钉作为通知方式,相比邮件而言,实时性和扩展性都很高。在2018年4月,Jenkins的钉钉通知插件有两款,分别是Dingding JSON Pusher和Dingding notification plugin,前者长期未更新,已经不能使用,后者可以在非Pipeline模式下使用,对于Pipeline则有一些问题。虽然目前,Dingding notification plugin已经更新到1.9版本并支持了Pipeline,但在当时,我们不得不在1.4版本的基础上做二次开发。

整体开发经过参考《Jenkins项目实战之-钉钉提醒插件二次开发举例》,总体来说还是比较简单:

修改”src/main/java/com/ztbsuper/dingtalk / DingTalkNotifier . java ”,钉钉的消息API类型有文本、link、markdown、card等,我们这里把通知接口改成文本类型

public class DingTalkNotifier extends Notifier implements SimpleBuildStep {
 ?
 private String accessToken;
 private String message;
 private String imageUrl;
 private String messageUrl;
 ?
 @DataBoundConstructor
 public DingTalkNotifier(String accessToken, String message, String imageUrl, String messageUrl) {
 this.accessToken = accessToken; //钉钉的accesstoken
 this.message = message; //消息主体
 this.imageUrl = imageUrl; //缩略图
 this.messageUrl = messageUrl; //消息的链接来源,一般是jenkins的build url
 }
 ?
 public String getAccessToken() {
 return accessToken;
 }
 public String getMessage() {
 return message;
 }
 public String getImageUrl() {
 return imageUrl;
 }
 public String getMessageUrl() {
 return messageUrl;
 }
 ?
 @Override
 public void perform(@Nonnull Run<?, ?> run, @Nonnull FilePath filePath, @Nonnull Launcher launcher, @Nonnull TaskListener taskListener) throws InterruptedException, IOException {
 String buildInfo = run.getFullDisplayName();
 if (!StringUtils.isBlank(message)) {
 sendMessage(LinkMessage.builder()
 .title(buildInfo)
 .picUrl(imageUrl)
 .text(message)
 .messageUrl(messageUrl)
 .build());
 }
 }
 ?
 private void sendMessage(DingMessage message) {
 DingTalkClient dingTalkClient = DingTalkClient.getInstance();
 try {
 dingTalkClient.sendMessage(accessToken, message);
 } catch (IOException e) {
 e.printStackTrace();
 }
 }
 ?
 @Override
 public BuildStepMonitor getRequiredMonitorService() {
 return BuildStepMonitor.NONE;
 }
 ?
 @Symbol("dingTalk")
 @Extension
 public static final class DescriptorImpl extends BuildStepDescriptor<Publisher> {
 ?
 @Override
 public boolean isApplicable(Class<? extends AbstractProject> aClass) {
 return true;
 }
 ?
 @Nonnull
 @Override
 public String getDisplayName() {
 return Messages.DingTalkNotifier_DescriptorImpl_DisplayName();
 }
 }
 } 

用maven打包

maven需要安装java环境,为了方便,我直接run一个maven的docker image,编译完成后把hpi文件send出来

在jenkins的插件管理页面上传hpi文件

阿里云Kubernetes实战

在钉钉群中开启自定义机器人

阿里云Kubernetes实战

找到accesstoken

阿里云Kubernetes实战

在jenkins pipeline中可以使用以下命令发送信息到钉钉群

dingTalk accessToken:"2fccafaexxxx",message:"信息",imageUrl:"图片地址",messageUrl:"消息链接"

三、 DevOps解决方案

针对每一个软件项目增加部署目录,目录结构如下:

_deploy 
 master 
 deployment.yaml
 Dockerfile
 other files
 test 
 deployment.yaml
 Dockerfile
 other files
 

master和test文件夹用于区分测试环境与生产环境的部署配置

Dockerfile和other files用于生成应用或服务的镜像

如前端vue和nodejs项目的Dockerfile:

# 前端项目运行环境的Image,从Harbor获取
 FROM xxx/xxx/frontend:1.0.0 
 RUN mkdir -p /workspace/build && mkdir -p /workspace/run
 COPY . /workspace/build
 # 编译,生成执行文件,并删除源文件
 RUN cd /workspace/build/frontend && /
 cnpm install && /
 npm run test && /
 cp -r /workspace/build/app/* /workspace/run && /
 rm -rf /workspace/build && /
 cd /workspace/run && /
 cnpm install 
 # 运行项目,用npm run test或run prod区分测试和生产环境
 CMD cd /workspace/run && npm run test 

又如dotnet core项目的Dockerfile:

# dotnet项目编译环境的Image,从Harbor获取
 FROM xxx/xxx/aspnetcore-build:2 AS builder
 WORKDIR /app
 COPY . .
 # 编译
 RUN cd /app/xxx
 RUN pwd && ls -al && dotnet restore
 RUN dotnet publish -c Release -o publish
 ?
 # dotnet项目运行环境的Image,从Harbor获取
 FROM xxx/xxx/aspnetcore:2
 WORKDIR /publish
 COPY --from=builder /app/xxx/publish .
 # 重命名配置文件,中缀test、prod用于区分测试环境和生产环境
 RUN mv appsettings.test.json appsettings.json
 # 运行
 ENTRYPOINT ["dotnet", "xxx.dll"] 

deployent.yaml用于执行应用或服务在k8s上的部署

由于deployment有很多配置项可以抽离成公共配置,所以deployment的配置有很多占位变量,占位变量用两个#中间加变量名表示,如下所示:

apiVersion: v1 
 kind: Namespace 
 metadata: 
 name: #namespace# 
 labels: 
 name: #namespace# 
 ---
 apiVersion: v1
 data:
 .dockerconfigjson: xxxxxxxxxxxxxxxxxxxxxx
 kind: Secret
 metadata:
 name: regcred
 namespace: #namespace# 
 type: kubernetes.io/dockerconfigjson
 ---
 apiVersion: extensions/v1beta1
 kind: Deployment
 metadata:
 name: #app#-deploy
 namespace: #namespace# 
 labels:
 app: #app#-deploy
 spec:
 replicas: #replicas#
 strategy:
 type: Recreate
 template:
 metadata:
 labels:
 app: #app#
 spec:
 containers:
 - image: #image# 
 name: #app#
 ports:
 - containerPort: #port#
 name: #app#
 securityContext:
 privileged: #privileged#
 volumeMounts:
 - name: log-volume
 mountPath: #log#
 - image: #filebeatImage# 
 name: filebeat
 args: [
 "-c", "/etc/filebeat.yml"
 ]
 securityContext:
 runAsUser: 0
 volumeMounts:
 - name: config
 mountPath: /etc/filebeat.yml
 readOnly: true
 subPath: filebeat.yml
 - name: log-volume
 mountPath: /var/log/container/
 volumes:
 - name: config
 configMap:
 defaultMode: 0600
 name: filebeat-config
 - name: log-volume
 emptyDir: {}
 imagePullSecrets:
 - name: regcred
 ---
 apiVersion: v1
 kind: ConfigMap
 metadata:
 name: filebeat-config
 namespace: #namespace#
 labels:
 app: filebeat
 data:
 filebeat.yml: |-
 filebeat.inputs:
 - type: log
 enabled: true
 paths:
 - /var/log/container/*.log
 output.elasticsearch:
 hosts: ["#es#"]
 tags: ["#namespace#-#app#"]
 ---
 apiVersion: v1
 kind: Service
 metadata:
 name: #app#-service
 namespace: #namespace# 
 labels:
 app: #app#-service
 spec:
 ports:
 - port: 80
 targetPort: #port# 
 selector:
 app: #app#
 ---
 apiVersion: extensions/v1beta1
 kind: Ingress
 metadata:
 name: #app#-ingress
 namespace: #namespace# 
 annotations:
 nginx.ingress.kubernetes.io/proxy-body-size: "0"
 nginx.ingress.kubernetes.io/rewrite-target: /
 spec:
 rules:
 - host: #host# 
 http:
 paths:
 - path: #urlPath#
 backend:
 serviceName: #app#-service
 servicePort: 80 

其中几个关键变量的解释如下:

dockerconfigjson:因为所有的镜像需要从Harbor获取,而Harbor的镜像如果设置为私有权限,就需要提供身份验证,这里的 dockerconfigjson 就是Harbor的身份信息。生成dockerconfigjson的方法如下:

进入K8S任何一个节点,删除” ~/.docker/config.json ” 文件

使用命令” docker login harbor地址”登录harbor

通过命令” cat ~/.docker/config.json “ 可以看到harbor的身份验证信息

使用命令” cat /root/.docker/config.json | base64 -w 0 “对信息编码,将生成后的编码填写到deployment.yaml的dockerconfigjson节点即可

namespace:同一个项目的不同k8s组件应置于同一个namespace,所以namespace可统一配置,在我们的项目实践中,生产环境的namespace为” 项目名 “,测试环境的namespace为” 项目名-test “

app:应用或服务名称

image:应用或服务的镜像地址

replicas:副本数量

port:应用或服务的Pod开放端口

log:应用或服务的日志路径,在本系列的第二篇文章中,提到我们的日志方案是给每个应用或服务配一个filebeat,放在同一Pod中,这里只需告知应用或服务的日志的绝对路径,filebeat就能将日志传递到ES中,日志的tag命名方式为” namespace-app”

host:在本系列的第一篇文章中,讲了使用nginx ingress做服务暴露与负载。这里的host就是给nginx ingress 设置的域名,端口默认都是80,如果需要https,则在外层使用阿里云SLB转发

urlPath:很多情况下,如微服务,需要通过相同的域名,不同的一级目录将请求分发到不同的后台,在nginx中,就是location的配置与反向代理,比如host的配置是确定了域名aaa.bbb.com,而urlPath的配置是确定 aaa .bbb.com/user /getuser 将会被转发到用户服务 podIP:podPort / getuser中

以上所有的占位变量都是在Pipeline Script中赋值,关于 Jenkins Pipeline 的相关内容介绍这里不再多讲,还是去看官方文档靠谱。我们这里将k8s的部署文件deployment.yaml与Jenkinsfile结合,即可做到一个deployment.yaml能适配所有项目,一个Pipeline Script模板能适配所有项目,针对不同的项目,只需在Pipeline Script中给占位变量赋值,大大降低了配置复杂度。下面是一个项目的Jenkins配置示例:

阿里云Kubernetes实战

对于一个项目,我们只需配置Trigger和Pipeline,上图“Do not allow concurrent builds ”也是通过Pipeline的配置生成的。Pipeline Script示例如下:

pipeline {

// 指定项目在label为jnlp-agent的节点上构建,

也就是Jenkins Slave in Pod

agent { label 'jnlp-agent' }

// 对应Do not allow concurrent builds

options {

disableConcurrentBuilds()

}

environment {

// ------ 以下内容,每个项目可能均有不同,按需修改

------

//author:用于钉钉通知

author="张三"

// branch: 分支,一般是test、 master,对应git从哪个

分支拉取代码,也对应究竟执行_deploy文件夹下的test

配置还是master配置

branch = "test"

// namespace: myproject-test, myproject,命名空间一

般是项目名称,

测试环境加test

namespace = "myproject-test"

// hostname:对应deployment中的host

host = "test.aaa.bbb.com"

// appname:对应deployment中的app

app = "myserver"

// port:对应deployment中的port

port= "80"

// replicas:对应deployment中的replicas

replicas = 2

//git repo path:git的地址

git="git@git.aaa.bbb.com/xxx.git"

//log:对应deployment中的log

log="/publish/logs/"

// ------ 以下内容,一般所有的项目都一样,不经常修改

------

// harbor inner address

repoHost = "192.168.0.1:23280"

// harbor的账号密码信息,在jenkins中配置用户名

/密码形式的认证信息,命名成harbor即可

harborCreds = credentials('harbor')

// filebeat的镜像地址

filebeatImage="${repoHost}/common/filebeat:6.3.1"

// es的内网访问地址

es="elasticsearch-logging.kube-system:9200"

}

// ------ 以下内容无需修改 ------

stages {

// 开始构建前清空工作目录

stage ("CleanWS"){

steps {

script {

try{

deleteDir()

}catch(err){

echo "${err}"

sh 'exit 1'

}

}

}

}

// 拉取

stage ("CheckOut"){

steps {

script {

try{

checkout([$class: 'GitSCM', branches: [[name: "*/${branch}"]], doGenerateSubmoduleConfigurations:

false, extensions: [],

submoduleCfg: [], userRemoteConfigs: [[credentialsId:

'gitlab', url: "${git}"]]])

}catch(err){

echo "${err}"

sh 'exit 1'

}

}

}

}

// 构建

stage ("Build"){

steps {

script {

try{

// 登录 harbor

sh "docker login -u ${harborCreds_USR} -p ${harborCreds_PSW}

${repoHost}"

sh "date +%Y%m%d%H%m%S > timestamp"

// 镜像tag用时间戳代表

tag = readFile('timestamp').replace("/n", "").replace

("/r", "")

repoPath = "${repoHost}/${namespace}/${app}:${tag}"

// 根据分支,进入_deploy下对应的不同文件夹,通过dockerfile打包镜像

sh "cp _deploy/${branch}/* ./"

sh "docker login -u ${harborCreds_USR} -p ${harborCreds_PSW}

${repoHost}"

sh "docker build -t ${repoPath} ."

}catch(err){

echo "${err}"

sh 'exit 1'

}

}

}

}

// 镜像推送到harbor

stage ("Push"){

steps {

script {

try{

sh "docker push ${repoPath}"

}catch(err){

echo "${err}"

sh 'exit 1'

}

}

}

}

// 使用pipeline script中复制的变量替换deployment.yaml

中的占位变量,执行deployment.yaml进行部署

stage ("Deploy"){

steps {

script {

try{

sh "sed -i 's|#namespace#|${namespace}|g' deployment

.yaml"

sh "sed -i 's|#app#|${app}|g' deployment.yaml"

sh "sed -i 's|#image#|${repoPath}|g' deployment.yaml"

sh "sed -i 's|#port#|${port}|g' deployment.yaml"

sh "sed -i 's|#host#|${host}|g' deployment.yaml"

sh "sed -i 's|#replicas#|${replicas}|g' deployment

.yaml"

sh "sed -i 's|#log#|${log}|g' deployment.yaml"

sh "sed -i 's|#filebeatImage#|${filebeatImage}|g' deployment.yaml"

sh "sed -i 's|#es#|${es}|g' deployment.yaml"

sh "sed -i 's|#redisImage#|${redisImage}|g' deployment.yaml"

sh "cat deployment.yaml"

sh "kubectl apply -f deployment.yaml"

}catch(err){

echo "${err}"

sh 'exit 1'

}

}

}

}

}

post {

// 使用钉钉插件进行通知

always {

script {

def msg = "【${author}】你把服务器搞挂了,

老詹喊你回家改BUG!"

def imageUrl = "https://www.iconsdb.com/icons/

preview/red

/x-mark-3-xxl-2.png"

if (currentBuild.currentResult=="SUCCESS"){

imageUrl= "http://icons.iconarchive.com/icons/paomedia

/small-n-flat/1024/sign-check-icon-2.png"

msg ="【${author}】发布成功,干得不错!"

}

dingTalk accessToken:"xxxx",message:"${msg}",imageUrl:"$

{imageUrl}",

messageUrl:"${BUILD_URL}"

}

}

}

}

发布完成后,可以参考《持续集成CI实施指南三–jenkins集成测试》,做持续测试,测试结果也可通过钉钉通知。最后我们利用自建的运维平台,监控阿里云ECS状态、K8S各组件状态、监控ES中的日志并做异常抓取和报警。形成一整套DevOps模式。

综上,对于每个项目,我们只需维护Dockerfile,并在Jenkins创建持续集成项目时,填写项目所需的参数变量。进阶情况下,也可定制性的修改deployment文件与pipeline script,满足不同的业务需要。至此,完结,撒花!

原文  http://www.uml.org.cn/devops/201906191.asp
正文到此结束
Loading...