转载

Android增量自动更新

抽取的Android自动更新库,目的是几行代码引入更新功能,含服务端代码,欢迎Star,欢迎Fork,谢谢~

博客同步自:个人博客主页 代码github: github.com/itlwy/AppSm…

目录

功能介绍

  • 支持全量更新apk,直接升级到最新版本
  • 支持增量更新,只下载补丁包升级
  • 设置仅在wifi环境下更新
  • 支持外部注入网络框架(库默认使用okhttp)
  • 支持前台和后台自动更新
  • 支持强制更新
  • 支持对外定制更新提示和更新进度界面
  • 记忆下载
  • 含发布功能后台服务端 github (Node.js实现)

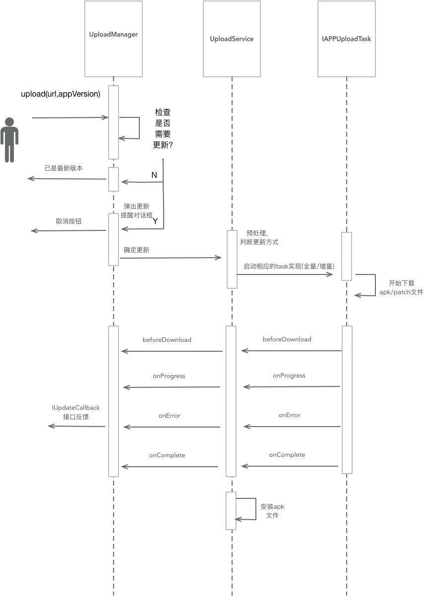
流程图

Android增量自动更新

效果图与示例apk

Android增量自动更新
Android增量自动更新

点击下载 smart-update.apk

如何引入

Gradle引入

step 1

Add the JitPack repository to your build file

allprojects {
			repositories {
				...
				maven { url 'https://jitpack.io' }
			}
		}
复制代码

Step 2

Add the dependency

dependencies {
	           implementation 'com.github.itlwy:AppSmartUpdate:v1.0.6'
	}

复制代码

更新清单文件

该清单放置在静态服务器以供App访问,主要用于判断最新的版本,及要更新的版本资源信息等(示例见仓库根目录下的resources目录或直接访问后台代码 github ),清单由服务端程序发布apk时生成,详见后台示例: github

{
  "minVersion": 100, // app最低支持的版本代码(包含),低于此数值的app将强制更新
  "minAllowPatchVersion": 100, // 最低支持的差分版本(包含),低于此数值的app将采取全量更新,否则采用差量
  "newVersion": 101, // 当前最新版本代码
  "tip": "test update",	// 更新提示
  "size": 1956631,	// 最新apk文件大小
  "apkURL": "https://raw.githubusercontent.com/itlwy/AppSmartUpdate/master/resources/app/smart-update.apk", // 最新apk 绝对url地址,也可用相对地址,如下方的"patchURL"字段
  "hash": "ea97c8efa490a2eaf7d10b37e63dab0e", // 最新apk文件的md5值
  "patchInfo": {  // 差分包信息
    "v100": { // v100表示-版本代码100的apk需要下载的差分包
      "patchURL": "v100/100to101.patch", //差分包地址,相对此UpdateManifest.json文件的地址,也可用绝对地址
      "tip": "101 version", // 提示
      "hash": "ea97c8efa490a2eaf7d10b37e63dab0e", // 合成后apk(即版本代码101)的文件md5值
      "size": 1114810 // 差分包大小
    }
  }
}
复制代码

简单使用

1.初始化

public class MyApplication extends Application {

    @Override
    public void onCreate() {
        super.onCreate();
        //推荐在Application中初始化
        Config config = new Config.Builder()
                .isDebug(true)
                .build(this);
        UpdateManager.getInstance().init(config);
    }
}
复制代码

2.调用

public class MainActivity extends AppCompatActivity implements View.OnClickListener {
 private Button mUpdateBtn;
    private String manifestJsonUrl = "https://raw.githubusercontent.com/itlwy/AppSmartUpdate/master/resources/UpdateManifest.json";
    private IUpdateCallback mCallback;

    @Override
    protected void onCreate(Bundle savedInstanceState) {
        super.onCreate(savedInstanceState);
        setContentView(R.layout.activity_main);
        mUpdateBtn = (Button) findViewById(R.id.update_btn);
        mUpdateBtn.setOnClickListener(this);

    }

    @Override
    public void onClick(View v) {
        switch (v.getId()) {
            case R.id.update_btn:
                UpdateManager.getInstance().update(this, manifestJsonUrl, null);
                break;

        }
    }
}
复制代码

详细说明

注册通知回调

  • 其他activity界面需要获知后台更新情况
public void register(IUpdateCallback callback) {...}

public void unRegister(IUpdateCallback callback) {...}

public interface IUpdateCallback {

    /**
     * 通知无新版本需要更新,运行在主线程
     */
    void noNewApp();

    /**
     * 自动更新准备开始时回调,运行在主线程,可做一些提示等
     */
    void beforeUpdate();

    /**
     * 自动更新的进度回调(分增量和全量更新),运行在主线程
     *
     * @param percent     当前总进度百分比
     * @param totalLength 更新总大小(全量为apk大小,增量为全部补丁大小和)
     * @param patchIndex  当前更新的补丁索引(从1开始)
     * @param patchCount  需要更新的总补丁数(当为0时表示是增量更新)
     */
    void onProgress(int percent, long totalLength, int patchIndex, int patchCount);

    /**
     * 下载完成,准备更新,运行在主线程
     */
    void onCompleted();

    /**
     * 异常回调,运行在主线程
     *
     * @param error 异常信息
     */
    void onError(String error);

    /**
     * 用户取消了询问更新对话框
     */
    void onCancelUpdate();

    /**
     * 取消了更新进度对话框,压入后台自动更新,此时由通知栏通知进度
     */
    void onBackgroundTrigger();
}
复制代码

网络框架注入

默认使用okhttp,也可由外部注入,只需实现如下的IHttpManager接口,然后通过new Config.Builder().httpManager(new OkhttpManager())注入即可

public interface IHttpManager {


    IResponse syncGet(@NonNull String url, @NonNull Map<String, String> params) throws IOException;

    /**
     * 异步get
     *
     * @param url      get请求地址
     * @param params   get参数
     * @param callBack 回调
     */
    void asyncGet(@NonNull String url, @NonNull Map<String, String> params, @NonNull Callback callBack);


    /**
     * 异步post
     *
     * @param url      post请求地址
     * @param params   post请求参数
     * @param callBack 回调
     */
    void asyncPost(@NonNull String url, @NonNull Map<String, String> params, @NonNull Callback callBack);

    /**
     * 下载
     *
     * @param url      下载地址
     * @param path     文件保存路径
     * @param fileName 文件名称
     * @param callback 回调
     */
    void download(@NonNull String url, @NonNull String path, @NonNull String fileName, @NonNull FileCallback callback);
}
复制代码

定制更新交互界面

每个应用的风格都可能是不一样的,因此这里也支持自定义弹出的提示框和进度框,详细见如下代码示例:

  1. 初始化config时需要将内部默认的弹框屏蔽掉

    public class MyApplication extends Application {
    
        @Override
        public void onCreate() {
            super.onCreate();
             Config config = new Config.Builder()
                    .isShowInternalDialog(false)
                    .build(this);
            UpdateManager.getInstance().init(config);
        }
    }
    复制代码
  2. 自定义对话框,如下(详细代码在MainActivity.java里):

public void registerUpdateCallbak() {
        mCallback = new IUpdateCallback() {
            @Override
            public void noNewApp() {
                Toast.makeText(MainActivity.this, "当前已是最新版本!", Toast.LENGTH_LONG).show();
            }

            @Override
            public void hasNewApp(AppUpdateModel appUpdateModel, UpdateManager updateManager, final int updateMethod) {
                AlertDialog.Builder builder = new AlertDialog.Builder(MainActivity.this);
                mDialog = builder.setTitle("自动更新提示")
                        .setMessage(appUpdateModel.getTip())
                        .setPositiveButton("更新", new DialogInterface.OnClickListener() {
                            @Override
                            public void onClick(DialogInterface dialog, int which) {
                                UpdateManager.getInstance().startUpdate(updateMethod);
                            }
                        })
                        .setNegativeButton("取消", new DialogInterface.OnClickListener() {
                            @Override
                            public void onClick(DialogInterface dialog, int which) {

                            }
                        }).create();
                mDialog.show();
            }

            @Override
            public void beforeUpdate() {
                // 更新开始
                mProgressDialog = new ProgressDialog(MainActivity.this);
                mProgressDialog.setTitle("更新中...");
                mProgressDialog.setProgressStyle(ProgressDialog.STYLE_HORIZONTAL);
                mProgressDialog.setMessage("正在玩命更新中...");
                mProgressDialog.setMax(100);
                mProgressDialog.setProgress(0);
                mProgressDialog.setOnCancelListener(new DialogInterface.OnCancelListener() {
                    @Override
                    public void onCancel(DialogInterface dialog) {
                        // 退到后台自动更新,进度由通知栏显示
                        if (UpdateManager.getInstance().isRunning()) {
                            UpdateManager.getInstance().onBackgroundTrigger();
                        }
                    }
                });
                mProgressDialog.show();
            }

            @Override
            public void onProgress(int percent, long totalLength, int patchIndex, int patchCount) {
                String tip;
                if (patchCount > 0) {
                    tip = String.format("正在下载补丁%d/%d", patchIndex, patchCount);
                } else {
                    tip = "正在下载更新中...";
                }
                mProgressDialog.setProgress(percent);
                mProgressDialog.setMessage(tip);
            }

            @Override
            public void onCompleted() {
                mProgressDialog.dismiss();
            }

            @Override
            public void onError(String error) {
                Toast.makeText(MainActivity.this, error, Toast.LENGTH_LONG).show();
                mProgressDialog.dismiss();
            }

            @Override
            public void onCancelUpdate() {

            }

            @Override
            public void onBackgroundTrigger() {
                Toast.makeText(MainActivity.this, "转为后台更新,进度由通知栏提示!", Toast.LENGTH_LONG).show();
            }
        };
        UpdateManager.getInstance().register(mCallback);
    }
复制代码

差分包合成(jni)

​ 此部分采用的差分工具为开源bsdiff,用于生成.patch补丁文件,采用jni方式封装一个.so库供java调用,详见"smartupdate"库里的main/cpp目录源码,过程比较简单,就是写个jni的方法来直接调用bsdiff库,目录结构如下:

main

	-cpp
	
		-bzip2
	
		-CMakeLists.txt
	
		-patchUtils.c
	
		-patchUtils.h
	
		-update-lib.cpp

复制代码

因为bsdiff还依赖了bzip2,所以这里涉及多个源文件编译链接问题,需要在CMakeLists.txt稍作修改:

# 将当前 "./src/main/cpp" 目录下的所有源文件保存到 "NATIVE_SRC" 中,然后在 add_library 方法调用。
aux_source_directory( . NATIVE_SRC )
# 将 "./src/main/cpp/bzip2" 目录下的子目录bzip2保存到 "BZIP2_BASE" 中,然后在 add_library 方法调用。
aux_source_directory( ./bzip2 BZIP2_BASE )
# 将 BZIP2_BASE 增加到 NATIVE_SRC 中,这样目录的源文件也加入了编译列表中,当然也可以不加到 NATIVE_SRC,直接调用add_library。
list(APPEND NATIVE_SRC ${BZIP2_BASE})

add_library( # Sets the name of the library.
        update-lib
        # Sets the library as a shared library.
        SHARED
        # Provides a relative path to your source file(s).
        ${NATIVE_SRC})
复制代码

差分包生成

​ 服务端见 github ,使用时将manifestJsonUrl改成部署的服务器地址即可,如下示例代码片段的注释处

public class MainActivity extends AppCompatActivity {
    private String manifestJsonUrl = "https://raw.githubusercontent.com/itlwy/AppSmartUpdate/master/resources/UpdateManifest.json";
//    private String manifestJsonUrl = "http://192.168.2.107:8000/app/UpdateManifest.json";
    ...
}
复制代码
原文  https://juejin.im/post/5d1093926fb9a07ec27bafdd
正文到此结束
Loading...