转载

okhttp源码浅析

Android网络平台的三板斧基本被square公司承包了,Okhttp,Retrofit,Okio真可是三巨头。平时用的okhttp比较多,所以我们很有必要来看看它的实现原理。

2.使用

相信大家对okhttp的使用一点都不陌生了,我这里不会详细讲解它的使用,仅仅把官网上的搬下来看看,作为研究的入口:

OkHttpClient client = new OkHttpClient();

String run(String url) throws IOException {
  Request request = new Request.Builder()
      .url(url)
      .build();

  try (Response response = client.newCall(request).execute()) {
    return response.body().string();
  }
}

复制代码

这个是比较简单的Get请求

public static final MediaType JSON
    = MediaType.get("application/json; charset=utf-8");

OkHttpClient client = new OkHttpClient();

String post(String url, String json) throws IOException {
  RequestBody body = RequestBody.create(JSON, json);
  Request request = new Request.Builder()
      .url(url)
      .post(body)
      .build();
  try (Response response = client.newCall(request).execute()) {
    return response.body().string();
  }
}
复制代码

这个是Post请求

3.详细分析

3.1 OkHttpClient实例化

从上面的使用来看,不管是get还是post请求,都会先创建OkHttpClient实例,这个很容易理解,没有实例哪来的入口呢,观摩一下:

OkHttpClient client = new OkHttpClient();
复制代码

接着看看实例化了哪些东西

public OkHttpClient() {
    this(new Builder());
  }
复制代码
OkHttpClient(Builder builder) {
    this.dispatcher = builder.dispatcher;
    this.proxy = builder.proxy;
    this.protocols = builder.protocols;
    this.connectionSpecs = builder.connectionSpecs;
    this.interceptors = Util.immutableList(builder.interceptors);
    this.networkInterceptors = Util.immutableList(builder.networkInterceptors);
    this.eventListenerFactory = builder.eventListenerFactory;
    this.proxySelector = builder.proxySelector;
    this.cookieJar = builder.cookieJar;
    this.cache = builder.cache;
    this.internalCache = builder.internalCache;
    this.socketFactory = builder.socketFactory;
    ... 
  }
复制代码

这是默认的实例化方式,builder里面也都是默认值,主要实例了代理,缓存,超时等等一些参数,这些系统都给我们设置了一些默认的值,比如超时是10s,读写也是10s等等。但是在实际情况中,我们往往去要自定义一些方式,比如,读写时间设置30s,增加一些拦截器等,这就需要另外一种实例化的方式了。

OkHttpClient okHttpClient = new OkHttpClient.Builder()
                    .addInterceptor(loggingInterceptor)
                    .connectTimeout(20 * 1000, TimeUnit.MILLISECONDS)
                    .readTimeout(30 * 1000, TimeUnit.MILLISECONDS)
                    /* 关闭OkHttp失败重试连接的机制,该问题导致发帖重复的问题 */
                    .retryOnConnectionFailure(false)
                    .addInterceptor(new EnhancedCacheInterceptor())
                    .addInterceptor(new SecurityInterceptor(mApplicationContext)) // 加密解密
                    .addNetworkInterceptor(new StethoInterceptor())
                    .dns(new dsn().build();
复制代码

看上去很清晰,采用的是建造者模式,我们设置自定义参数,然后通过build去实例化。这两种方式具体怎么用,选择哪一种那就看我们具体业务了。

3.2构建Request

接下来看看Request的封装

Request request = new Request.Builder()
      .url(url)
      .post(body)
      .build();
复制代码

同样的,不管什么请求方式,都要构建Request

final HttpUrl url;
  final String method;
  final Headers headers;
  final @Nullable RequestBody body;
  final Object tag;

  private volatile CacheControl cacheControl; // Lazily initialized.

  Request(Builder builder) {
    this.url = builder.url;
    this.method = builder.method;
    this.headers = builder.headers.build();
    this.body = builder.body;
    this.tag = builder.tag != null ? builder.tag : this;
  }
复制代码

可以看到request包含url,请求方法,header,以及body。这也就对应了http里面的请求头部,包含一些具体信息。它也是采用的建造者模式去构造的。平时我们用得比较多的是post请求,这里我们做个简要的分析:

RequestBody body = RequestBody.create(JSON, json);
...

  public Builder post(RequestBody body) {
      return method("POST", body);
    }
复制代码

首先我们构造RequestBody,body里面封装表单或者json,然后调用post方法:

if (method == null) throw new NullPointerException("method == null");
      if (method.length() == 0) throw new IllegalArgumentException("method.length() == 0");
      if (body != null && !HttpMethod.permitsRequestBody(method)) {
        throw new IllegalArgumentException("method " + method + " must not have a request body.");
      }
      if (body == null && HttpMethod.requiresRequestBody(method)) {
        throw new IllegalArgumentException("method " + method + " must have a request body.");
      }
      this.method = method;
      this.body = body;
      return this;
    }
复制代码

这里面很简单,分别对method,body做个校验,这两者都不能为空,也就是说,当采用post去发请求的时候body是不能为空的,这个错误有时候我们经常会遇到。然后赋值给request的变量存着备用。

3.3请求发送

ok,如果上面的都是准备工作,那么接下来就是正式发送请求了。还是直接看代码:

Response response = client.newCall(request).execute()
复制代码

这个是发送同步请求的,哇塞,一句话?是的,就是一句话解决了,看上去简直不可思议,我们看看源码newCall方法,很显然call是发送请求的核心:

@Override public Call newCall(Request request) {
    return RealCall.newRealCall(this, request, false /* for web socket */);
  }
复制代码

接着去RealCall类中去调用newRealCall方法:

private RealCall(OkHttpClient client, Request originalRequest, boolean forWebSocket) {
    this.client = client;
    this.originalRequest = originalRequest;
    this.forWebSocket = forWebSocket;
    this.retryAndFollowUpInterceptor = new RetryAndFollowUpInterceptor(client, forWebSocket);
  }
复制代码

构造函数把参数赋值,然后new了一个实例RetryAndFollowUpInterceptor,这个我们后面再来看。接着就是调用execut函数了:

@Override public Response execute() throws IOException {
    synchronized (this) {
      if (executed) throw new IllegalStateException("Already Executed");
      executed = true;
    }
    captureCallStackTrace();
    eventListener.callStart(this);
    try {
      client.dispatcher().executed(this);
      Response result = getResponseWithInterceptorChain();
      if (result == null) throw new IOException("Canceled");
      return result;
    } catch (IOException e) {
      eventListener.callFailed(this, e);
      throw e;
    } finally {
      client.dispatcher().finished(this);
    }
  }
复制代码

这里做了几件事:

  • 1.检查当前call是否已经执行,如果已经执行过了就抛异常,每个call只执行一次。
  • 2.调用dispatcher执行executed执行请求,dispatcher是异步请求的概念,同步也有涉及,这是做得事很少。
  • 3.getResponseWithInterceptorChain获取请求,拦截器去拦截请求,做对应的处理之后返回结果。
  • 4.关闭请求。 有些细节我们不必过多的在乎,真正发请求后回去结果的是getResponseWithInterceptorChain
Response getResponseWithInterceptorChain() throws IOException {
    // Build a full stack of interceptors.
    List<Interceptor> interceptors = new ArrayList<>();
    interceptors.addAll(client.interceptors());
    interceptors.add(retryAndFollowUpInterceptor);
    interceptors.add(new BridgeInterceptor(client.cookieJar()));
    interceptors.add(new CacheInterceptor(client.internalCache()));
    interceptors.add(new ConnectInterceptor(client));
    if (!forWebSocket) {
      interceptors.addAll(client.networkInterceptors());
    }
    interceptors.add(new CallServerInterceptor(forWebSocket));

    Interceptor.Chain chain = new RealInterceptorChain(interceptors, null, null, null, 0,
        originalRequest, this, eventListener, client.connectTimeoutMillis(),
        client.readTimeoutMillis(), client.writeTimeoutMillis());

    return chain.proceed(originalRequest);
  }
复制代码

这看上去有点儿陌生,里面增加了各种拦截器,然后调用了chain.proceed(originalRequest),感觉这才是大boss啊,官网里面有句话

the whole thing is just a stack of built-in interceptors.
复制代码

这句话很有含金量,也就是说okhttp所做的是就是拦截各种请求去解析,对拦截器一一做处理,纳闷了,为啥要拦截这么多?因为一个请求的发送到接收到返回数据,中间要做很多是事,比如失败重传,缓存,还有自定义的拦截器,比如对数据加密等等。

3.4分析拦截器

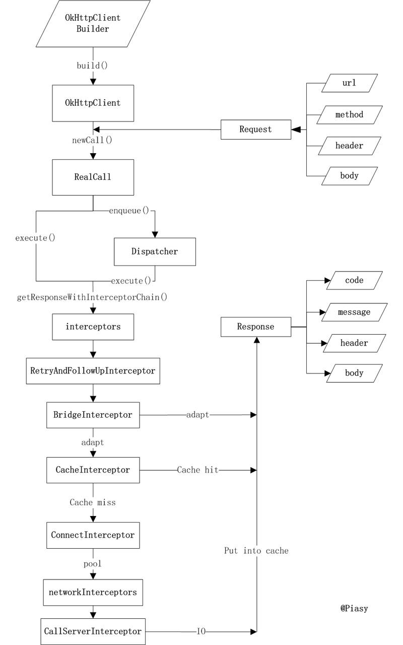
首先给出一张整体图:

okhttp源码浅析

上一节中,实例化RealInterceptorChain 后调用了chain.proceed();最终会执行下面的代码

public Response proceed(Request request, StreamAllocation streamAllocation, HttpCodec httpCodec,
      RealConnection connection) throws IOException {
    if (index >= interceptors.size()) throw new AssertionError();

    calls++;

    // If we already have a stream, confirm that the incoming request will use it.
    if (this.httpCodec != null && !this.connection.supportsUrl(request.url())) {
      throw new IllegalStateException("network interceptor " + interceptors.get(index - 1)
          + " must retain the same host and port");
    }

    // If we already have a stream, confirm that this is the only call to chain.proceed().
    if (this.httpCodec != null && calls > 1) {
      throw new IllegalStateException("network interceptor " + interceptors.get(index - 1)
          + " must call proceed() exactly once");
    }

    // Call the next interceptor in the chain.
    RealInterceptorChain next = new RealInterceptorChain(interceptors, streamAllocation, httpCodec,
        connection, index + 1, request, call, eventListener, connectTimeout, readTimeout,
        writeTimeout);
    Interceptor interceptor = interceptors.get(index);
    Response response = interceptor.intercept(next);

    // Confirm that the next interceptor made its required call to chain.proceed().
    if (httpCodec != null && index + 1 < interceptors.size() && next.calls != 1) {
      throw new IllegalStateException("network interceptor " + interceptor
          + " must call proceed() exactly once");
    }

    // Confirm that the intercepted response isn't null.
    if (response == null) {
      throw new NullPointerException("interceptor " + interceptor + " returned null");
    }

    if (response.body() == null) {
      throw new IllegalStateException(
          "interceptor " + interceptor + " returned a response with no body");
    }

    return response;
  }
复制代码

这是核心中的核心,它采用了责任链模式,这种模式,是java设计模式中比较重要的一种,大家不懂的可以单独去查查,它的总体思想就是如果自己可以消费事件就消费,不消费就传递给下一个拦截器。

RealInterceptorChain next = new RealInterceptorChain(interceptors, streamAllocation, httpCodec,
        connection, index + 1, request, call, eventListener, connectTimeout, readTimeout,
        writeTimeout);
    Interceptor interceptor = interceptors.get(index);
    Response response = interceptor.intercept(next);
复制代码

可以看到这里的index进行了+1处理,然后开始启动下一个拦截器。很显然,这这些拦截器的执行是有顺序的。我们先看看这种拦截器的左右:

  • RetryAndFollowUpInterceptor:负责失败重传和重定向。
  • BridgeInterceptor
/**
 * Bridges from application code to network code. First it builds a network request from a user
 * request. Then it proceeds to call the network. Finally it builds a user response from the network
 * response.
 */
复制代码

它的意思是把用户的代码,也就是我们写的代码,转换为服务器标准的代码。解释:它会提取http请求所需要的一些参数,比如agent,heades,contenttype等,然后发送出去。响应的过程也是一样,把服务器的响应结果转换为我们需要的,比如把respones转换为我们需要的对象。实质就是按照http协议标准化格式。

  • CacheInterceptor
/** Serves requests from the cache and writes responses to the cache. */
复制代码

这个主要是处理缓存的,我们发送请求和获取响应结果的时候,不能每次都去重新创建吧,那样效率太低,首先去从缓存中去取没,如果缓存中有现有的连接,我们直接发请求,不用重复创建。响应结果也是一样的。

  • ConnectInterceptor
/** Opens a connection to the target server and proceeds to the next interceptor. */
复制代码

如果缓存没有命中,那么就去新建连接啦,这个用来新建连接的。

  • CallServerInterceptor
/** This is the last interceptor in the chain. It makes a network call to the server. */
复制代码

这个是责任链模式的尾端,它最终会去通过网络请求服务器资源。

这里我来着重分析一下ConnectInterceptor,CallServerInterceptor这两种,因为这是最终建议连接和发送请求的过程,可以说是最重要的。

3.4.1 ConnectInterceptor

@Override public Response intercept(Chain chain) throws IOException {
    RealInterceptorChain realChain = (RealInterceptorChain) chain;
    Request request = realChain.request();
    StreamAllocation streamAllocation = realChain.streamAllocation();

    // We need the network to satisfy this request. Possibly for validating a conditional GET.
    boolean doExtensiveHealthChecks = !request.method().equals("GET");
    HttpCodec httpCodec = streamAllocation.newStream(client, chain, doExtensiveHealthChecks);
    RealConnection connection = streamAllocation.connection();

    return realChain.proceed(request, streamAllocation, httpCodec, connection);
  }
复制代码

这个过程创建了HttpCodec,但是它并没有在这个拦截器中去使用,而是传递到后面发动请求的拦截器中去了也即是CallServerInterceptor。HttpCodec到底是什么,它是对HTTP协议做了抽象处理,在 Http1Codec 中,它利用 Okio 对 Socket 的读写操作进行封装,Okio 以后有机会再进行分析,现在让我们对它们保持一个简单地认识:它对 java.io 和 java.nio 进行了封装,让我们更便捷高效的进行 IO 操作。

3.4.2 CallServerInterceptor

@Override public Response intercept(Chain chain) throws IOException {
  HttpCodec httpCodec = ((RealInterceptorChain) chain).httpStream();
  StreamAllocation streamAllocation = ((RealInterceptorChain) chain).streamAllocation();
  Request request = chain.request();

  long sentRequestMillis = System.currentTimeMillis();
  httpCodec.writeRequestHeaders(request);

  if (HttpMethod.permitsRequestBody(request.method()) && request.body() != null) {
    Sink requestBodyOut = httpCodec.createRequestBody(request, request.body().contentLength());
    BufferedSink bufferedRequestBody = Okio.buffer(requestBodyOut);
    request.body().writeTo(bufferedRequestBody);
    bufferedRequestBody.close();
  }

  httpCodec.finishRequest();

  Response response = httpCodec.readResponseHeaders()
      .request(request)
      .handshake(streamAllocation.connection().handshake())
      .sentRequestAtMillis(sentRequestMillis)
      .receivedResponseAtMillis(System.currentTimeMillis())
      .build();

  if (!forWebSocket || response.code() != 101) {
    response = response.newBuilder()
        .body(httpCodec.openResponseBody(response))
        .build();
  }

  if ("close".equalsIgnoreCase(response.request().header("Connection"))
      || "close".equalsIgnoreCase(response.header("Connection"))) {
    streamAllocation.noNewStreams();
  }

  // 省略部分检查代码

  return response;
}
复制代码

这个里面代码比较长,我们只保留核心分心,上面不是传递了HttpCodec了嘛,这里就利用起来了,它是利用okio进行发送请求,这里okio不是我们分析的重点,读者可以单独找文章去看看。 总之:Okhttp发送请求是通过okio去做的,okio实质上就是对socket进行了封装,一层套一层而已,这就是神秘的面纱后面的简单。 这里做了几件事:

  • 1.发送header
  • 2.发送body,如果有
  • 3.获取响应数据
  • 4.close连接 这里给出一张整体总结图:
okhttp源码浅析

4.总结

我们对okhttp做了个整体介绍,当然里面有很多细节没有解释,也不想去解释,读者有需要自己去研究。这里我总结一下:

4.1 设计模式

OKhttp中使用的设计模式:建造者模式和责任链模式;

4.2 总体执行流程

  • OkHttpClient 实现 Call.Factory,负责为 Request 创建 Call;
  • RealCall 为具体的 Call 实现,其 enqueue() 异步接口通过 Dispatcher 利用 ExecutorService 实现,而最终进行网络请求时和同步 execute() 接口一致,都是通过 getResponseWithInterceptorChain() 函数实现;
  • getResponseWithInterceptorChain() 中利用 Interceptor 链条,分层实现缓存、透明压缩、网络 IO 等功能;

最后上一张图片,这个是从其他读者文章弄过来的,很用心,我就直接使用了;

okhttp源码浅析
原文  https://juejin.im/post/5d1d7580e51d4510835e02fd
正文到此结束
Loading...