转载

Java性能 -- HashMap

  1. HashMap是基于 哈希表 实现的,继承了AbstractMap并且实现了Map接口
  2. HashMap根据 键的Hash值 来决定对应值的存储位置,通过这种索引方式,HashMap获取数据的速度会非常快
  3. 当发生 哈希冲突 时,有3种常用的解决方法: 开放定址法再哈希函数法链地址法
    • 开放定址法
      • 当发生哈希冲突时,如果哈希表 未被填满 ,说明在哈希表中必然还有空位置
      • 可以把Key存放到冲突位置后面的空位置上
      • 该方法存在很多问题,例如查找、扩容等, 不推荐
    • 再哈希函数法
      • 在同义词产生地址冲突时再计算另一个哈希函数地址,直到不再冲突
      • 这种方法不容易产生聚集,但却 增加了计算时间
    • 链地址法
      • HashMap综合考虑了所有因素,采用了链地址法来解决哈希冲突问题
      • 该方法采用了 数组(哈希表)+链表 的数据结构,当发生哈希冲突时,就用一个链表结构存储 相同Hash值 的数据

重要属性

Node

HashMap是由一个 Node 数组构成的,每个Node包含一个Key-Value键值对

transient Node<K,V>[] table;

Node类是HashMap的一个内部类,定义了一个next指针,指向具有 相同hash值 的Node对象,构成 链表

static class Node<K,V> implements Map.Entry<K,V> {
    final int hash;
    final K key;
    V value;
    Node<K,V> next;
}

loadFactor + threshold

int threshold;
final float loadFactor;
  1. HashMap还有两个重要的属性:加载因子( loadFactor )和边界值( threshold
  2. loadFactor用来 间接设置Entry数组(哈希表)的内存空间大小 ,默认值为 0.75
  3. 对于使用链表法的哈希表来说,查找一个元素的平均时间为 O(1+n) ,n为遍历链表的长度
    • 加载因子越大,对空间的利用越充分,链表的长度越长,查找效率越低
    • 加载因子太小,哈希表的数据将过于稀疏,对空间造成严重浪费
  4. Entry数组的threshold是通过初始容量和loadFactor计算所得

优化

添加元素

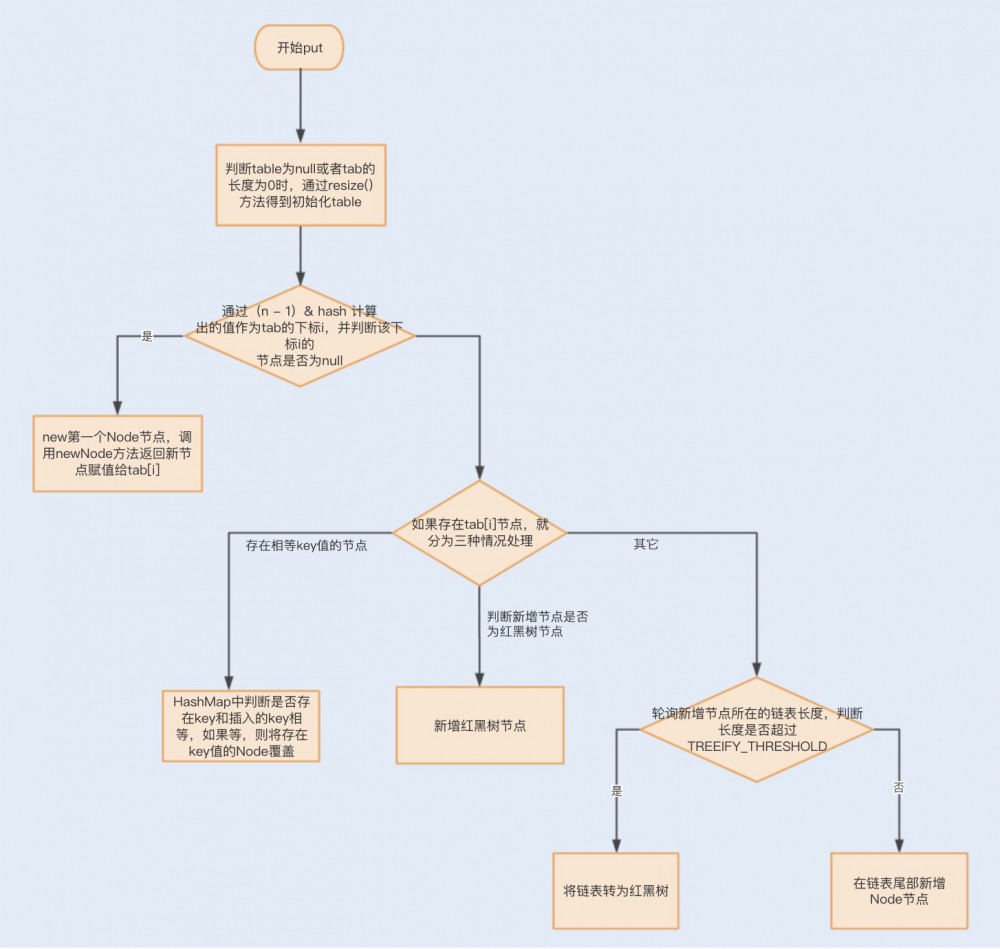
根据key的hashCode()返回值,再通过hash()计算出hash值,再通过(n-1)&hash决定Node的存储位置

public V put(K key, V value) {
    return putVal(hash(key), key, value, false, true);
}

static final int hash(Object key) {
    int h;
    // 尽量打乱hashCode真正参与运算的低16位
    return (key == null) ? 0 : (h = key.hashCode()) ^ (h >>> 16);
}

// n代表哈希表的长度,一般为2的k次方,(n-1)&hash的计算得到的索引值总是位于table数组的索引之内
if ((p = tab[i = (n - 1) & hash]) == null)
    tab[i] = newNode(hash, key, value, null);

流程

Java性能 -- HashMap

putVal

在JDK 1.8中,HashMap引入了 红黑树 数据结构来 提升链表的查询效率 (当链表的长度超过 8 ,红黑树的查询效率比链表高)

当链表长度超过8,HashMap会将链表转换为红黑树,此时新增元素会存在 左旋右旋 ,因此 效率会降低

final V putVal(int hash, K key, V value, boolean onlyIfAbsent,
               boolean evict) {
    Node<K,V>[] tab; Node<K,V> p; int n, i;
    // 当table为null或者table的长度为0,即table尚未初始化,通过resize()初始化table
    if ((tab = table) == null || (n = tab.length) == 0)
        n = (tab = resize()).length;
    // 通过(n - 1)&hash计算出table的下标i,table[i]为链表的第一个元素,如果为null,则新建一个节点
    if ((p = tab[i = (n - 1) & hash]) == null)
        tab[i] = newNode(hash, key, value, null);
    else {
        Node<K,V> e; K k;
        if (p.hash == hash &&
            ((k = p.key) == key || (key != null && key.equals(k))))
            // 首节点为链表节点,key相同的条件:hash值相同 + 满足equals方法
            e = p;
        else if (p instanceof TreeNode)
            // 首节点为红黑树节点,新增元素也只能是红黑树节点
            e = ((TreeNode<K,V>)p).putTreeVal(this, tab, hash, key, value);
        else {
            // 首节点为链表节点,新增元素后,可能需要红黑树化
            for (int binCount = 0; ; ++binCount) {
                if ((e = p.next) == null) {
                    p.next = newNode(hash, key, value, null);
                    if (binCount >= TREEIFY_THRESHOLD - 1) // -1 for 1st
                        // 链表转换为红黑树
                        treeifyBin(tab, hash);
                    break;
                }
                if (e.hash == hash &&
                    ((k = e.key) == key || (key != null && key.equals(k))))
                    break;
                p = e;
            }
        }
        if (e != null) { // existing mapping for key
            V oldValue = e.value;
            if (!onlyIfAbsent || oldValue == null)
                e.value = value;
            afterNodeAccess(e);
            return oldValue;
        }
    }
    ++modCount;
    if (++size > threshold)
        resize();
    afterNodeInsertion(evict);
    return null;
}

获取元素

  1. 当HashMap中只存在数组,而数组中没有Node链表时,是HashMap查询数据性能最好的时候
  2. 一旦发生大量的哈希冲突,就会产生Node链表,这时每次查询都可能遍历Node链表,从而降低查询性能
    • 特别在 链表长度过长 的情况下, 性能将明显降低 ,而 红黑树 能很好地解决了这个问题
    • 使得查询的平均时间复杂度降低到 O(log(n)) ,链表越长,使用红黑树替换后的查询效率提升越明显
  3. 也可以 重写Key的hashCode方法降低哈希冲突 ,从而减少链表的产生

扩容

  1. HashMap也是 数组类型 的数据结构,也一样存在扩容的情况
  2. JDK 1.7
    • 分别取出数组元素,一般该元素是 最后一个 放入链表的元素
    • 然后遍历以该元素为头的单向链表元素,依据每个被遍历元素的 hash值 计算其在新数组中的下标,然后进行交换
    • 将原来哈希冲突的单向链表 尾部 变成扩容后单向链表的 头部
  3. JDK 1.8
    • 扩容数组的长度是 2倍 的关系,假设初始tableSize=4要扩容到8,就是 01001000 的变化
    • 在扩容时,只需要判断 原来hash值与oldCap的按位与结果,重新分配索引
      hash & oldCap == 0
      hash & oldCap == 1
      
// JDK 1.8
if (oldTab != null) {
    for (int j = 0; j < oldCap; ++j) {
        Node<K,V> e;
        if ((e = oldTab[j]) != null) {
            oldTab[j] = null;
            if (e.next == null)
                // 链表只有一个节点,直接Hash
                newTab[e.hash & (newCap - 1)] = e;
            else if (e instanceof TreeNode)
                ((TreeNode<K,V>)e).split(this, newTab, j, oldCap);
            else { // preserve order
                // 链表有多个节点,需要遍历
                Node<K,V> loHead = null, loTail = null;
                Node<K,V> hiHead = null, hiTail = null;
                Node<K,V> next;
                do {
                    next = e.next;
                    // 与oldCap按位与为0,索引不变,依然为j
                    if ((e.hash & oldCap) == 0) {
                        if (loTail == null)
                            loHead = e;
                        else
                            loTail.next = e;
                        loTail = e;
                    }
                    // 与oldCap按位与为1,索引变成j+oldCap
                    else {
                        if (hiTail == null)
                            hiHead = e;
                        else
                            hiTail.next = e;
                        hiTail = e;
                    }
                } while ((e = next) != null);
                if (loTail != null) {
                    loTail.next = null;
                    newTab[j] = loHead;
                }
                if (hiTail != null) {
                    hiTail.next = null;
                    newTab[j + oldCap] = hiHead;
                }
            }
        }
    }
}
原文  http://zhongmingmao.me/2019/07/18/java-performance-hashmap/
正文到此结束
Loading...