转载

HashMap源码分析(jdk1.8,保证你能看懂)

现在的面试当中凡是那些大厂,基本上都会问到一些关于HashMap的问题了,而且这个集合在开发中也经常会使用到。于是花费了大量的时间去研究分析写了这篇文章。本文是基于jdk1.8来分析的。篇幅较长,但是都是循序渐进的。耐心读完相信你会有所收获。

一、带着问题分析

这篇文章,希望能解决以下问题。

(1)HashMap的底层数据结构是什么?

(2)HashMap中增删改查操作的底部实现原理是什么?

(3)HashMap是如何实现扩容的?

(4)HashMap是如何解决hash冲突的?

(7)HashMap为什么是非线程安全的?

下面我们就带着这些问题,揭开HashMap的面纱。

二、认识HashMap

HashMap最早是在jdk1.2中开始出现的,一直到jdk1.7一直没有太大的变化。但是到了jdk1.8突然进行了一个很大的改动。其中一个最显著的改动就是:

之前jdk1.7的存储结构是数组+链表,到了jdk1.8变成了数组+链表+红黑树。

另外,HashMap是非线程安全的,也就是说在多个线程同时对HashMap中的某个元素进行增删改操作的时候,是不能保证数据的一致性的。

下面我们就开始一步一步的分析。

三、深入分析HashMap

1、底层数据结构

为了进行一个对比分析,我们先给出一个jdk1.7的存储结构图

HashMap源码分析(jdk1.8,保证你能看懂)

从上图我们可以看到,在jdk1.7中,首先是把元素放在一个个数组里面,后来存放的数据元素越来越多,于是就出现了链表,对于数组中的每一个元素,都可以有一条链表来存储元素。这就是有名的“拉链式”存储方法。

就这样用了几年,后来存储的元素越来越多,链表也越来越长,在查找一个元素时候效率不仅没有提高(链表不适合查找,适合增删),反倒是下降了不少,于是就对这条链表进行了一个改进。如何改进呢?就是把这条链表变成一个适合查找的树形结构,没错就是红黑树。于是HashMap的存储数据结构就变成了下面的这种。

HashMap源码分析(jdk1.8,保证你能看懂)

我们会发现优化的部分就是把链表结构变成了红黑树。原来jdk1.7的优点是增删效率高,于是在jdk1.8的时候,不仅仅增删效率高,而且查找效率也提升了。

注意:不是说变成了红黑树效率就一定提高了,只有在链表的长度不小于8,而且数组的长度不小于64的时候才会将链表转化为红黑树,

问题一:什么是红黑树呢?

红黑树是一个自平衡的二叉查找树,也就是说红黑树的查找效率是非常的高,查找效率会从链表的o(n)降低为o(logn)。如果之前没有了解过红黑树的话,也没关系,你就记住红黑树的查找效率很高就OK了。

问题二:为什么不一下子把整个链表变为红黑树呢?

这个问题的意思是这样的,就是说我们为什么非要等到链表的长度大于等于8的时候,才转变成红黑树?在这里可以从两方面来解释

(1)构造红黑树要比构造链表复杂,在链表的节点不多的时候,从整体的性能看来, 数组+链表+红黑树的结构可能不一定比数组+链表的结构性能高。就好比杀鸡焉用牛刀的意思。

(2)HashMap频繁的扩容,会造成底部红黑树不断的进行拆分和重组,这是非常耗时的。因此,也就是链表长度比较长的时候转变成红黑树才会显著提高效率。

OK,到这里相信我们对hashMap的底层数据结构有了一个认识。现在带着上面的结构图,看一下如何存储一个元素。

2、存储元素put

我们在存储一个元素的时候,大多是使用下面的这种方式。

public class Test {
	public static void main(String[] args) {
		HashMap<String, Integer> map= new HashMap<>();
		//存储一个元素
		map.put("张三", 20);
	}
}

复制代码

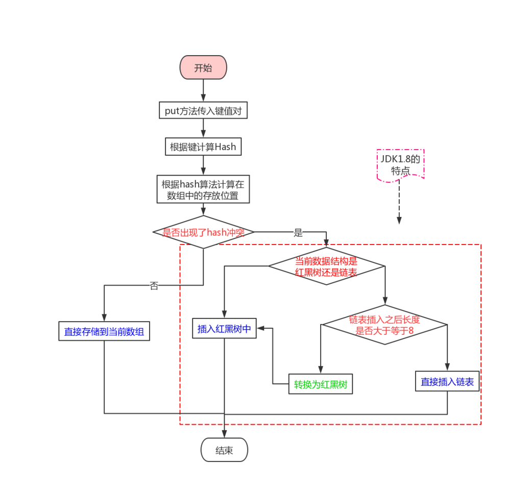
在这里HashMap<String, Integer>,第一个参数是键,第二个参数是值,合起来叫做键值对。存储的时候只需要调用put方法即可。那底层的实现原理是怎么样的呢?这里还是先给出一个流程图

HashMap源码分析(jdk1.8,保证你能看懂)

上面这个流程,不知道你能否看到,红色字迹的是三个判断框,也是转折点,我们使用文字来梳理一下这个流程:

(1)第一步:调用put方法传入键值对

(2)第二步:使用hash算法计算hash值

(3)第三步:根据hash值确定存放的位置,判断是否和其他键值对位置发生了冲突

(4)第四步:若没有发生冲突,直接存放在数组中即可

(5)第五步:若发生了冲突,还要判断此时的数据结构是什么?

(6)第六步:若此时的数据结构是红黑树,那就直接插入红黑树中

(7)第七步:若此时的数据结构是链表,判断插入之后是否大于等于8

(8)第八步:插入之后大于8了,就要先调整为红黑树,在插入

(9)第九步:插入之后不大于8,那么就直接插入到链表尾部即可。

上面就是插入数据的整个流程,光看流程还不行,我们还需要深入到源码中去看看底部是如何按照这个流程写代码的。

鼠标聚焦在put方法上面,按一下F3,我们就能进入put的源码。来看一下:

public V put(K key, V value) {
     return putVal(hash(key), key, value, false, true);
}
复制代码

也就是说,put方法其实调用的是putVal方法。putVal方法有5个参数:

(1)第一个参数hash:调用了hash方法计算hash值

(2)第二个参数key:就是我们传入的key值,也就是例子中的张三

(3)第三个参数value:就是我们传入的value值,也就是例子中的20

(4)第四个参数onlyIfAbsent:也就是当键相同时,不修改已存在的值

(5)第五个参数evict :如果为false,那么数组就处于创建模式中,所以一般为true。

知道了这5个参数的含义,我们就进入到这个putVal方法中。

final V putVal(int hash, K key, V value, boolean onlyIfAbsent,
                   boolean evict) {
        Node<K,V>[] tab; Node<K,V> p; int n, i;
        //第一部分
        if ((tab = table) == null || (n = tab.length) == 0)
            n = (tab = resize()).length;
        //第二部分
        if ((p = tab[i = (n - 1) & hash]) == null)
            tab[i] = newNode(hash, key, value, null);
        //第三部分
        else {
            Node<K,V> e; K k;
            //第三部分第一小节
            if (p.hash == hash &&
                ((k = p.key) == key || (key != null && key.equals(k))))
                e = p;
            //第三部分第二小节
            else if (p instanceof TreeNode)
                e = ((TreeNode<K,V>)p).putTreeVal(this, tab, hash, key, value);
            //第三部分第三小节
            else {
                for (int binCount = 0; ; ++binCount) {
                    //第三小节第一段
                    if ((e = p.next) == null) {
                        p.next = newNode(hash, key, value, null);
                        if (binCount >= TREEIFY_THRESHOLD - 1) // -1 for 1st
                            treeifyBin(tab, hash);
                        break;
                    }
                    //第三小节第一段
                    if (e.hash == hash &&
                        ((k = e.key) == key || (key != null && key.equals(k))))
                        break;
                    //第三小节第三段
                    p = e;
                }
            }
            //第三部分第四小节
            if (e != null) { // existing mapping for key
                V oldValue = e.value;
                if (!onlyIfAbsent || oldValue == null)
                    e.value = value;
                afterNodeAccess(e);
                return oldValue;
            }
        }
        ++modCount;
        //第四部分
        if (++size > threshold)
            resize();
        afterNodeInsertion(evict);
        return null;
    }
复制代码

乍一看,这代码完全没有读下去的欲望,第一次看的时候真实恶心到想吐,但是结合上一开始画的流程图再来分析,相信就会好很多。我们把代码进行拆分(整体分了四大部分):

(1)Node<K,V>[] tab中tab表示的就是数组。Node<K,V> p中p表示的就是当前插入的节点

(2)第一部分:

if ((tab = table) == null || (n = tab.length) == 0)
       n = (tab = resize()).length;
复制代码

这一部分表示的意思是如果数组是空的,那么就通过resize方法来创建一个新的数组。在这里resize方法先不说明,在下一小节扩容的时候会提到。

(3)第二部分:

if ((p = tab[i = (n - 1) & hash]) == null)
      tab[i] = newNode(hash, key, value, null);
复制代码

i表示在数组中插入的位置,计算的方式为(n - 1) & hash。在这里需要判断插入的位置是否是冲突的,如果不冲突就直接newNode,插入到数组中即可,这就和流程图中第一个判断框对应了。

如果插入的hash值冲突了,那就转到第三部分,处理冲突

(4)第三部分:

else {
            Node<K,V> e; K k;
            //第三部分a
            if (p.hash == hash &&
                ((k = p.key) == key || (key != null && key.equals(k))))
                e = p;
            //第三部分b
            else if (p instanceof TreeNode)
                e = ((TreeNode<K,V>)p).putTreeVal(this, tab, hash, key, value);
            //第三部分c
            else {
                for (int binCount = 0; ; ++binCount) {
                    //第三小节第一段
                    if ((e = p.next) == null) {
                        p.next = newNode(hash, key, value, null);
                        if (binCount >= TREEIFY_THRESHOLD - 1) // -1 for 1st
                            treeifyBin(tab, hash);
                        break;
                    }
                    //第三小节第一段
                    if (e.hash == hash &&
                        ((k = e.key) == key || (key != null && key.equals(k))))
                        break;
                    //第三小节第三段
                    p = e;
                }
            }
            //第三部分d
            if (e != null) { // existing mapping for key
                V oldValue = e.value;
                if (!onlyIfAbsent || oldValue == null)
                    e.value = value;
                afterNodeAccess(e);
                return oldValue;
            }
        }
复制代码

我们会看到,处理冲突还真是麻烦,好在我们对这一部分又进行了划分

a)第三部分第一小节:

if (p.hash == hash 
     &&((k = p.key) == key || (key != null && key.equals(k))))
     e = p;
复制代码

在这里判断table[i]中的元素是否与插入的key一样,若相同那就直接使用插入的值p替换掉旧的值e。

b)第三部分第二小节:

else if (p instanceof TreeNode)
       e = ((TreeNode<K,V>)p).putTreeVal(this, tab, hash, key, value);
复制代码

判断插入的数据结构是红黑树还是链表,在这里表示如果是红黑树,那就直接putTreeVal到红黑树中。这就和流程图里面的第二个判断框对应了。

c)第三部分第三小节:

//第三部分c
else {
     for (int binCount = 0; ; ++binCount) {
        //第三小节第一段
         if ((e = p.next) == null) {
              p.next = newNode(hash, key, value, null);
              if (binCount >= TREEIFY_THRESHOLD - 1) // -1 for 1st
                  treeifyBin(tab, hash);
                  break;
         }
         //第三小节第一段
         if (e.hash == hash &&
               ((k = e.key) == key || (key != null && key.equals(k))))
              break;
         //第三小节第三段
         p = e;
    }
}
复制代码

如果数据结构是链表,首先要遍历table数组是否存在,如果不存在直接newNode(hash, key, value, null)。如果存在了直接使用新的value替换掉旧的。

注意一点:不存在并且在链表末尾插入元素的时候,会判断binCount >= TREEIFY_THRESHOLD - 1。也就是判断当前链表的长度是否大于阈值8,如果大于那就会把当前链表转变成红黑树,方法是treeifyBin。这也就和流程图中第三个判断框对应了。

(5)第四部分:

if (++size > threshold)
        resize();
afterNodeInsertion(evict);
return null;
复制代码

插入成功之后,还要判断一下实际存在的键值对数量size是否大于阈值threshold。如果大于那就开始扩容了。

3、扩容

为什么扩容呢?很明显就是当前容量不够,也就是put了太多的元素。为此我们还是先给出一个流程图,再来进行分析。

HashMap源码分析(jdk1.8,保证你能看懂)

这个扩容就比较简单了,HaspMap扩容就是就是先计算 新的hash表容量和新的容量阀值,然后初始化一个新的hash表,将旧的键值对重新映射在新的hash表里。如果在旧的hash表里涉及到红黑树,那么在映射到新的hash表中还涉及到红黑树的拆分。整个流程也符合我们正常扩容一个容量的过程,我们根据流程图结合代码来分析:

final Node<K,V>[] resize() {
        Node<K,V>[] oldTab = table;
        int oldCap = (oldTab == null) ? 0 : oldTab.length;
        int oldThr = threshold;
        int newCap, newThr = 0;
        //第一部分:扩容
        if (oldCap > 0) {
            if (oldCap >= MAXIMUM_CAPACITY) {
                threshold = Integer.MAX_VALUE;
                return oldTab;
            }
            else if ((newCap = oldCap << 1) < MAXIMUM_CAPACITY &&
                     oldCap >= DEFAULT_INITIAL_CAPACITY)
                newThr = oldThr << 1; // double threshold
        }
        //第二部分:设置阈值
        else if (oldThr > 0) // initial capacity was placed in threshold
            newCap = oldThr;
        else {               // zero initial threshold signifies using defaults
            newCap = DEFAULT_INITIAL_CAPACITY;
            newThr = (int)(DEFAULT_LOAD_FACTOR * DEFAULT_INITIAL_CAPACITY);
        }
        if (newThr == 0) {
            float ft = (float)newCap * loadFactor;
            newThr = (newCap < MAXIMUM_CAPACITY && ft < (float)MAXIMUM_CAPACITY ?
                      (int)ft : Integer.MAX_VALUE);
        }
        threshold = newThr;
        @SuppressWarnings({"rawtypes","unchecked"})
            Node<K,V>[] newTab = (Node<K,V>[])new Node[newCap];
        table = newTab;
        //第三部分:旧数据保存在新数组里面
        if (oldTab != null) {
            for (int j = 0; j < oldCap; ++j) {
                Node<K,V> e;
                if ((e = oldTab[j]) != null) {
                    oldTab[j] = null;
                    //只有一个节点,通过索引位置直接映射
                    if (e.next == null)
                        newTab[e.hash & (newCap - 1)] = e;
                    //如果是红黑树,需要进行树拆分然后映射
                    else if (e instanceof TreeNode)
                        ((TreeNode<K,V>)e).split(this, newTab, j, oldCap);
                    else {
                         //如果是多个节点的链表,将原链表拆分为两个链表
                        Node<K,V> loHead = null, loTail = null;
                        Node<K,V> hiHead = null, hiTail = null;
                        Node<K,V> next;
                        do {
                            next = e.next;
                            if ((e.hash & oldCap) == 0) {
                                if (loTail == null)
                                    loHead = e;
                                else
                                    loTail.next = e;
                                loTail = e;
                            }
                            else {
                                if (hiTail == null)
                                    hiHead = e;
                                else
                                    hiTail.next = e;
                                hiTail = e;
                            }
                        } while ((e = next) != null);
                        //链表1存于原索引
                        if (loTail != null) {
                            loTail.next = null;
                            newTab[j] = loHead;
                        }
                        //链表2存于原索引加上原hash桶长度的偏移量
                        if (hiTail != null) {
                            hiTail.next = null;
                            newTab[j + oldCap] = hiHead;
                        }
                    }
                }
            }
        }
        return newTab;
    }
复制代码

这代码量同样让人恶心,不过我们还是分段来分析:

(1)第一部分:

//第一部分:扩容
if (oldCap > 0) {
      if (oldCap >= MAXIMUM_CAPACITY) {
           threshold = Integer.MAX_VALUE;
           return oldTab;
      }
      else if ((newCap = oldCap << 1) < MAXIMUM_CAPACITY &&
          oldCap >= DEFAULT_INITIAL_CAPACITY)
            newThr = oldThr << 1; // double threshold
}
复制代码

根据代码也能看明白:首先如果超过了数组的最大容量,那么就直接将阈值设置为整数最大值,然后如果没有超过,那就扩容为原来的2倍,这里要注意是oldThr << 1,移位操作来实现的。

(2)第二部分:

//第二部分:设置阈值
else if (oldThr > 0) //阈值已经初始化了,就直接使用
      newCap = oldThr;
else {    // 没有初始化阈值那就初始化一个默认的容量和阈值
      newCap = DEFAULT_INITIAL_CAPACITY;
      newThr = (int)(DEFAULT_LOAD_FACTOR * DEFAULT_INITIAL_CAPACITY);
}
if (newThr == 0) {
      float ft = (float)newCap * loadFactor;
      newThr = (newCap < MAXIMUM_CAPACITY && ft < (float)MAXIMUM_CAPACITY ?
                      (int)ft : Integer.MAX_VALUE);
}
//为当前的容量阈值赋值
threshold = newThr;
@SuppressWarnings({"rawtypes","unchecked"})
Node<K,V>[] newTab = (Node<K,V>[])new Node[newCap];
table = newTab;
复制代码

首先第一个else if表示如果阈值已经初始化过了,那就直接使用旧的阈值。然后第二个else表示如果没有初始化,那就初始化一个新的数组容量和新的阈值。

(3)第三部分

第三部分同样也很复杂,就是把旧数据复制到新数组里面。这里面需要注意的有下面几种情况:

A:扩容后,若hash值新增参与运算的位=0,那么元素在扩容后的位置=原始位置

B:扩容后,若hash值新增参与运算的位=1,那么元素在扩容后的位置=原始位置+扩容后的旧位置。

hash值新增参与运算的位是什么呢?我们把hash值转变成二进制数字,新增参与运算的位就是倒数第五位。

这里面有一个非常好的设计理念,扩容后长度为原hash表的2倍,于是把hash表分为两半,分为低位和高位,如果能把原链表的键值对, 一半放在低位,一半放在高位,而且是通过e.hash & oldCap == 0来判断,这个判断有什么优点呢?

举个例子:n = 16,二进制为10000,第5位为1,e.hash & oldCap 是否等于0就取决于e.hash第5 位是0还是1,这就相当于有50%的概率放在新hash表低位,50%的概率放在新hash表高位。

OK,到这一步基本上就算是把扩容这一部分讲完了,还有一个问题没有解决,也就是说存储的原理讲明白了,存储的元素多了如何扩容也明白了,扩容之后出现了地址冲突怎么办呢?

4、解决地址冲突

解决地址冲突的前提是计算的hash值出现了重复,我们就先来看看HashMap中,是如何计算hash值的。

static final int hash(Object key) {
     int h;
     return (key == null) ? 0 : (h = key.hashCode()) ^ (h >>> 16);
}
复制代码

代码是超级简单,hash值其实就是通过hashcode与16异或计算的来的,为什么要使用异或运算呢?画一张图你就明白了:

HashMap源码分析(jdk1.8,保证你能看懂)

也就是说,通过异或运算能够是的计算出来的hash比较均匀,不容易出现冲突。但是偏偏出现了冲突现象,这时候该如何去解决呢?

在数据结构中,我们处理hash冲突常使用的方法有:开发定址法、再哈希法、链地址法、建立公共溢出区。而hashMap中处理hash冲突的方法就是链地址法。

这种方法的基本思想是将所有哈希地址为i的元素构成一个称为同义词链的单链表,并将单链表的头指针存在哈希表的第i个单元中,因而查找、插入和删除主要在同义词链中进行。链地址法适用于经常进行插入和删除的情况。

HashMap源码分析(jdk1.8,保证你能看懂)

相信大家都能看明白,出现地址冲突的时候,一个接一个排成一条链就OK了。正好与HashMap底层的数据结构相呼应。

5、构造一个HashMap

上面可能出现的问题,我们都已经说明了,关于他的构造方法却姗姗来迟。下面我们好好说一下他的构造方法:

他的构造方法一共有四个:

第一个:

public HashMap() {
     this.loadFactor = DEFAULT_LOAD_FACTOR; 
}
复制代码

第二个:

public HashMap(int initialCapacity) {
     this(initialCapacity, DEFAULT_LOAD_FACTOR);
}
复制代码

第三个:

public HashMap(Map<? extends K, ? extends V> m) {
    this.loadFactor = DEFAULT_LOAD_FACTOR;
    putMapEntries(m, false);
}
复制代码

第四个:

public HashMap(int initialCapacity, float loadFactor) {
        if (initialCapacity < 0)
            throw new IllegalArgumentException("Illegal initial capacity: " +
                                               initialCapacity);
        if (initialCapacity > MAXIMUM_CAPACITY)
            initialCapacity = MAXIMUM_CAPACITY;
        if (loadFactor <= 0 || Float.isNaN(loadFactor))
            throw new IllegalArgumentException("Illegal load factor: " +
                                               loadFactor);
        this.loadFactor = loadFactor;
        this.threshold = tableSizeFor(initialCapacity);
    }
复制代码

这四个构造方法很明显第四个最麻烦,我们就来分析一下第四个构造方法,其他三个自然而然也就明白了。上面出现了两个新的名词:loadFactor和initialCapacity。我们一个一个来分析:

(1)initialCapacity初始容量

官方要求我们要输入一个2的N次幂的值,比如说2、4、8、16等等这些,但是我们忽然一个不小心,输入了一个20怎么办?没关系,虚拟机会根据你输入的值,找一个离20最近的2的N次幂的值,比如说16离他最近,就取16为初始容量。

(2)loadFactor负载因子

负载因子,默认值是0.75。负载因子表示一个散列表的空间的使用程度,有这样一个公式:initailCapacity*loadFactor=HashMap的容量。 所以负载因子越大则散列表的装填程度越高,也就是能容纳更多的元素,元素多了,链表大了,所以此时索引效率就会降低。反之,负载因子越小则链表中的数据量就越稀疏,此时会对空间造成烂费,但是此时索引效率高。

为什么默认值会是0.75呢?我们截取一段jdk文档:

HashMap源码分析(jdk1.8,保证你能看懂)
HashMap源码分析(jdk1.8,保证你能看懂)

英语不好的人看的我真是一脸懵逼,不过好在大概意思还能明白。看第三行Poisson_distribution这不就是泊淞分布嘛。而且最关键的就是

当桶中元素到达8个的时候,概率已经变得非常小,也就是说用0.75作为加载因子,每个碰撞位置的链表长度超过8个是几乎不可能的。当桶中元素到达8个的时候,概率已经变得非常小,也就是说用0.75作为加载因子,每个碰撞位置的链表长度超过8个是几乎不可能的。

6、HashMap为什么是非线程安全的?

想要解决这个问题,答案很简单,因为源码里面方法全部都是非线程安全的呀,你根本找不到synchronized这样的关键字。保证不了线程安全。于是出现了ConcurrentHashMap。

写到这里终于算是把一些核心的内容写完了。当然HashMap里面涉及到的面试题这些很多,不能能面面俱到。如有遗漏问题,会在今后补充。欢迎批评指正。

HashMap源码分析(jdk1.8,保证你能看懂)
原文  https://juejin.im/post/5d5d54d6f265da03b46bf349
正文到此结束
Loading...