转载

从源码的角度分析 OKHttp3 (一) 同步、异步执行流程

由于之前项目搭建的是 MVP 架构,由 RxJava + Glide + OKHttp + Retrofit + Dagger 等开源框架组合而成,之前也都是停留在使用层面上,没有深入的研究,最近打算把它们全部攻下,还没有关注的同学可以先关注一波,看完这个系列文章,(不管是面试还是工作中处理问题)相信你都在知道原理的情况下,处理问题更加得心应手。

Android 图片加载框架 Glide 4.9.0 (一) 从源码的角度分析 Glide 执行流程

Android 图片加载框架 Glide 4.9.0 (二) 从源码的角度分析 Glide 缓存策略

从源码的角度分析 Rxjava2 的基本执行流程、线程切换原理

从源码的角度分析 OKHttp3 (一) 同步、异步执行流程

介绍

OKHttp 出至于 移动支付 Square 公司 , 适用于 AndroidKotlinJava 的 HTTP 客户端,个人认为就目前来说 OKHttp 是最好用之一的网络请求框架。在网络请求中使用 OKhttp 好处也是显而易见的,比如如下几点:

    1. 支持 HTTP2 / SPDY
    1. Socket 自动选择最好路线,并支持自动重连
    1. 拥有自动维护的 Socket 连接池,减少握手次数
    1. 拥有队列线程池,轻松写并发
    1. 拥有 Interceptors 轻松处理请求与响应(比如透明 GZIP 压缩)基于 Headers 的缓存策略
    1. HTTP / 2支持允许对同一主机的所有请求共享一个套接字
    1. 响应缓存完全避免网络重复请求

源码分析

在介绍源码之前请先看基本的 GetPost 使用

Get 同步

public OkHttpClient client = new OkHttpClient();

String run(String url) throws IOException {
  Request request = new Request.Builder()
      .url(url)
      .build();

  try (Response response = client.newCall(request).execute()) {
    return response.body().string();
  }
}
复制代码

POST 异步

public final MediaType JSON = MediaType.get("application/json; charset=utf-8");

public OkHttpClient client = new OkHttpClient();

public void  post(String url, String json) {
	RequestBody body = RequestBody.create(JSON, json);
	Request request = new Request.Builder()
					.url(url)
					.post(body)
					.build();

	client.newCall(request).enqueue(new Callback() {
	@Override
  public void onFailure(Call call, IOException e) {
                
	}

	@Override
  public void onResponse(Call call, Response response) throws IOException {

	}
	});
}
复制代码

源码分析

在进入 OKHttp 源码之前先看一下各自执行的流程

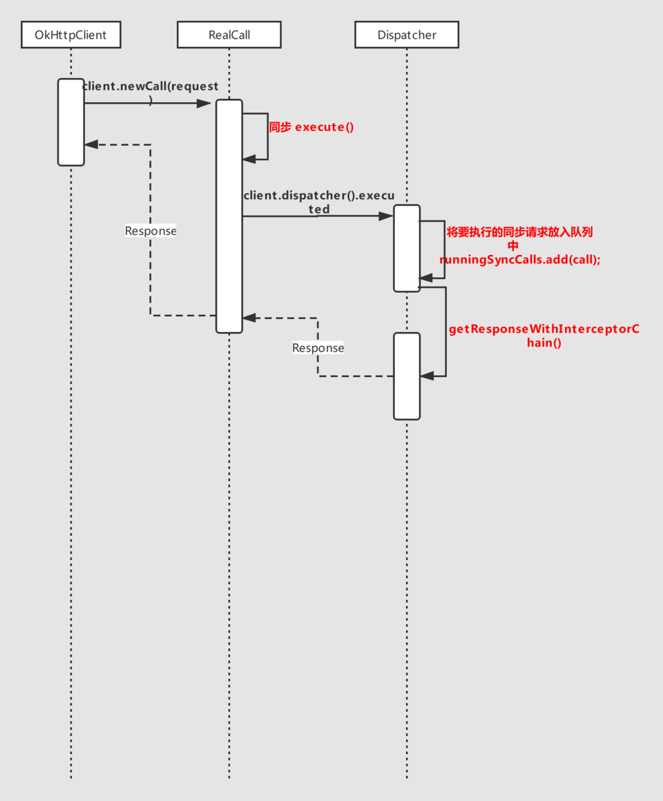
同步时序图

从源码的角度分析 OKHttp3 (一) 同步、异步执行流程

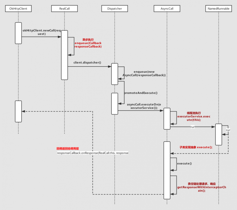
异步时序图

从源码的角度分析 OKHttp3 (一) 同步、异步执行流程

代码讲解

通过上面时序图可以知道,其实不管是异步还是同步,最后都是在 getResponseWithInterceptorChain(); 函数中处理 RequestResponse 可以说 getResponseWithInterceptorChain() 这个函数是整个处理请求和响应的核心,这个我们待会再详细讲解,下面我们来解析 OKHttp 代码执行流程:

  1. 根据同步、异步代码示例,首先创建一个 OkHttpClient

    //创建 OkHttpClient
    OkHttpClient okHttpClient = new OkHttpClient();
    复制代码
    public class OkHttpClient implements Cloneable, Call.Factory, WebSocket.Factory {
      
      ...//省略部分代码
      
      public OkHttpClient() {
        this(new Builder());
      }
        public Builder newBuilder() {
            return new Builder(this);
        }
    
        public static final class Builder {
            Dispatcher dispatcher; //调度器
            /**
             * 代理类,默认有三种代理模式DIRECT(直连),HTTP(http代理),SOCKS(socks代理)
             */
            @Nullable Proxy proxy;
            /**
             * 协议集合,协议类,用来表示使用的协议版本,比如`http/1.0,`http/1.1,`spdy/3.1,`h2等
             */
            List<Protocol> protocols;
            /**
             * 连接规范,用于配置Socket连接层。对于HTTPS,还能配置安全传输层协议(TLS)版本和密码套件
             */
            List<ConnectionSpec> connectionSpecs;
            //拦截器,可以监听、重写和重试请求等
            final List<Interceptor> interceptors = new ArrayList<>();
            final List<Interceptor> networkInterceptors = new ArrayList<>();
            EventListener.Factory eventListenerFactory;
            /**
             * 代理选择类,默认不使用代理,即使用直连方式,当然,我们可以自定义配置,
             * 以指定URI使用某种代理,类似代理软件的PAC功能
             */
            ProxySelector proxySelector;
            //Cookie的保存获取
            CookieJar cookieJar;
            /**
             * 缓存类,内部使用了DiskLruCache来进行管理缓存,匹配缓存的机制不仅仅是根据url,
             * 而且会根据请求方法和请求头来验证是否可以响应缓存。此外,仅支持GET请求的缓存
             */
            @Nullable Cache cache;
            //内置缓存
            @Nullable InternalCache internalCache;
            //Socket的抽象创建工厂,通过createSocket来创建Socket
            SocketFactory socketFactory;
            /**
             * 安全套接层工厂,HTTPS相关,用于创建SSLSocket。一般配置HTTPS证书信任问题都需要从这里着手。
             * 对于不受信任的证书一般会提示
             * javax.net.ssl.SSLHandshakeException异常。
             */
            @Nullable SSLSocketFactory sslSocketFactory;
            /**
             * 证书链清洁器,HTTPS相关,用于从[Java]的TLS API构建的原始数组中统计有效的证书链,
             * 然后清除跟TLS握手不相关的证书,提取可信任的证书以便可以受益于证书锁机制。
             */
            @Nullable CertificateChainCleaner certificateChainCleaner;
            /**
             * 主机名验证器,与HTTPS中的SSL相关,当握手时如果URL的主机名
             * 不是可识别的主机,就会要求进行主机名验证
             */
            HostnameVerifier hostnameVerifier;
            /**
             * 证书锁,HTTPS相关,用于约束哪些证书可以被信任,可以防止一些已知或未知
             * 的中间证书机构带来的攻击行为。如果所有证书都不被信任将抛出SSLPeerUnverifiedException异常。
             */
            CertificatePinner certificatePinner;
            /**
             * 身份认证器,当连接提示未授权时,可以通过重新设置请求头来响应一个
             * 新的Request。状态码401表示远程服务器请求授权,407表示代理服务器请求授权。
             * 该认证器在需要时会被RetryAndFollowUpInterceptor触发。
             */
            Authenticator proxyAuthenticator;
            Authenticator authenticator;
            /**
             * 连接池
             *
             * 我们通常将一个客户端和服务端和连接抽象为一个 connection,
             * 而每一个 connection 都会被存放在 connectionPool 中,由它进行统一的管理,
             * 例如有一个相同的 http 请求产生时,connection 就可以得到复用
             */
            ConnectionPool connectionPool;
            //域名解析系统
            Dns dns;
            //是否遵循SSL重定向
            boolean followSslRedirects;
            //是否重定向
            boolean followRedirects;
            //失败是否重新连接
            boolean retryOnConnectionFailure;
            //回调超时
            int callTimeout;
            //连接超时
            int connectTimeout;
            //读取超时
            int readTimeout;
            //写入超时
            int writeTimeout;
            //与WebSocket有关,为了保持长连接,我们必须间隔一段时间发送一个ping指令进行保活;
            int pingInterval;
    
            public Builder() {
                dispatcher = new Dispatcher();
    
                protocols = DEFAULT_PROTOCOLS;
    
                connectionSpecs = DEFAULT_CONNECTION_SPECS;
                eventListenerFactory = EventListener.factory(EventListener.NONE);
                /**
                 * 代理选择类,默认不使用代理,即使用直连方式,当然,我们可以自定义配置,以指定URI使用某种代理,类似代理软件的PAC功能
                 */
                proxySelector = ProxySelector.getDefault();
                if (proxySelector == null) {
                    proxySelector = new NullProxySelector();
                }
                cookieJar = CookieJar.NO_COOKIES;
                socketFactory = SocketFactory.getDefault();
                hostnameVerifier = OkHostnameVerifier.INSTANCE;
                certificatePinner = CertificatePinner.DEFAULT;
                proxyAuthenticator = Authenticator.NONE;
                authenticator = Authenticator.NONE;
                connectionPool = new ConnectionPool();
                dns = Dns.SYSTEM;
                followSslRedirects = true;
                followRedirects = true;
                retryOnConnectionFailure = true;
                callTimeout = 0;
                connectTimeout = 10_000;
                readTimeout = 10_000;
                writeTimeout = 10_000;
                pingInterval = 0;
            }
          
          ....//省略部分代码
    }
    复制代码

    通过 OkHttpClient 的构造函数 this(new Builder()); 看到这里是不是很熟悉,没错就是我们熟悉的建造者模式,那么我们也可以通过如下链式调用进行一些参数配置,

    OkHttpClient build = new OkHttpClient.Builder().
                    addInterceptor().
                    addNetworkInterceptor().
                    writeTimeout().
                    build();
    复制代码

    下面我们接着看 this(new Builder()); 看到 Builder 中的注释我们得知,就是配置一大堆 OKHttp 属性,大家想一想如果这里实现的是 new OKHttpClient("","","",n+ ...) 有很多参数这样是不是很繁琐,其实大家如果在项目中遇见很多参数需要配置的话,也可以进行 Builder 模式 进行设计。

  2. 构建一个 Request 请求

    Request request = new Request.Builder()
                .url(url)
                .build();
    复制代码

    可以看到上面构建请求也是一个建造者模式,我们看看 Request 类中做了什么

    public final class Request {
      ...//部分代码省略
      
      public static class Builder {
        //URL 管理
        @Nullable HttpUrl url;
        //请求类型,支持(GET,HEAD,POST,DELETE,PUT,PATCH)
        String method;
        //Http消息的头字段
        Headers.Builder headers;
        //传给服务器的 body 数据
        @Nullable RequestBody body;
    
    
        Map<Class<?>, Object> tags = Collections.emptyMap();
    
        public Builder() {
          this.method = "GET"; //默认 GET
          this.headers = new Headers.Builder();
        }
    
        Builder(Request request) {
          this.url = request.url;
          this.method = request.method;
          this.body = request.body;
          this.tags = request.tags.isEmpty()
              ? Collections.emptyMap()
              : new LinkedHashMap<>(request.tags);
          this.headers = request.headers.newBuilder();
        }
    
        public Builder url(HttpUrl url) {
          if (url == null) throw new NullPointerException("url == null");
          this.url = url;
          return this;
        }
      
      ....//省略部分代码
        
    }
    复制代码

    分析完 Request 我们知道,就是封装请求信息。

  3. 创建 RealCall

    okHttpClient.newCall(request)
    复制代码
    @Override public Call newCall(Request request) {
        return RealCall.newRealCall(this, request, false /* for web socket */);
      }
    
      static RealCall newRealCall(OkHttpClient client, Request originalRequest, boolean forWebSocket) {
        // Safely publish the Call instance to the EventListener.
        RealCall call = new RealCall(client, originalRequest, forWebSocket);
        call.transmitter = new Transmitter(client, call);
        return call;
      }
    复制代码

    可以看到 newCall 根据 Request 会创建一个 Call 它的实现类也就是 RealCall。

  4. 同步执行

    okHttpClient.newCall(request).execute();
    复制代码
    @Override public Response execute() throws IOException {
        synchronized (this) {
          //1. 是否已经执行过了
          if (executed) throw new IllegalStateException("Already Executed");
          executed = true;
        }
        transmitter.timeoutEnter();
        transmitter.callStart();
        try {
          //2. 调用 OKHttpClient 的调度器分发给同步执行
          client.dispatcher().executed(this);
          //3. 调用拦截器
          return getResponseWithInterceptorChain();
        } finally {
          //不管是否执行成功都关闭当前请求任务
          client.dispatcher().finished(this);
        }
      }
    复制代码

    通过 execute 函数内部实现,我们知道

    1. 首先判断这个请求是否已经执行了,如果已经执行了就抛出一个异常,很明显这里只允许执行一次。
    2. 调用器分发任务下去
    3. 调用拦截器进行处理请求,响应。

    我们看注释 2 代码实现

    synchronized void executed(RealCall call) {
        runningSyncCalls.add(call);
      }
    复制代码

    将当前执行请求的 call 添加进行同步队列中,这里出现了一个 runningSyncCalls 容器,我们具体看下是什么

    /** Ready async calls in the order they'll be run. */
      private final Deque<AsyncCall> readyAsyncCalls = new ArrayDeque<>();
    
      /** Running asynchronous calls. Includes canceled calls that haven't finished yet. */
      private final Deque<AsyncCall> runningAsyncCalls = new ArrayDeque<>();
    
      /** Running synchronous calls. Includes canceled calls that haven't finished yet. */
      private final Deque<RealCall> runningSyncCalls = new ArrayDeque<>();
    复制代码

    根据上面注释可知:

    readyAsyncCalls:准备需要执行的异步任务

    runningAsyncCalls:正在执行的异步任务

    runningSyncCalls:正在执行的同步任务

    注释 3 的代码我们待会跟讲解异步源码一起看,因为它们最后都会调用 getResponseWithInterceptorChain 函数

  5. 异步处理

    okHttpClient.newCall(request).enqueue(new Callback() {
    
    @Override
    public void onFailure(Call call, IOException e) {
    	}
    
    @Override
    public void onResponse(Call call, Response response) throws IOException {
    
    		}
    });
    复制代码

    因为 Call 的实现类是 RealCall ,所以我们直接看 RealCall 的 enqueue

    @Override public void enqueue(Callback responseCallback) {
        synchronized (this) {
          if (executed) throw new IllegalStateException("Already Executed");
          executed = true;
        }
        transmitter.callStart();
        client.dispatcher().enqueue(new AsyncCall(responseCallback));
      }
    复制代码

    很明显这里跟同步执行的其实都大同小异,也都只允许执行一次,最后调用分发器进行 enqueue

  6. enqueue

    void enqueue(AsyncCall call) {
        synchronized (this) {
          //1. 
          readyAsyncCalls.add(call);
          //2. 
          if (!call.get().forWebSocket) {
            AsyncCall existingCall = findExistingCallWithHost(call.host());
            if (existingCall != null) call.reuseCallsPerHostFrom(existingCall);
          }
        }
        //3. 
        promoteAndExecute();
      }
    复制代码

    根据注释首先将要执行的异步任务加入准备执行的异步队列中,然后判断是否是 WebSocket 最后调用 promoteAndExecute 是要准备执行了,我们看下它的实现:

    private int maxRequests = 64;
      private int maxRequestsPerHost = 5;
    
    private boolean promoteAndExecute() {
        assert (!Thread.holdsLock(this));
    
        List<AsyncCall> executableCalls = new ArrayList<>();
        boolean isRunning;
        synchronized (this) {
          //1. 
          for (Iterator<AsyncCall> i = readyAsyncCalls.iterator(); i.hasNext(); ) {
            AsyncCall asyncCall = i.next();
    				//2.
            if (runningAsyncCalls.size() >= maxRequests) break; // Max capacity.
            //3. 
            if (asyncCall.callsPerHost().get() >= maxRequestsPerHost) continue; // Host max capacity.
    				//4. 
            i.remove();
            asyncCall.callsPerHost().incrementAndGet();
            //5. 
            executableCalls.add(asyncCall);
            runningAsyncCalls.add(asyncCall);
          }
          isRunning = runningCallsCount() > 0;
        }
    		//6. 
        for (int i = 0, size = executableCalls.size(); i < size; i++) {
          AsyncCall asyncCall = executableCalls.get(i);
          asyncCall.executeOn(executorService());
        }
    
        return isRunning;
      }
    复制代码

    根据上面代码标注的注释,我们来分析下具体意思

    1. 首先准备执行的异步任务
    2. 判断正在运行的异步任务数量是否已经操作最大限制 64 。
    3. 判断请求同一个主机 host 不能大于 5(可以通过Get与Set方式自定义设置)
    4. 先删除当前需要准备执行的异步任务
    5. 将当前需要准备执行的异步任务加入到正在运行异步任务的队列中
    6. 遍历当前需要执行的异步任务,拿到异步任务执行。

    我们来看下 asyncCall.executeOn(executorService()); 这里的 executorService() 是什么了?

    //返回一个执行线程池的对象  
    public synchronized ExecutorService executorService() {
        if (executorService == null) {
          executorService = new ThreadPoolExecutor(0, Integer.MAX_VALUE, 60, TimeUnit.SECONDS,
              new SynchronousQueue<>(), Util.threadFactory("OkHttp Dispatcher", false));
        }
        return executorService;
      }
    复制代码

    根据上面代码可以知道,返回的是一个执行线程池的对象,看下内部参数代表的意思,该方法是一个同步方法,ThreadPoolExecutor() 的核心线程数量为 0 ,如果空闲的话是 60 s 的存活期,第二个参数传入了 Integer 的最大值,即线程池所能容纳的最大线程数为 Integer.MAX_VALUE ,虽然这里设置了很大的值,但是实际情况下并非会达到最大值,因为上面 enqueue() 方法中有做了判断。

  7. 既然执行了子线程那么肯定会走 run 函数,我们找一下

    final class AsyncCall extends NamedRunnable {
       ....//通过源码查看 AsyncCall 内部没有 run 函数,那么我们找它的父类
     }
    复制代码
    public abstract class NamedRunnable implements Runnable {
      protected final String name;
    
      public NamedRunnable(String format, Object... args) {
        this.name = Util.format(format, args);
      }
    
      @Override public final void run() {
        String oldName = Thread.currentThread().getName();
        Thread.currentThread().setName(name);
        try {
          execute();
        } finally {
          Thread.currentThread().setName(oldName);
        }
      }
    
      protected abstract void execute();
    }
    复制代码

    在父类找到了 run 函数,并执行了一个抽象函数 execute ,我们看它的子类 AsyncCall

    @Override protected void execute() {
          boolean signalledCallback = false;
          transmitter.timeoutEnter();
          try {
            //1. 
            Response response = getResponseWithInterceptorChain();
            signalledCallback = true;
            //2. 
            responseCallback.onResponse(RealCall.this, response);
          } catch (IOException e) {
            if (signalledCallback) {
              // Do not signal the callback twice!
              Platform.get().log(INFO, "Callback failure for " + toLoggableString(), e);
            } else {
              responseCallback.onFailure(RealCall.this, e);
            }
          } finally {
            //3. 
            client.dispatcher().finished(this);
          }
        }
    复制代码

    通过上面代码注释分析得知:

    getResponseWithInterceptorChain();
    

    到了这里 同步执行异步执行 最后都调用 getResponseWithInterceptorChain(); 函数,下面我们来看下它的具体实现

  8. getResponseWithInterceptorChain();

    Response getResponseWithInterceptorChain() throws IOException {
      /**
      * 分类:1、应用拦截器  2、网络拦截器
      */
    	List<Interceptor> interceptors = new ArrayList();
      //用户添加的全局拦截器
    	interceptors.addAll(this.client.interceptors());
      //错误、重定向拦截器
    	interceptors.add(new RetryAndFollowUpInterceptor(this.client));
      //桥接拦截器,桥接应用层与网络层,添加必要的头
    	interceptors.add(new BridgeInterceptor(this.client.cookieJar()));
      //缓存处理,Last-Modified、ETag、DiskLruCache等
    	interceptors.add(new CacheInterceptor(this.client.internalCache()));
      //连接拦截器
    	interceptors.add(new ConnectInterceptor(this.client));
    	if (!this.forWebSocket) {
       //通过okHttpClient.Builder#addNetworkInterceptor()传进来的拦截器只对非网页的请求生效
    		interceptors.addAll(this.client.networkInterceptors());
    	}
      //真正访问服务器的拦截器
    	interceptors.add(new CallServerInterceptor(this.forWebSocket));
      //一个包裹这request的chain
    	Chain chain = new RealInterceptorChain(interceptors, this.transmitter, 		(Exchange)null, 0, this.originalRequest, this, 					this.client.connectTimeoutMillis(), this.client.readTimeoutMillis(), this.client.writeTimeoutMillis());
    	boolean calledNoMoreExchanges = false;
    	Response var5;
    	try {
        //开始执行拦截器
    		Response response = chain.proceed(this.originalRequest);
    		if (this.transmitter.isCanceled()) {
    			Util.closeQuietly(response);
           throw new IOException("Canceled");
                }
                var5 = response;
            } catch (IOException var9) {
                calledNoMoreExchanges = true;
                throw this.transmitter.noMoreExchanges(var9);
            } finally {
                if (!calledNoMoreExchanges) {
                    this.transmitter.noMoreExchanges((IOException)null);
                }
            }
    	return var5;
    }
    复制代码

    上面代码发现 new了一个 ArrayList ,然后就是不断的 add,然后 new 了 RealInterceptorChain 对象,最后调用了chain.proceed() 方法。先看下RealInterceptorChain 的构造函数。

    public RealInterceptorChain(List<Interceptor> interceptors, Transmitter transmitter,
          @Nullable Exchange exchange, int index, Request request, Call call,
          int connectTimeout, int readTimeout, int writeTimeout) {
        this.interceptors = interceptors;
        this.transmitter = transmitter;
        this.exchange = exchange;
        this.index = index;
        this.request = request;
        this.call = call;
        this.connectTimeout = connectTimeout;
        this.readTimeout = readTimeout;
        this.writeTimeout = writeTimeout;
      }
    复制代码

    构造函数里面其实没有做些什么,就是一些赋值动作。最后看下 chain.proceed() 内部实现

    public Response proceed(Request request, Transmitter transmitter, @Nullable Exchange exchange)
          throws IOException {
        //如果当前 index 大于总的拦截器数量就抛异常
        if (index >= interceptors.size()) throw new AssertionError();
    		//每调用一次就自增加 1
        calls++;
    
        // 如果我们已经有了一个流,请确认传入的请求将复用它
        if (this.exchange != null && !this.exchange.connection().supportsUrl(request.url())) {
          throw new IllegalStateException("network interceptor " + interceptors.get(index - 1)
              + " must retain the same host and port");
        }
    
        // 如果我们已经有了一个流,请确认这是对chain.proceed()的唯一调用.
        if (this.exchange != null && calls > 1) {
          throw new IllegalStateException("network interceptor " + interceptors.get(index - 1)
              + " must call proceed() exactly once");
        }
    
        // 内部又创建一个 RealInterceptorChain 对下一个拦截器处理
        RealInterceptorChain next = new RealInterceptorChain(interceptors, transmitter, exchange,
            index + 1, request, call, connectTimeout, readTimeout, writeTimeout);
        //拿到当前的拦截器
        Interceptor interceptor = interceptors.get(index);
        //执行下一个拦截器,返回 response
        Response response = interceptor.intercept(next);
    
        ....
    
        return response;
      }
    复制代码

    根据上面代码看到在 proceed 方面里面又 new 了一个 RealInterceptorChain 类的 next 对象,这个 next 对象和 chain 最大的区别就是 index 属性值不同 chain 是 0. 而 next 是1,然后取 interceptors 下标为 1 的对象的 interceptor。由从上文可知,如果没有开发者自定义的Interceptor 时,首先调用的 RetryAndFollowUpInterceptor,如果有开发者自己定义的interceptor 则调用开发者interceptor。

    这里需要说明一下,因为拦截器在 OKHttp 设计中最为重要或是最值得学习之一,我们需要单独写一篇介绍拦截器,所以这里我们着重介绍执行流程

    后面的流程是在每一个 interceptor 的 intercept 方法里面都会调用 chain.proceed() 从而调用下一个 interceptorintercept(next) 方法,这样就可以实现递归遍历 getResponseWithInterceptorChain 里面的 interceptors ,不知道这种调用方式大家有没有熟悉感,是不是觉得跟 责任链模式 很相像。没错,它其实就是设计模式当中的责任链模式。每条链处理的任务都是独立的,也实现了解耦功能,它的强大完全在这里体现出来了。缩减后的责任链模式拦截器代码如下:

    //RetryAndFollowUpInterceptor.java
    public Response intercept(Chain chain) throws IOException {
     //忽略部分代码
     response = ((RealInterceptorChain) chain).proceed(request, streamAllocation, null, null);
     //忽略部分代码
    }
    复制代码
    //BridgeInterceptor.java
    public Response intercept(Chain chain) throws IOException {
      //忽略部分代码
      Response networkResponse = chain.proceed(requestBuilder.build());
      //忽略部分代码
    }
    复制代码
    //CacheInterceptor.java
    public Response intercept(Chain chain) throws IOException {
       //忽略部分代码
       networkResponse = chain.proceed(networkRequest);
       //忽略部分代码
    }
    复制代码
    //ConnectInterceptor.java
    public Response intercept(Chain chain) throws IOException {
         //忽略部分代码
         return realChain.proceed(request, streamAllocation, httpCodec, connection);
    }
    复制代码

    读过源码我们知道 getResponseWithInterceptorChain 里面 interceptors 的最后一个 拦截器 是 CallServerInterceptor.java ,最后一个 Interceptor (即CallServerInterceptor) 里面是直接返回了response 而不是进行继续递归,具体里面是通过 OKIO 实现的,具体代码,等后面再详细说明, CallServerInterceptor 返回 response 后, 返回给上一个 interceptor ,一般是开发者自己定义的 networkInterceptor ,然后开发者自己的 networkInterceptor 把他的 response 返回给前一个 interceptor ,依次类推返回给第一个 interceptor,这时候又回到了 realCall 里面的 execute() 里面了,代码如下:

    @Override protected void execute() {
         ...
          try {
            Response response = getResponseWithInterceptorChain();
            signalledCallback = true;
            //将 response 返回给调用层
            responseCallback.onResponse(RealCall.this, response);
          } catch (IOException e) {
           .... //省略代码
         
        }
    复制代码

    最后通过 responseCallback.onResponse(RealCall.this, response); 回调返回给了调用层,至此,请求 -> 响应流程我们分析完了,最后我们来总结下

总结

同步请求流程:

  • 创建 OKHttpClient 实例,配置属性
  • 构建 Request ,配置属性
  • 构建 Realcall ,调用 executed
  • 执行 Dispatcher.executed() 中的 runningSyncCalls 将 Realcall 添加到同步执行队列中
  • 通过 getResponseWithInterceptorChain() 内部的责任链调用对 Request 层层处理包装,最后在 CallServerInterceptor 拦截器中发起请求和获得 Response
  • 通过 Dispatcher.finished() ,把 call 实例从队列中移除,并执行下一次任务。

异步请求流程:

  • 创建 OKHttpClient 实例,配置属性

  • 构建 Request ,配置属性

  • 构建 Realcall,调用 enqueue

  • 生成一个 AsyncCall(responseCallback) 实例(实现了Runnable)

  • AsyncCall 实例放入了 Dispatcher.enqueue() 中,并判断 maxRequests (最大请求数 64) maxRequestsPerHost (最大host请求数 5)是否满足条件,如果满足就把 AsyncCall 添加到 runningAsyncCalls 中,并放入线程池中执行;如果条件不满足,就添加到等待就绪的异步队列,当那些满足的条件的执行时 ,在 Dispatcher.finifshed(this) 中的 promoteCalls(); 方法中 对等待就绪的异步队列进行遍历,生成对应的 AsyncCall 实例,并添加到 runningAsyncCalls 中,最后放入到线程池中执行,一直到所有请求都结束。

原文  https://juejin.im/post/5d9ef57c51882514316fe33a
正文到此结束
Loading...