转载

Spring源码探究:容器

问题

问题描述 :项目中发现,自定义切面注解在Controller层正常工作,在Service层却无法正常工作。为了便于分析,去掉代码中的业务逻辑,只留下场景。

自定义注解,打印时间

/**
 * Description: 自定义打印时间的注解
 */
@Retention(RetentionPolicy.RUNTIME)
@Target({ElementType.METHOD})
@Documented
public @interface PrintTime {
}
复制代码

注解解析器

/**
 *Description:打印时间注解的解析器
 */
@Aspect
public class PrintTimeProcessor {
    private Logger LOGGER = LoggerFactory.getLogger(getClass());
    @Pointcut("@annotation(com.foo.service.annotation.PrintTime)")
    public void printTimePoint() {
    }
    @Around("printTimePoint()")
    public Object process(ProceedingJoinPoint jp) throws Throwable{
        System.out.println();
        LOGGER.error("开始运行程序。。。Start==>");
        Object proceed = jp.proceed();
        LOGGER.error("结束啦,运行结束==>");
        System.out.println();
        return proceed;
    }
}
复制代码

Controller层

@RestController
@RequestMapping(value = "/user")
public class UserController {
    private Logger logger = LoggerFactory.getLogger(getClass());
    @Resource
    private UserService userService;
    @RequestMapping(value = "/serviceAspect", method={RequestMethod.GET})
    public  String serviceAspect(){
        return userService.serviceAspect();
    }
    @RequestMapping(value = "/controllerAspect", method={RequestMethod.GET})
    @PrintTime
    public  String name(){
        logger.info("Controller层----测试切面");
        return "controllerAspect";
    }
}
复制代码

Service层

@Service
public class UserService {
    private Logger logger = LoggerFactory.getLogger(getClass())
    @PrintTime
    public String serviceAspect(){
        logger.info("Service层---测试切面");
        return "serviceAspect";
    }
}
复制代码

spring.xml配置文件,主要部分

<context:annotation-config />
    <!-- 动态代理开启 -->
    <aop:aspectj-autoproxy proxy-target-class="true" />
    <context:component-scan base-package="com.foo" >
        <context:exclude-filter type="annotation" expression="org.springframework.stereotype.Controller"/>
    </context:component-scan>
    <!-- 公共配置引入 -->
    <import resource="classpath:spring/spring-config-dao.xml" />

复制代码

springmvc.xml配置文件,主要部分

<mvc:annotation-driven />
    <mvc:default-servlet-handler />
    <!-- 动态代理开启 -->
    <aop:aspectj-autoproxy proxy-target-class="true" />
    <!-- mvc controller -->
    <context:component-scan base-package="com.foo.web.controller" use-default-filters="false">
        <context:include-filter type="annotation" expression="org.springframework.stereotype.Controller"/>
        <context:exclude-filter type="annotation" expression="org.springframework.stereotype.Service" />
    </context:component-scan>
    <bean class="com.foo.service.processor.PrintTimeProcessor"/>

复制代码

以上为主要代码,项目运行之后,发现在Service层的注解切面未生效,而在Controller层正常。而当我将 springmvc.xml 中的

<bean class="com.foo.service.processor.PrintTimeProcessor"/>
复制代码

迁移至spring.xml中,发现Service层与Controller层的注解切面均可正常运行。 WHY???

从源码的角度探究该问题

由于源码中的个方法较长,所以只贴出 重点 且与 主题相关 的代码。建议结合本地源码一起看。

为了说清楚这个问题,咱们先看一下Spring容器是如何实现bea自动注入(简化版)

web项目的入口是 web.xml ,所以咱们从它开始。

web.xml配置文件,主要部分

<!-- Spring Config -->
  <listener>
    <listener-class>org.springframework.web.context.ContextLoaderListener</listener-class>
  </listener>
  <context-param>
    <param-name>contextConfigLocation</param-name>
    <param-value>classpath:spring/spring-config.xml</param-value>
  </context-param>

  <!-- SpringMvc Config -->
  <servlet>
    <servlet-name>springMvc</servlet-name>
    <servlet-class>org.springframework.web.servlet.DispatcherServlet</servlet-class>
    <init-param>
      <param-name>contextConfigLocation</param-name>
      <param-value>classpath:spring/spring-mvc.xml</param-value>
    </init-param>
    <load-on-startup>1</load-on-startup>
  </servlet>
  <servlet-mapping>
    <servlet-name>springMvc</servlet-name>
    <url-pattern>/*</url-pattern>
  </servlet-mapping>
复制代码

Spring容器Bean加载流程

从spring配置部分,可以看出, ContextLoaderListener 监听器是Spring容器的入口,进入该文件:

public class ContextLoaderListener extends ContextLoader implements ServletContextListener {
    public ContextLoaderListener() {
    }
    public ContextLoaderListener(WebApplicationContext context) {
        super(context);
    }
    @Override
    public void contextInitialized(ServletContextEvent event) {
        initWebApplicationContext(event.getServletContext());
    }
    @Override
    public void contextDestroyed(ServletContextEvent event) {
        closeWebApplicationContext(event.getServletContext());
        ContextCleanupListener.cleanupAttributes(event.getServletContext());
    }
}
复制代码

ContextLoaderListener 监听器一共有四个方法,可以很容易地判断出来,进入该监听器后,会进入初始化方法: contextInitialized 。继而进入 initWebApplicationContext 方法,方法注释中

“Initialize Spring's web application context for the given servlet context”

,明确表明了该方法的目的是 初始化spring web应用

。这段代码中有两句话比较关键:

this.context = createWebApplicationContext(servletContext);
复制代码

创建web 应用容器,即创建了Spring容器;

configureAndRefreshWebApplicationContext(cwac, servletContext);
复制代码

配置并刷新Spring容器。后续发生的所有事,都是从它开始的。进入,里面的重点代码是:

wac.refresh();
复制代码

refresh() 方法是spring容器注入bean的核心方法,每一行代码都很重要。代码结构也非常优美,每一行代码背后都完成了一件事,代码结构比较容易理解。由于内容较多,只讲里面跟主题相关的两句话:

ConfigurableListableBeanFactory beanFactory = obtainFreshBeanFactory();
复制代码

获取bean工厂,把你配置文件中的内容,放在bean工厂中,留着后面创建bean时用。

finishBeanFactoryInitialization(beanFactory);
复制代码

开始创建bean,即实现spring中的自动注入功能。进入该方法后,末尾有这么一句话:

beanFactory.preInstantiateSingletons();
复制代码

继续跟进,贴出该方法中的重点代码:

getBean(beanName);      
复制代码

我们在preInstantiateSingletons()方法中,会发现有多个地方出现了getBean()方法,究竟咱们贴出来的是哪一句?无关紧要。跟进去之后,

@Override
    public Object getBean(String name) throws BeansException {
        return doGetBean(name, null, null, false);
    }
复制代码

这里调用了doGetBean()方法,spring中只要以 do 命名的方法,都是真正干活的。重点代码分段贴出分析:

// Eagerly check singleton cache for manually registered singletons.
Object sharedInstance = getSingleton(beanName);
if (sharedInstance != null && args == null) {
    if (logger.isDebugEnabled()) {
        if (isSingletonCurrentlyInCreation(beanName)) {
            logger.debug("Returning eagerly cached instance of singleton bean '" + beanName +
                    "' that is not fully initialized yet - a consequence of a circular reference");
        }
        else {
            logger.debug("Returning cached instance of singleton bean '" + beanName + "'");
        }
    }
    bean = getObjectForBeanInstance(sharedInstance, name, beanName, null);
}
复制代码

直接获取 单例bean ,若没有取到,继续往下走:

// Check if bean definition exists in this factory.
BeanFactory parentBeanFactory = getParentBeanFactory();
if (parentBeanFactory != null && !containsBeanDefinition(beanName)) {
    // Not found -> check parent.
    String nameToLookup = originalBeanName(name);
    if (args != null) {
        // Delegation to parent with explicit args.
        return (T) parentBeanFactory.getBean(nameToLookup, args);
    }
    else {
        // No args -> delegate to standard getBean method.
        return parentBeanFactory.getBean(nameToLookup, requiredType);
    }
}
复制代码

这一段代码单独看,不知所云,里面提到了一个词:Parent。

暂且跳过,后续会回来分析这一段。

继续:

// Create bean instance.
if (mbd.isSingleton()) {
       sharedInstance = getSingleton(beanName, new ObjectFactory<Object>() {
            @Override
             public Object getObject() throws BeansException {
                 try {
                     return createBean(beanName, mbd, args);
                  }
                  catch (BeansException ex) {
                      // Explicitly remove instance from singleton cache: It might have been put there
                      // eagerly by the creation process, to allow for circular reference resolution.
                      // Also remove any beans that received a temporary reference to the bean.
                      destroySingleton(beanName);
                      throw ex;
                 }
                }
         });
        bean = getObjectForBeanInstance(sharedInstance, name, beanName, mbd);
}
复制代码

这段代码中有createBean,咱们的目的是分析bean的创建过程,此处出现了 create ,毫不犹豫地跟进,进入实现类中的方法,有这么一句:

Object beanInstance = doCreateBean(beanName, mbdToUse, args);
复制代码

刚才咱们提了,spring中有 do 命名的方法,是真正干活的。跟进:

instanceWrapper = createBeanInstance(beanName, mbd, args);
复制代码

这句话是初始化bean,即创建了bean,等价于调用了一个类的空构造方法。此时,已经成功地创建了对象,下文需要做的是,给该对象注入需要的属性;

populateBean(beanName, mbd, instanceWrapper);
复制代码

填充bean属性,就是刚才咱们提的,初始化一个对象后,只是一个空对象,需要给它填充属性。跟进,看spring是如何为对象注入属性的,或者说,看一下spring是如何实现bean属性的自动注入:

pvs = ibp.postProcessPropertyValues(pvs, filteredPds, bw.getWrappedInstance(), beanName);
复制代码

继续进入AutowiredAnnotationBeanPostProcessor的postProcessPropertyValues方法:

metadata.inject(bean, beanName, pvs);
复制代码

这句话中,出现了 inject ,这个词的意思是 "注入" 。咱们可以断定,spring的自动注入,八成跟它有关了。进入该方法:

element.inject(target, beanName, pvs);
复制代码

与上一句一样,只是做了一些参数处理,并没有开始注入。继续跟进看:

Field field = (Field) this.member;
ReflectionUtils.makeAccessible(field);
field.set(target, getResourceToInject(target, requestingBeanName));
复制代码

看到这里,大概明白了spring是如何自动注入了。 java反射 相关的代码,通过反射的方式给field赋值。这里的 field 是bean中的某一个属性,例如咱们开始时的UserController 类中的 userService 。getResourceToInject,获取需要赋予的值了,其实这里会重新进入getBean方法,获取bean值(例如UserController对象中需要注入userService。),然后赋予field。至此,spring容器已经初始化完成,spring bean注入的大概流程,咱们也已经熟悉了。回到开始初始化Spring容器的地方,ContextLoader类initWebApplicationContext方法,

servletContext.setAttribute(WebApplicationContext.ROOT_WEB_APPLICATION_CONTEXT_ATTRIBUTE, this.context);
复制代码

初始化spring容器之后,将其放入了servletContext中。

咱们的问题是, "在项目中,自定义切面注解在Controller层正常工作,却在Service层无法正常工作?" 看完这个,其实并没有解答该问题,咱们下面继续看springmvc bean的加载流程,看完springmvc后,答案会自动浮出水面。

Springmvc容器Bean加载流程

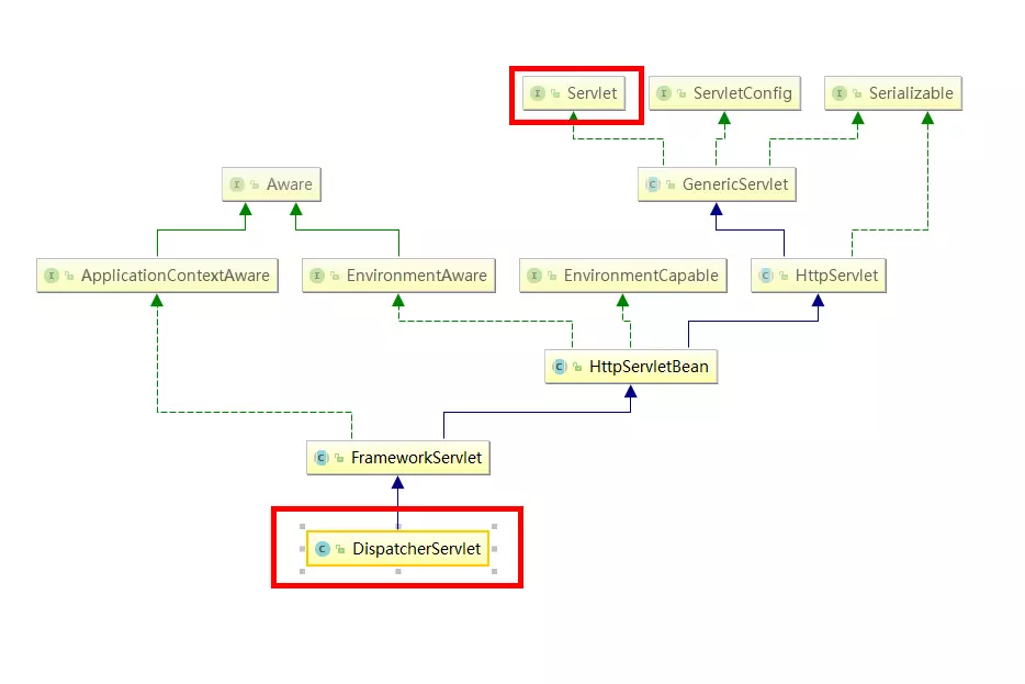
同样,从web.xml中的springmvc配置出发,里面有DispatcherServlet,这是springmvc的入口,跟进之后发现方法较多,无法知道会执行哪个方法。但是咱们要记住, DispatcherServlet 本质上是一个 servlet ,通过它的继承关系图也可以证明:

Spring源码探究:容器

DispatcherServlet继承关系图

看一下servlet的接口:

public interface Servlet {
    public void init(ServletConfig config) throws ServletException;
    public ServletConfig getServletConfig();
    public void service(ServletRequest req, ServletResponse res)
            throws ServletException, IOException;
    public String getServletInfo();
    public void destroy();
}
复制代码

从servlet接口方法中可以看出,servlet的入口是 init 方法,层层跟进(一定要根据DispatcherServlet继承图跟进),进入到了FrameworkServlet的 initServletBean() 方法,进入方法,贴出重点代码:

this.webApplicationContext = initWebApplicationContext();
复制代码

字面理解,初始化springmvc web容器,进入探究:

WebApplicationContext rootContext =
                WebApplicationContextUtils.getWebApplicationContext(getServletContext());
复制代码

前面咱们提到,spring容器初始化完成之后,放入了 servletContext 中。这里又从servletContext获取到了 spring容器

wac = createWebApplicationContext(rootContext);
复制代码

字面理解创建web应用容器,且参数是spring容器。跟进方法:

ConfigurableWebApplicationContext wac =
                (ConfigurableWebApplicationContext) BeanUtils.instantiateClass(contextClass);
复制代码

创建web应用容器,即咱们所理解的 Springmvc容器 在此创建了;

wac.setParent(parent);
复制代码

这里是重点,Springmvc容器将Spring容器设置成了自己的 父容器

configureAndRefreshWebApplicationContext(wac);
复制代码

这个方法刚才在分析spring bean加载流程时,分析过了。其中有一段,前面说,

"暂且跳过,后续会回来分析这一段"

。现在开始分析:

在AbstractBeanFactory类doGetBean方法,有这么一段:

// Check if bean definition exists in this factory.
BeanFactory parentBeanFactory = getParentBeanFactory();
if (parentBeanFactory != null && !containsBeanDefinition(beanName)) {
    // Not found -> check parent.
    String nameToLookup = originalBeanName(name);
    if (args != null) {
            // Delegation to parent with explicit args.
        return (T) parentBeanFactory.getBean(nameToLookup, args);
    }
    else {
        // No args -> delegate to standard getBean method.
        return parentBeanFactory.getBean(nameToLookup, requiredType);
    }
}
复制代码

这里其实是在获取父容器中的bean,若获取到,直接拿到bean,这个方法就结束了。 结论:子容器可以使用父容器里的bean,反之,则不行。

现在来解答咱们的问题

<bean class="com.foo.service.processor.PrintTimeProcessor"/>
复制代码

当上门这句话放在springmvc.xml中时,名为 "printTimeProcessor" 的bean会存在于Springmvc容器,那么Spring容器是无法获取它的。而Service层恰巧是存在于Spring容器中,所以 "printTimeProcessor" 切面对Service层不起作用。而Controller层本身存在于Springmvc容器,所以Controller层可以正常工作。而当它放在spring.xml中时,"printTimeProcessor"是存在于Spring容器中,Springmvc容器是Spring容器的子容器,子容器可以获取到父容器的bean,所以Controller层与Service层都能获取到该bean,所有都能正常使用它。

原文  https://juejin.im/post/5dd2825ff265da0bc10e3606
正文到此结束
Loading...