转载

shiro 源码阅读心得

有些图片看不清,GitHub里面有: github.com/nice01qc/sh…

shiro介绍(个人理解)

​ shiro 就是管理用户权限的一个框架。例如用户提供用户名和密码,shiro拿到之后,根据这个获取用户有哪些角色,通过角色有哪些权限,就可以知道用户可以访问哪些接口(资源)。第一次写分享,写的不是很好,但是本文提供了一个阅读源码的方式,下面是我阅读过程,和一些小总结,且源码可以运行。

项目整体介绍:

​ 整个项目克隆自shiro 官方仓库 ,只是在子项目 sapmles 里面添加了2个小项目,用于debug。

  • shiro_learn (项目根路径)
    • samples
      • shiro_cas_service 使用springboot简单模拟cas服务
      • shiro_client 源码分析开始的地方,shiro大部分配置已经配置好了。

本文将从三个个方面进行分析:

  1. shiro 配置
  2. ShiroFilterFactoryBean 加载过程
  3. 完整分析一个shiro cas请求

shiro 配置

shiro 源码阅读心得

上图便是shiro所有功能展示图,从上图可以看出主要分为2大块,

​ 一块是 Security Manager ,这个模块及授权验证于一身(对应类为: SecurityManager 的子类),并通过Subject接口对外提供服务,例如登录、验权等等使用subject就好了(具体使用,后面会详细分析);

​ 另一块就是使用方,就是 SecurityManager 已经配置好了,第三方应该如何使用呢,本文以 Web MVC 这个第三方来叙述, Web MVC 主要通过 Filter 过滤器拦下所有用户请求,然后分发给相应的 shiro Filter进行相应的处理(例如看看这个请求有没有登录,有没有权限),在Filter中 使用 SecurityManager 提供的 Subject 接口 进行相应的操作。

SecurityManager 配置

shiro 源码阅读心得

通过上图可以看出DefaultSecurityManager可以配置的属性有哪些都可以看出来,下面通过表格一一说明:

属性 是否存在默认配置 默认配置类 作用说明 常用配置
subjectFactory DefaultSubjectFactory Subject的具体实现类(对外服务接口,如果是cas服务,建议使用 CasSubjectFactory 覆盖)
subjectDAO DefaultSubjectDAO 主要用于将subject中最新信息保存到session里面
rememberMeManager 只存在DefaultWebSecurityManager中 CookieRememberMeManager 用于管理rememberMe这个cookie,一般不用
sessionManager DefaultSessionManager (DefaultWebSecurityManager 就是DefaultWebSessionManager) 有关session的操作最终都会委托给他做(他本身还可以配置,见下表)
authorizer ModularRealmAuthorizer 授权策略(多个realm时,可以设置自己的策略)
authenticator ModularRealmAuthenticator 认证策略(多个realm时可以设置自己的策略)
realm CasRealm、JdbcRealm ...... 落实认证和授权操作,需要自己配置(后面会举个例子细讲)
cacheManager 使用者最好继承AbstractCacheManager这个抽象类(支持shiro默认周期管理) 在realm认证和授权的时候会用到(相当于加了一层缓存,cas认证就不需要了,如果是用户名密码,可以使用,增加认证授权速度) 否(cas就不需要)

DefaultSecurityManager的sessionManager (DefaultSessionManager)属性配置:

shiro 源码阅读心得
属性 是否存在默认配置 默认配置类 作用说明 常用配置
sessionFactory SimpleSessionFactory 用于创建Session的,一般不配置
sessionDAO MemorySessionDAO 用于保存Session的接口,一般通过继承 AbstractSessionDAO 类,并使用Redis重新配置一个,将Session保存在redis里面(此抽象类可以配置自己的 SessionIdGenerator => 用于产生session id的)
casheManager 可以跟实现了CashManagerAware 这个类 的sessionDAO 联合使用,一般就配置sessionDAO就完事
sessionIdCookie new SimpleCookie("JSESSIONID"); 这个存在于本类的子类DefaultWebSessionManager中,一般都重新配置,这样cookie名字可以改成自己的(一般有关cookie底层的操作都委托给他来做,例如读取此cookie的值,配置cookie ......)

注:这些属性通过对象的set方法都可以设置

Web MVC 过滤器配置

​ DefaultWebSecurityManager 跟DefaultSecurityManager 配置一样,以下说的securityManager 就是指DefaultWebSecurityManager 。

​ 现在DefaultWebSecurityManager 已经配置好了,这个东西应该放在那里呢,肯定得应用到shiro过滤器里面去。

​ shiro 过滤器相关配置存放在 ShiroFilterFactoryBean 这个类里面,然后使用 DelegatingFilterProxyShiroFilterFactoryBean 注入到web容器里。

  • 如果是springmvc,直接在web.xml内配置这个 DelegatingFilterProxy 就好,过滤器名字就是 ShiroFilterFactoryBean 这个bean的名字;
  • 如果是springboot,使用springboot的 FilterRegistrationBean 进行注册就好( servlet3.0可以使用ServletContext进行注册,可以注册servlet、filter ......) => 后续会细讲

ShiroFilterFactoryBean ,通过名字就可以看出来,他不是真正的Filter,他使用来配置和管理shirofilter的。

shiro 源码阅读心得

从上图可以看出来,通过FactoryBean 来返回SpringShiroFilter这个对象。 ShiroFilterFactoryBean 配置说明如下:

属性 作用说明
securityManager shiro核心 ......
filters (Map<String, Filter>) 将自定义的shiro Filter都放在这个map里面,一般与下面这个定义联合使用
filterChainDefinitionMap (Map<String, String>) Map<请求url表达式, 用到的过滤器名字(多个用逗号隔开)> (原文解释:urlPathExpression_to_comma-delimited-filter-chain-definition)
loginUrl 登录URL
successUrl 登录成功后跳转的URL(一般不会使用这个跳转,而使使用第一次访问时保存的url)
unauthorizedUrl 授权不成功跳转的URL

以上所有配置例子 放在 shiro_learn/samples/shiro_clien/src/main/java/com/nice01qc/config/shiro/ShiroCasConfig.java 这个类里面, 可以对应着看

ShiroFilterFactoryBean 加载过程

​ 首先我们从项目运行时 ShiroFilterFactoryBean 的加载过程说起(securityManager已经手动配置好了,没什么好说的)。就这样,let's coding .......,所有源码,只指出比较关键的节点,具体细节自己落实

ShiroFilterFactoryBean.java

public class ShiroFilterFactoryBean implements FactoryBean, BeanPostProcessor {
    
	// 就是从这个地方开始(如果不知道,请搜索 FactoryBean的作用)
    public Object getObject() throws Exception {
        if (instance == null) {
            instance = createInstance();  //直接看这个就好
        }
        return instance;
    }
    
 
    protected AbstractShiroFilter createInstance() throws Exception {
        SecurityManager securityManager = getSecurityManager();
        // 封装Filter调用管理,继续深入
        FilterChainManager manager = createFilterChainManager();
        
        PathMatchingFilterChainResolver chainResolver = new PathMatchingFilterChainResolver();
        chainResolver.setFilterChainManager(manager);
        
        //此处创建真正的 总览全局的 shiro filter
        return new SpringShiroFilter((WebSecurityManager) securityManager, chainResolver);
    }
    
    protected FilterChainManager createFilterChainManager() {
        DefaultFilterChainManager manager = new DefaultFilterChainManager();
        // 获取默认Filter ,取自DefaultFilter枚举类(共12个)
        Map<String, Filter> defaultFilters = manager.getFilters(); 
        // 将loginUrl、successUrl、unauthorizedUrl填充到符合要求的 filter 内
        for (Filter filter : defaultFilters.values()) {
            applyGlobalPropertiesIfNecessary(filter);
        }

        //这是你自己定义的Filter
        Map<String, Filter> filters = getFilters();
        if (!CollectionUtils.isEmpty(filters)) {
            for (Map.Entry<String, Filter> entry : filters.entrySet()) {
                String name = entry.getKey();
                Filter filter = entry.getValue();
                applyGlobalPropertiesIfNecessary(filter); // 填充一波
                if (filter instanceof Nameable) {
                    ((Nameable) filter).setName(name);
                }
                //'init' argument is false, since Spring-configured filters should be initialized
                //in Spring (i.e. 'init-method=blah') or implement InitializingBean:
                manager.addFilter(name, filter, false);
            }
        }

        //build up the chains:
        Map<String, String> chains = getFilterChainDefinitionMap(); // filterChainDefinitionMap
        if (!CollectionUtils.isEmpty(chains)) {
            for (Map.Entry<String, String> entry : chains.entrySet()) {
                // 例如 filterChainDefinitionMap.put("/index", "authc[config1,config2]");
                String url = entry.getKey();	// url 就是 "/index"
                String chainDefinition = entry.getValue(); // "authc[config1,config2]"
                // 会将 chainDefinition的“[config1,config2]” 解析后封装在 authc对应的filter内部,后续会用到
                manager.createChain(url, chainDefinition);
            }
        }
        return manager;
    }
    
    // 填充那三个值的地方
    private void applyGlobalPropertiesIfNecessary(Filter filter) {
        applyLoginUrlIfNecessary(filter);
        applySuccessUrlIfNecessary(filter);
        applyUnauthorizedUrlIfNecessary(filter);
    }
    private void applyLoginUrlIfNecessary(Filter filter) {
        String loginUrl = getLoginUrl();
        if (StringUtils.hasText(loginUrl) && (filter instanceof AccessControlFilter)) {
            AccessControlFilter acFilter = (AccessControlFilter) filter;
            String existingLoginUrl = acFilter.getLoginUrl();
            if (AccessControlFilter.DEFAULT_LOGIN_URL.equals(existingLoginUrl)) {
                acFilter.setLoginUrl(loginUrl);
            }
        }
    }
}
复制代码

以上就是ShiroFilterFactoryBean类初始化过程,后续 DelegatingFilterProxy 通过getBean("ShiroFilterFactoryBean的bean name") 来获取这个bean,并将请求委托给他。

在继续深入之前,先介绍下shiro filter的特色,就是你想实现不同功能的filter,通过继承shiro自带的Filter就好,然后在这基础之上再做修改。

shiro 源码阅读心得

以上每一个抽象类都有不同的作用,分工明确,下面一个一个来分析(上面的loginUrl在上面初始化的时候就注入进去了):=> 这个很关键

AbstractFilter.java

// 实现了Filter的init接口,并对外暴露了onFilterConfigSet 接口
public abstract class AbstractFilter extends ServletContextSupport implements Filter {
    
    // 实现了Filter的init接口,并对外暴露了onFilterConfigSet 接口,这个接口在AbstractShiroFilter中覆盖了这个方法,其中AbstractShiroFilter 是 SpringShiroFilter的父类喔,SpringShiroFilter的父类喔,SpringShiroFilter的父类喔
    public final void init(FilterConfig filterConfig) throws ServletException {
        setFilterConfig(filterConfig);
        try {
            onFilterConfigSet();
        } catch (Exception e) {
        }
    }
   
    public void destroy() {
    }
    
}
复制代码

NameableFilter.java

public abstract class NameableFilter extends AbstractFilter implements Nameable { 
    // 设置filter 名字用的
	public void setName(String name) {
        this.name = name;
    }
}
复制代码

OncePerRequestFilter.java

public abstract class OncePerRequestFilter extends NameableFilter {
    // 保证每次请求只访问一次
    public final void doFilter(ServletRequest request, ServletResponse response, FilterChain filterChain) throws ServletException, IOException {
        // 查看是否已经访问过一次
        String alreadyFilteredAttributeName = getAlreadyFilteredAttributeName();
        // 如果访问了一次,则跳过这个filter,继续下一个
        if ( request.getAttribute(alreadyFilteredAttributeName) != null ) {
            filterChain.doFilter(request, response);
        } else if (!isEnabled(request, response) || shouldNotFilter(request) ) {
            filterChain.doFilter(request, response);
        } else {
            // 没有访问,现在标记
            request.setAttribute(alreadyFilteredAttributeName, Boolean.TRUE);
            try {
               	// 执行本filter 内容
                doFilterInternal(request, response, filterChain);
            } finally {
                request.removeAttribute(alreadyFilteredAttributeName);
            }
        }
    }
    
    // 子类需要实现的接口,不需要实现doFilter这个方法,通过实现这个方法,可以干更多事
    protected abstract void doFilterInternal(ServletRequest request, ServletResponse response, 		FilterChain chain) throws ServletException, IOException;
    
}
复制代码

AdviceFilter.java

public abstract class AdviceFilter extends OncePerRequestFilter {
    
    // 实现了OncePerRequestFilter这个方法,在这个方法有点像aop的风格
    public void doFilterInternal(ServletRequest request, ServletResponse response, FilterChain chain)
            throws ServletException, IOException {
        try {
		   // 在执行之前,先执行 preHandle 方法
            boolean continueChain = preHandle(request, response);
		   // 如果 preHandle 没通过,将不再继续往下执行
            if (continueChain) {
                executeChain(request, response, chain);
            }
            // 执行之后再执行的方法
            postHandle(request, response);
        } catch (Exception e) {
            exception = e;
        } finally {
            cleanup(request, response, exception);
        }
    }
    // 将这个方法暴露出去
    protected boolean preHandle(ServletRequest request, ServletResponse response) throws Exception {
        return true;
    }
    // 将这个方法也暴露出去
    protected void postHandle(ServletRequest request, ServletResponse response) throws Exception {
    }      
}
复制代码

PathMatchingFilter.java

// 用于判断请求是否符合本 Filter,只有请求URL 跟本Filter对应的url匹配规则对上
public abstract class PathMatchingFilter extends AdviceFilter implements PathConfigProcessor {
    // ShiroFilterFactoryBean 初始化时就填充进去了,
    // 里面value就是那个autho[config1,config2] 中这个[config1,config2]数组
    protected Map<String, Object> appliedPaths = new LinkedHashMap<String, Object>();
    	// 覆盖了父类的preHandle方法,首先判断请求url是否匹配 本Filter的appliedPaths
        protected boolean preHandle(ServletRequest request, ServletResponse response) throws Exception {
		// 如果Filter本身没有匹配url,返回true
        if (this.appliedPaths == null || this.appliedPaths.isEmpty()) {
            return true;
        }

        for (String path : this.appliedPaths.keySet()) {
            //(first match 'wins'):
            if (pathsMatch(path, request)) {
                Object config = this.appliedPaths.get(path);
                // 如果匹配上了就执行这个方法,它会进一步交给onPreHandle方法,并对外暴露这个方法
                return isFilterChainContinued(request, response, path, config);
            }
        }

        //no path matched, allow the request to go through:
        return true;
    }

	private boolean isFilterChainContinued(ServletRequest request, ServletResponse response,
                                           String path, Object pathConfig) throws Exception {

        if (isEnabled(request, response, path, pathConfig)) { //isEnabled check added in 1.2

            return onPreHandle(request, response, pathConfig);
        }
        return true;
    }
    
   // 对外暴露此接口
	protected boolean onPreHandle(ServletRequest request, ServletResponse response, Object mappedValue) throws Exception {
        return true;
    }    
}
复制代码

AccessControlFilter.java(如果你要验证授权什么的,这个类还是比较关键的)

// 此接口用于判断请求是否可以通过,不通过就跳登录,符合要求就使用subject进行登录 等等
public abstract class AccessControlFilter extends PathMatchingFilter {
    // 覆盖父类PathMatchingFilter 暴露的方法,并在方法内添加了两种方法
    // 一个是isAccessAllowed,用于判断是否已经验证过了,例如用户已经登录过了有session
    // 另一个是 onAccessDenied 验证失败,失败后干嘛,鬼知道,你看他怎么实现的
     public boolean onPreHandle(ServletRequest request, ServletResponse response, Object mappedValue) throws Exception {
        return isAccessAllowed(request, response, mappedValue) || onAccessDenied(request, response, mappedValue);
    }
    
    // 直接暴露给外界,自己看着实现吧,可别把onAccessDenied的活也干了就好了
    protected abstract boolean isAccessAllowed(ServletRequest request, ServletResponse response, Object mappedValue) throws Exception;
    
    // 这个老哥,提供了两个方式供外界覆盖,也就是方法 重载,就是看你要不要那个参数
    protected boolean onAccessDenied(ServletRequest request, ServletResponse response, Object mappedValue) throws Exception {
        return onAccessDenied(request, response);
    }
    // .......
    protected abstract boolean onAccessDenied(ServletRequest request, ServletResponse response) throws Exception;
    
    // 判断是不是登录请求
    protected boolean isLoginRequest(ServletRequest request, ServletResponse response) {
        return pathsMatch(getLoginUrl(), request);
    }
    // 保存请求并重定向到登录页面
    protected void saveRequestAndRedirectToLogin(ServletRequest request, ServletResponse response) throws IOException {
        saveRequest(request);
        redirectToLogin(request, response);
    }
    
    protected void saveRequest(ServletRequest request) {
        WebUtils.saveRequest(request);
    }
    
    protected void redirectToLogin(ServletRequest request, ServletResponse response) throws IOException {
        String loginUrl = getLoginUrl();
        WebUtils.issueRedirect(request, response, loginUrl);
    }
        
}
复制代码

以上做个小总结:

  1. 如果你就想写个简单的Filter,请直接实现Filter接口
  2. 如果你想给Filter搞个名字,请继承NameableFilter抽象类
  3. 如果你想保证你的filter只被调用了一次,请继承OncePerRequestFilter抽象类
  4. 如果你想你的filter在dofilter 方法前后(类似这个方法的aop),请继承AdviceFilter(看着这个Advice是不是特别熟悉-----spring aop也有advice这个概念)
  5. 如果你想写个验证和授权的Filter,请继续往下看,因为有两种实现了AccessControlFilter的类(轮子已经建好,上车吧)

一种是 认证类的(Authenticate):

AuthenticationFilter.java (一般以ion结尾的单词类,一般提供很基础的服务)

public abstract class AuthenticationFilter extends AccessControlFilter {
    	// 提供基础的验证
        protected boolean isAccessAllowed(ServletRequest request, ServletResponse response, Object mappedValue) {
        Subject subject = getSubject(request, response);
        return subject.isAuthenticated() && subject.getPrincipal() != null;
    }
    
        protected void issueSuccessRedirect(ServletRequest request, ServletResponse response) throws Exception {
            // 通过验证后,会被重定向到自己设定好的url,这个可以改
        WebUtils.redirectToSavedRequest(request, response, getSuccessUrl());
    }
    
}
复制代码

AuthenticatingFilter.java(真正干活的,以后认证什么的继承他就好了,稍微修改就好了)

public abstract class AuthenticatingFilter extends AuthenticationFilter {
    
    // 覆盖了,父类的方法,并在这个方法内部添加了vip功能(可以使用isPermissive走vip通道)
        @Override
    protected boolean isAccessAllowed(ServletRequest request, ServletResponse response, Object mappedValue) {
        return super.isAccessAllowed(request, response, mappedValue) ||
                (!isLoginRequest(request, response) && isPermissive(mappedValue));
    }
    
    // 这是vip模板,仅仅是vip,普通乘客就别走这个了
    protected boolean isPermissive(Object mappedValue) {
        if(mappedValue != null) {
            String[] values = (String[]) mappedValue;
            return Arrays.binarySearch(values, PERMISSIVE) >= 0;
        }
        return false;
    }
    
    
    // 这个方法一般提供给onAccessDenied 方法的,就是你没通过认证,应该登录认证一波了
    protected boolean executeLogin(ServletRequest request, ServletResponse response) throws Exception {
        AuthenticationToken token = createToken(request, response);
        if (token == null) {
            throw new IllegalStateException(msg);
        }
        try {
            Subject subject = getSubject(request, response);
            subject.login(token);
            return onLoginSuccess(token, subject, request, response);
        } catch (AuthenticationException e) {
            return onLoginFailure(token, e, request, response);
        }
    }
    
    // 对外暴露接口,用于生成token,因为登录必须拿着token去登录,默认提供了两种生成token的方法,就在这个方法下面喔
    protected abstract AuthenticationToken createToken(ServletRequest request, ServletResponse response) throws Exception;
}
复制代码

**最后来一个例子: **

CasFilter.java(来看看cas他干了什么)

public class CasFilter extends AuthenticatingFilter {
    // 直接覆盖父类这个方法,意思就是,你竟然遇到了我,那你就是没有认证(需要被安排下)
        @Override
    protected boolean isAccessAllowed(ServletRequest request, ServletResponse response, Object mappedValue) {
        return false;
    }
    
    // 妥妥的实现这个方法,带我去登录吧,我准备好了
        @Override
    protected AuthenticationToken createToken(ServletRequest request, ServletResponse response) throws Exception {
        HttpServletRequest httpRequest = (HttpServletRequest) request;
        String ticket = httpRequest.getParameter(TICKET_PARAMETER);
        return new CasToken(ticket);
    }
    
    // 去吧皮卡丘,送你去登录
        @Override
    protected boolean onAccessDenied(ServletRequest request, ServletResponse response) throws Exception {
        // 所以casFilter 直接执行这一步,前面那些方法都没起作用
        return executeLogin(request, response);
    }
    
}
复制代码

授权类就不说了(同上) ,下面是上面Filter的一些默认实现(DefaultFilter枚举类中可以看到)(是不是很眼熟)

filter名字 对应的Filter
anon AnonymousFilter.class
authc FormAuthenticationFilter.class
authcBasic BasicHttpAuthenticationFilter.class
authcBearer BearerHttpAuthenticationFilter.class
logout LogoutFilter.class
noSessionCreation NoSessionCreationFilter.class
perms PermissionsAuthorizationFilter.class
port PortFilter.class
rest HttpMethodPermissionFilter.class
roles RolesAuthorizationFilter.class
ssl SslFilter.class
user UserFilter.class

通过以上Filter的了解,你是否已经了解shiro系Filter,如果不理解,请再看一遍(这是死循环判断,除非已经看懂,否则不会break;)容器初始化讲完了,是时候来个请求了

完整分析一个shiro 请求

​ 那就从请求被Filter拦截那个地方说起吧,到底被谁拦截了,是DelegatingFilterProxy这个类,好了,就在这个类的doFilter方法上打个断点,let's begin ......

DelegatingFilterProxy.java

public class DelegatingFilterProxy extends GenericFilterBean {
        
    // 这个方法是在Filter init时调用的,在启动服务过程就会调用,他会初始化delegate,而这个delegate就是ShiroFilterFactoryBean
    @Override
	protected void initFilterBean() throws ServletException {
		synchronized (this.delegateMonitor) {
			if (this.delegate == null) {
				// If no target bean name specified, use filter name.
                // 什么是targetBeanName 见 DelegatingFilterProxy构造函数
				if (this.targetBeanName == null) {
					this.targetBeanName = getFilterName();
				}

				WebApplicationContext wac = findWebApplicationContext();
				if (wac != null) {
					this.delegate = initDelegate(wac); // 直接看这个
				}
			}
		}
	}
    
    // 看这个就好了
    protected Filter initDelegate(WebApplicationContext wac) throws ServletException {
		String targetBeanName = getTargetBeanName();
        // 直接通过ApplicationContex直接getBean了
		Filter delegate = wac.getBean(targetBeanName, Filter.class);
		if (isTargetFilterLifecycle()) {
			delegate.init(getFilterConfig());
		}
		return delegate;
	}
   
   // targetBeanName的由来
   public DelegatingFilterProxy(String targetBeanName, @Nullable WebApplicationContext wac) {
		this.setTargetBeanName(targetBeanName);
		this.webApplicationContext = wac;
		if (wac != null) {
			this.setEnvironment(wac.getEnvironment());
		}
	}
    
    
    // doFilter 在这里,来吧!!! 在这里,来吧!!! 在这里,来吧!!!
    @Override
	public void doFilter(ServletRequest request, ServletResponse response, FilterChain filterChain)
			throws ServletException, IOException {

		// Lazily initialize the delegate if necessary.
		Filter delegateToUse = this.delegate;
		if (delegateToUse == null) {
			synchronized (this.delegateMonitor) {
				delegateToUse = this.delegate;
				if (delegateToUse == null) {
					WebApplicationContext wac = findWebApplicationContext();
					delegateToUse = initDelegate(wac);
				}
				this.delegate = delegateToUse;
			}
		}

		// Let the delegate perform the actual doFilter operation.
        // 直接去这个方法看吧
		invokeDelegate(delegateToUse, request, response, filterChain);
	}
    
    // 啥也不干,直接就抛给了ShiroFilterFactoryBean的SpringShiroFilter这个内部类
	protected void invokeDelegate(
			Filter delegate, ServletRequest request, ServletResponse response, FilterChain filterChain)
			throws ServletException, IOException {

		delegate.doFilter(request, response, filterChain);
	}
    
}
复制代码

SpringShiroFilter

ShiroFilterFactoryBean$SpringShiroFilter的父类OncePerRequestFilter.java(以下便是SpringShiroFilter使命)

public abstract class OncePerRequestFilter extends NameableFilter {
    // 跳到这里来了
    public final void doFilter(ServletRequest request, ServletResponse response, FilterChain filterChain) {
        String alreadyFilteredAttributeName = getAlreadyFilteredAttributeName();
        if ( request.getAttribute(alreadyFilteredAttributeName) != null ) {
            filterChain.doFilter(request, response);
        } else if (!isEnabled(request, response) || shouldNotFilter(request) ) {
            filterChain.doFilter(request, response);
        } else {
                
            request.setAttribute(alreadyFilteredAttributeName, Boolean.TRUE);

            try {
                // 直接看看覆盖了这个方法的类吧
                doFilterInternal(request, response, filterChain);
            } finally {
                request.removeAttribute(alreadyFilteredAttributeName);
            }
        }
    }
}
复制代码

SpringShiroFilter的父类AbstractShiroFilter.java

public abstract class AbstractShiroFilter extends OncePerRequestFilter {
    // 此处是真正的实现
    protected void doFilterInternal(ServletRequest servletRequest, ServletResponse servletResponse, final FilterChain chain)throws ServletException, IOException {

        try {
            final ServletRequest request = prepareServletRequest(servletRequest, servletResponse, chain);
            final ServletResponse response = prepareServletResponse(request, servletResponse, chain);
			// 在此处创建了 subject喔,记住了喔!!!
            final Subject subject = createSubject(request, response);

            //noinspection unchecked
            // subject创建好,并将下面两个方法封装在Callable()里面再执行,
            // 在执行这个call之前,先将subject绑定到当前线程,执行完后,清理当前线程的绑定
            // 为什么非要搞个Callable,直接在 这两个方法前后放两个方法就好了,可能是因为这样扩展性更强
            // 以后在外面再封装一层也方便,说不定还可以搞异步???
            subject.execute(new Callable() {
                public Object call() throws Exception {
                    // 更新session时间
                    updateSessionLastAccessTime(request, response);
                    //************************************************
                    // 执行shiro过滤链,(先讲subject创建过程吧,后续再讲)
                    //************************************************
                    executeChain(request, response, chain);
                    return null;
                }
            });
        } catch (ExecutionException ex) {
            t = ex.getCause();
        }
    }
	//*****************************************
	// 暂时记这个创建过程为subject创建过程
	//*****************************************
    // subjcet 创建过程交给了父类Subject$Builder了,并送了他一个securityManager
	protected WebSubject createSubject(ServletRequest request, ServletResponse response){
        return new WebSubject.Builder(getSecurityManager(), request,  response).buildWebSubject();
    }
    
    
}
//==============================================================>

// 简单展示,具体自己debug看看
public class SubjectCallable<V> implements Callable<V> {
    public V call() throws Exception {
    	try {
            // 绑定到当前线程
        	threadState.bind();
            // 执行自己实现的那个call方法
        	return doCall(this.callable);
    	} finally {
            // 清除数据
        	threadState.restore();
    	}
	}
}

复制代码

subject创建过程

Subject$Builder(Subject内部静态类Build)

public interface Subject {
    public static class Builder {
        // 从这儿可以看出,最终委托给了SecurityManager来干这个
        public Subject buildSubject() {
            return this.securityManager.createSubject(this.subjectContext);
        }
    }
}
复制代码

DefaultSecurityManager.java(以下讨论的都本类和本类的父类体系内喔)

public class DefaultSecurityManager extends SessionsSecurityManager {
    // 在subjcetContext基础上重新new一个喔,不影响前面的subjectContext
	public Subject createSubject(SubjectContext subjectContext) {
        //create a copy so we don't modify the argument's backing map:
        // 就是一个Map,里面存储了很多验证过程的东西,例如是否认证,是否是remember等等,
        // 在DefaultSubjectContext类里面可以看到,有:securityManager,sessionId,authenticationToken,authenticationInfo,subject,principals,session,authenticated,host,sessionCreationEnabled,principalsSessionKey,authenticatedSessionKey
        // 就是一个临时状态和工具集合地,如果是DefaultWebSecurityManager就创建一个
        // DefaultWebSubjectContext实例,实际上本文讨论的就是web
        SubjectContext context = copy(subjectContext);

        //确保SecurityManager 已经放到context里面去了
        context = ensureSecurityManager(context);
        
		// 这个最关键,也是最复杂一个,也不复杂,就深入了几个类,这也是下面要讲的重点
        // step0.........
        context = resolveSession(context);
		
        // 这个嘛,等会儿说
        context = resolvePrincipals(context);

        // 前戏已经准备好了,改开始创建Subject了
        Subject subject = doCreateSubject(context);

        // 这个会把当前Subject中最新的信息同步到session里面,还有其他功能,后续可以深入看看
        save(subject);

        return subject;
    }
    
    // step1,去解决session
	protected SubjectContext resolveSession(SubjectContext context) {
        if (context.resolveSession() != null) {
            return context;
        }
        try {
            // 直接看resolveContextSession
            Session session = resolveContextSession(context);
            if (session != null) {
                context.setSession(session);
            }
        } catch (InvalidSessionException e) {
        }
        return context;
    }
    // step2,开始了
    protected Session resolveContextSession(SubjectContext context) throws InvalidSessionException {
        // 先看看context里面有没有,有的话就不用继续找了,省时间,没有的话,就将request和response包装到SessionKey里面
        SessionKey key = getSessionKey(context);
        if (key != null) {
            // 现在真正开始了,但这事得分工,直接交给专门管理session的父类		SessionsSecurityManager(代码里面的啃老族,把活全交给父类干,很正常喔)
            return getSession(key);
        }
        return null;
    }
}
复制代码

SessionsSecurityManager.java(所有session有关操作,由他管理)

public abstract class SessionsSecurityManager extends AuthorizingSecurityManager {
    // step3. 看到这里,发现SecurityManager整体是不会干活的,就管着整个流程,然后分发出去
    public Session getSession(SessionKey key) throws SessionException {
        // 这个sessionManger,如果你不覆盖它,默认就是DefaultSessionManager这个类,我们就从这个开始吧
        return this.sessionManager.getSession(key);
    }
}
复制代码

AbstractNativeSessionManager.java(DefaultSessionManager父类)

public abstract class AbstractNativeSessionManager extends AbstractSessionManager implements NativeSessionManager, EventBusAware {
    // step4. 别急,渐渐开始了
    public Session getSession(SessionKey key) throws SessionException {
        Session session = lookupSession(key);
        return session != null ? createExposedSession(session, key) : null;
    }
    
    // step5. 来了
    private Session lookupSession(SessionKey key) throws SessionException {
        if (key == null) {
            throw new NullPointerException("SessionKey argument cannot be null.");
        }
        // 看到do开头方法,就知道,开始真正干活了
        return doGetSession(key);
    }
    
}
复制代码

AbstractValidatingSessionManager.java(DefaultSessionManager父类)

public abstract class AbstractValidatingSessionManager extends AbstractNativeSessionManager        implements ValidatingSessionManager, Destroyable {
    
    // step6. 开始了
    @Override
    protected final Session doGetSession(final SessionKey key) throws InvalidSessionException {
        // 验证session的有效性,一般不启动这个分方法(感觉redis可以设置时间控制有效性,可以不启动验证)
        enableSessionValidationIfNecessary();
        // 直接看这个吧,这个直接跳到子类DefaultSessionManager中去了,go
        Session s = retrieveSession(key);
        if (s != null) {
            validate(s, key);
        }
        return s;
    }
    
}
复制代码

DefaultSessionManager.java

public class DefaultSessionManager extends AbstractValidatingSessionManager implements CacheManagerAware {
   	// step7. 继续
    protected Session retrieveSession(SessionKey sessionKey) throws UnknownSessionException {
        // 先取sessionId
        Serializable sessionId = getSessionId(sessionKey);
        if (sessionId == null) {
            return null;
        }
        // 通过sessionId来取session
        Session s = retrieveSessionFromDataSource(sessionId);
        if (s == null) {
            throw new UnknownSessionException(msg);
        }
        return s;
    }
    
    // step8. 开始找sessionId
    @Override
    public Serializable getSessionId(SessionKey key) {
        // 查看key中是否就存储了这个sessionId(shiro到处搞引用缓存,真几把绕)
        Serializable id = super.getSessionId(key);
        if (id == null && WebUtils.isWeb(key)) {
            ServletRequest request = WebUtils.getRequest(key);
            ServletResponse response = WebUtils.getResponse(key);
            // 继续从这儿开始
            id = getSessionId(request, response);
        }
        return id;
    }
    // 到这里了,继续
    protected Serializable getSessionId(ServletRequest request, ServletResponse response) {
        return getReferencedSessionId(request, response);
    }
    // step9. 这里就找完就结束了,没找到就没找到了,开始回到step7,假定已经找到了,ok,继续
    private Serializable getReferencedSessionId(ServletRequest request, ServletResponse response) {
		// 这个直接从cookie里面读,这个过程建议自己debug进去看看,我感觉挺重要的,也很简单,我就不写了
        String id = getSessionIdCookieValue(request, response);
        if (id != null) {
            // 保存到request里面去
            request.setAttribute(ShiroHttpServletRequest.REFERENCED_SESSION_ID_SOURCE,
                    ShiroHttpServletRequest.COOKIE_SESSION_ID_SOURCE);
        } else {

            // 如果没找到就从请求参数里面找,这个请求规则是这样的:http:localhost:8001?;ShiroHttpSession.DEFAULT_SESSION_ID_NAME=sessionId(熟称shiro小尾巴,真心不好看)
            //try the URI path segment parameters first:
            id = getUriPathSegmentParamValue(request, ShiroHttpSession.DEFAULT_SESSION_ID_NAME);

            if (id == null) {
                //not a URI path segment parameter, try the query parameters:
                String name = getSessionIdName();
                id = request.getParameter(name);
                if (id == null) {
                    //try lowercase:
                    // 还没找到,那就从request请求参数里面去找(所以就算浏览器存不了cookie,那只能保存到请求参数里面了)
                    id = request.getParameter(name.toLowerCase());
                }
            }
            if (id != null) {
                request.setAttribute(ShiroHttpServletRequest.REFERENCED_SESSION_ID_SOURCE,
                        ShiroHttpServletRequest.URL_SESSION_ID_SOURCE);
            }
        }
        // 把刚获取到的结果都放在request里面缓存起来
        if (id != null) {
            request.setAttribute(ShiroHttpServletRequest.REFERENCED_SESSION_ID, id);
            request.setAttribute(ShiroHttpServletRequest.REFERENCED_SESSION_ID_IS_VALID, Boolean.TRUE);
        }

        // always set rewrite flag - SHIRO-361
        request.setAttribute(ShiroHttpServletRequest.SESSION_ID_URL_REWRITING_ENABLED, isSessionIdUrlRewritingEnabled());

        return id;
    }
    
    // step10. 从你自己设定的存储来获取session,如果是redis,就从redis里面获取,就到这个了,剩下的自己看吧
    protected Session retrieveSessionFromDataSource(Serializable sessionId) throws UnknownSessionException {
        return sessionDAO.readSession(sessionId);
    }
}
复制代码

到这一步,resolveSession(context)这个方法已经完成,只剩下doCreateSubject(context)和save(subject)

public class DefaultSecurityManager extends SessionsSecurityManager {

    public Subject createSubject(SubjectContext subjectContext) {
        SubjectContext context = copy(subjectContext);
        context = ensureSecurityManager(context);
        context = resolveSession(context);
        context = resolvePrincipals(context);
		// 来这个很简单
        Subject subject = doCreateSubject(context);

        save(subject);

        return subject;
    }
    
    // 从方法就看出来,最终使用专门的subjectFactory来创建Subject,本文都在讲web
    // 所以默认是 DefaultWebSubjectFactory这个工厂方法
    protected Subject doCreateSubject(SubjectContext context) {
        return getSubjectFactory().createSubject(context);
    }
    
}
复制代码

DefaultWebSubjectFactory.java

public class DefaultWebSubjectFactory extends DefaultSubjectFactory {
    
    public Subject createSubject(SubjectContext context) {

        boolean isNotBasedOnWebSubject = context.getSubject() != null && !(context.getSubject() instanceof WebSubject);
        if (!(context instanceof WebSubjectContext) || isNotBasedOnWebSubject) {
            return super.createSubject(context);
        }
        // 从context这个存储里面取值了
        WebSubjectContext wsc = (WebSubjectContext) context;
        SecurityManager securityManager = wsc.resolveSecurityManager();
        Session session = wsc.resolveSession();
        boolean sessionEnabled = wsc.isSessionCreationEnabled();
        PrincipalCollection principals = wsc.resolvePrincipals(); // 
        boolean authenticated = wsc.resolveAuthenticated(); // 是否认证了
        String host = wsc.resolveHost();
		// 还有request和response,是不是subject存了很多,但你却基本上没用过,没事别乱搞事喔
        ServletRequest request = wsc.resolveServletRequest();	
        ServletResponse response = wsc.resolveServletResponse();
		// 创建一个真正的Subject
        return new WebDelegatingSubject(principals, authenticated, host, session, sessionEnabled, request, response, securityManager);
    }
}
复制代码

以上就是Subject创建过程,如果有session就填充进去,没有就不填充,但是Subject必须创建出来。好现在让我们回到AbstractShiroFilter这个类,继续看doFilterInternal这个方法,前戏已经足够充分了,改执行shiro 过滤链了。来,come on ...... 马上要讲完了

AbstractShiroFilter.java

public abstract class AbstractShiroFilter extends OncePerRequestFilter {
    protected void doFilterInternal(ServletRequest servletRequest, ServletResponse servletResponse, final FilterChain chain)
            throws ServletException, IOException {

        Throwable t = null;

        try {
            final ServletRequest request = prepareServletRequest(servletRequest, servletResponse, chain);
            final ServletResponse response = prepareServletResponse(request, servletResponse, chain);

            // 已经完成
            final Subject subject = createSubject(request, response);

            //noinspection unchecked
            subject.execute(new Callable() {
                public Object call() throws Exception {
                    updateSessionLastAccessTime(request, response);
                    // 来,come on
                    executeChain(request, response, chain);
                    return null;
                }
            });
        } catch (ExecutionException ex) {
            t = ex.getCause();
        }

        if (t != null) {
            throw new ServletException(msg, t);
        }
    }
    
    // 在这里
    protected void executeChain(ServletRequest request, ServletResponse response, FilterChain origChain)
            throws IOException, ServletException {
        // 这个作用就是根据请求的URL,
        // 从 Map<String,String>这个映射中找出第一个匹配的value,以及对应的filtes,映射长这么样
        // filterChainDefinitionMap.put("/login", "casFilter");
        // filterChainDefinitionMap.put("/favicon.ico", "anon");
        // filterChainDefinitionMap.put("/**/*.html", "anon");
        // filterChainDefinitionMap.put("/**", "authc,anon"); 这就有2个喔,也就是chain中有两个filter
        FilterChain chain = getExecutionChain(request, response, origChain);
        // 这个chain就是ProxiedFilterChain(web下就是这个喔),走,去这个类看看,功能很简单
        chain.doFilter(request, response);
    }
}
复制代码

ProxiedFilterChain.java (多个filter时,执行策略)

public class ProxiedFilterChain implements FilterChain {
    // 执行过滤链策略,其实就是把当前chain,当成所有filter的chain,使用本地index变量来确定下一个要执行的filter
	public void doFilter(ServletRequest request, ServletResponse response) throws IOException, ServletException {
        if (this.filters == null || this.filters.size() == this.index) {

            this.orig.doFilter(request, response);
        } else {

            this.filters.get(this.index++).doFilter(request, response, this);
        }
    }
}
复制代码

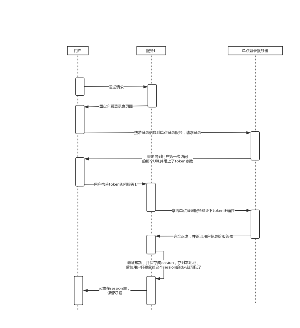
到现在shiro已经讲了一大半了,还剩下实际运行一个filter过程,我就拿casFilter来讲吧。

shiro 源码阅读心得

从图中可以看出来整个认证过程,我就直接将casFilter.java,这个是用户拿到了那个token,然后向服务器发起了请求,现在CasFilter.java的doFilter拦截到他了,来是时候做个了断了(下面用的Filter抽象类,很熟悉吧,前面讲过喔):

OncePerRequestFilter.java(CasFilter的父类)

public abstract class OncePerRequestFilter extends NameableFilter {
    
    public final void doFilter(ServletRequest request, ServletResponse response, FilterChain filterChain){
        String alreadyFilteredAttributeName = getAlreadyFilteredAttributeName();
        if ( request.getAttribute(alreadyFilteredAttributeName) != null ) {
            filterChain.doFilter(request, response);
        } else
            if (!isEnabled(request, response) || shouldNotFilter(request) ) {

            filterChain.doFilter(request, response);
        } else {
            request.setAttribute(alreadyFilteredAttributeName, Boolean.TRUE);
            try {
                // 直接看这个吧,我直接跳到CasFilter的onAccessDenied方法吧,
                // why => 前面这块讲得真的很清楚喔
                // 不知道的请跳到前面讲 shiro filter那块
                doFilterInternal(request, response, filterChain);
            } finally {
                request.removeAttribute(alreadyFilteredAttributeName);
            }
        }
    }
}
复制代码

CasFilter.java

public class CasFilter extends AuthenticatingFilter {
    // 前面那些步骤啥也没干,直到这里开始干活了
    protected boolean onAccessDenied(ServletRequest request, ServletResponse response) throws Exception {
        // 这个方法是父类AuthenticatingFilter的,走去这里
        return executeLogin(request, response);
    }
}
复制代码

AuthenticatingFilter.java

public abstract class AuthenticatingFilter extends AuthenticationFilter {
    
    protected boolean executeLogin(ServletRequest request, ServletResponse response) throws Exception {
        // 取出请求参数里面的token,并包装成casToken
        AuthenticationToken token = createToken(request, response);
        try {
            // 看到这里清楚了吧,使用SecurityManager提供的接口,开始验证了喔
            Subject subject = getSubject(request, response);
            // 登录,走起
            subject.login(token);
            return onLoginSuccess(token, subject, request, response);
        } catch (AuthenticationException e) {
            return onLoginFailure(token, e, request, response);
        }
    }
}
复制代码

DelegatingSubject.java

public class DelegatingSubject implements Subject {

    public void login(AuthenticationToken token) throws AuthenticationException {
        clearRunAsIdentitiesInternal();
        // 直接看这个吧,登录操作肯定交给securityManager了
        // step1. 开始的地方
        Subject subject = securityManager.login(this, token);

        PrincipalCollection principals;

        String host = null;

        if (subject instanceof DelegatingSubject) {
            DelegatingSubject delegating = (DelegatingSubject) subject;
            principals = delegating.principals;
            host = delegating.host;
        } else {
            principals = subject.getPrincipals();
        }

        if (principals == null || principals.isEmpty()) {
            throw new IllegalStateException(msg);
        }
        this.principals = principals;
        this.authenticated = true;
        if (token instanceof HostAuthenticationToken) {
            host = ((HostAuthenticationToken) token).getHost();
        }
        if (host != null) {
            this.host = host;
        }
        Session session = subject.getSession(false);
        if (session != null) {
            this.session = decorate(session);
        } else {
            this.session = null;
        }
    }
    
}
复制代码

DefaultSecurityManager.java

public class DefaultSecurityManager extends SessionsSecurityManager {

    public Subject login(Subject subject, AuthenticationToken token) throws AuthenticationException {
        AuthenticationInfo info;
        try {
            // step2. 为托给了父类 AuthenticatingSecurityManager
            info = authenticate(token);
        } catch (AuthenticationException ae) {
            try {
                // 失败后,估计就跳转登录了
                onFailedLogin(token, ae, subject);
            } catch (Exception e) {
            }
            throw ae; //propagate
        }
		// 认证成功,重新封装subject
        Subject loggedIn = createSubject(token, info, subject);
		
        // 这个跟rememberMe有关
        onSuccessfulLogin(token, info, loggedIn);

        return loggedIn;
    } 
}


复制代码

AuthenticatingSecurityManager.java

public abstract class AuthenticatingSecurityManager extends RealmSecurityManager {
	// step3. 继续委托给Authenticator,如果你没配置,默认就是ModularRealmAuthenticator
    // 本文还是重新配置了(建议多个realm时必须重新配置这个,
    // 除非你的认证策略跟ModularRealmAuthenticator一样)
	public AuthenticationInfo authenticate(AuthenticationToken token) throws AuthenticationException {
        // 直接进入
        return this.authenticator.authenticate(token);
    }
}
复制代码

AbstractAuthenticator.java

public abstract class AbstractAuthenticator implements Authenticator, LogoutAware {
    
    public final AuthenticationInfo authenticate(AuthenticationToken token) throws AuthenticationException {

        if (token == null) {
            throw new IllegalArgumentException("Method argument (authentication token) cannot be null.");
        }
        AuthenticationInfo info;
        try {
            // step4. do开头说明真的开始了,
            // 本文是自己实现的Authenticator(MyModularRealmAuthenticator),去这里
            info = doAuthenticate(token);
            if (info == null) {
                throw new AuthenticationException(msg);
            }
        } catch (Throwable t) {
            AuthenticationException ae = null;
            if (t instanceof AuthenticationException) {
                ae = (AuthenticationException) t;
            }
            if (ae == null) {
                ae = new AuthenticationException(msg, t);
            }
            try {
                notifyFailure(token, ae);
            } catch (Throwable t2) {
            }


            throw ae;
        }

        notifySuccess(token, info);

        return info;
    }
}
复制代码

MyModularRealmAuthenticator.java

public class MyModularRealmAuthenticator extends ModularRealmAuthenticator { 
    
    // 当有多个realm时,应该如何使用,本文策略就是:如果是castoken就让他走casRealm,其他的走单个认真方式
    @Override
    protected AuthenticationInfo doAuthenticate(AuthenticationToken authenticationToken) throws AuthenticationException {
        // 所有Realm
        Collection<Realm> realms = getRealms();
        HashMap<String, Realm> realmHashMap = new HashMap<>(realms.size());
        for (Realm realm : realms) {
            realmHashMap.put(realm.getName(), realm);
        }
        
        if (authenticationToken instanceof CasToken) {
            // step5. 直接进入这个方法吧
            return doSingleRealmAuthentication(realmHashMap.get("casRealm"), authenticationToken);
        } else {
            return doSingleRealmAuthentication(realmHashMap.get("tokenRealm"), authenticationToken);
        }
    }
}
复制代码

ModularRealmAuthenticator.java

public class ModularRealmAuthenticator extends AbstractAuthenticator {
    
    protected AuthenticationInfo doSingleRealmAuthentication(Realm realm, AuthenticationToken token) {
        if (!realm.supports(token)) {
            throw new UnsupportedTokenException(msg);
        }
         // step6. 直接进入相应realm了,本文是CasRealm,走去casrealm看看
        AuthenticationInfo info = realm.getAuthenticationInfo(token);
        if (info == null) {
            throw new UnknownAccountException(msg);
        }
        return info;
    }  
}
复制代码

AuthenticatingRealm.java(CasRealm父类)

public abstract class AuthenticatingRealm extends CachingRealm implements Initializable {
    
    public final AuthenticationInfo getAuthenticationInfo(AuthenticationToken token) throws AuthenticationException {
		// 先查看这个realm有没有配置缓存,有的话直接从缓存里面取
        // 如果你配置CacheManager,casRealm1.setAuthorizationCachingEnabled(true),则会使用缓存喔,这个在用户名密码登录,在这里加一个缓存,可以加快认证速度,cas则不需要(不是不需要,是不能用)
        AuthenticationInfo info = getCachedAuthenticationInfo(token);
        if (info == null) {
            //otherwise not cached, perform the lookup:
            // step7. 来这里吧,一般自己写个realm,就覆盖do开头的方法(因为覆盖就是为了干活喔)
            info = doGetAuthenticationInfo(token);
            if (token != null && info != null) {
                cacheAuthenticationInfoIfPossible(token, info);
            }
        }

        if (info != null) {
            assertCredentialsMatch(token, info);
        } 

        return info;
    }
}
复制代码

CasRealm.java

public class CasRealm extends AuthorizingRealm {

    protected AuthenticationInfo doGetAuthenticationInfo(AuthenticationToken token) throws AuthenticationException {
        CasToken casToken = (CasToken) token;
        if (token == null) {
            return null;
        }
        
        String ticket = (String)casToken.getCredentials();
        if (!StringUtils.hasText(ticket)) {
            return null;
        }
        // 默认使用 Cas20ServiceTicketValidator 来进行通信,跟前端调后端接口一样
        TicketValidator ticketValidator = ensureTicketValidator();

        try {
            // step8. 来这里吧,要开始跟cas服务器通信了,验证下token的正确性
            // 这个过程就不说了,建议自己debug进去看看,是怎么通信的,我在项目里写了这个模拟,可以看看
            Assertion casAssertion = ticketValidator.validate(ticket, getCasService());
            
            AttributePrincipal casPrincipal = casAssertion.getPrincipal();
            String userId = casPrincipal.getName();


            Map<String, Object> attributes = casPrincipal.getAttributes();
            // refresh authentication token (user id + remember me)
            casToken.setUserId(userId);
            String rememberMeAttributeName = getRememberMeAttributeName();
            String rememberMeStringValue = (String)attributes.get(rememberMeAttributeName);
            boolean isRemembered = rememberMeStringValue != null && Boolean.parseBoolean(rememberMeStringValue);
            if (isRemembered) {
                casToken.setRememberMe(true);
            }

            List<Object> principals = CollectionUtils.asList(userId, attributes);
            PrincipalCollection principalCollection = new SimplePrincipalCollection(principals, getName());
            
            // 上面不多说了设置
            return new SimpleAuthenticationInfo(principalCollection, ticket);
        } catch (TicketValidationException e) { 
            throw new CasAuthenticationException("Unable to validate ticket [" + ticket + "]", e);
        }
    }
    // doGetAuthorizationInfo 这个方法必须注意,后去验证角色,角色权限,都会调用到这个方法,
    // 因此请务必重写,注意点为:1为角色roles,2角色的权限permission
    // PS: 你可以把AuthorizationInfo封装后放在session里,这样每次调用这个方法就从session里面取
    protected AuthorizationInfo doGetAuthorizationInfo(PrincipalCollection principals) {
        // retrieve user information
        SimplePrincipalCollection principalCollection = (SimplePrincipalCollection) principals;
        List<Object> listPrincipals = principalCollection.asList();
        Map<String, String> attributes = (Map<String, String>) listPrincipals.get(1);
        // create simple authorization info
        SimpleAuthorizationInfo simpleAuthorizationInfo = new SimpleAuthorizationInfo();
        // add default roles
        addRoles(simpleAuthorizationInfo, split(defaultRoles));
        // add default permissions
        addPermissions(simpleAuthorizationInfo, split(defaultPermissions));
        // get roles from attributes
        List<String> attributeNames = split(roleAttributeNames);
        for (String attributeName : attributeNames) {
            String value = attributes.get(attributeName);
            addRoles(simpleAuthorizationInfo, split(value));
        }
        // get permissions from attributes
        attributeNames = split(permissionAttributeNames);
        for (String attributeName : attributeNames) {
            String value = attributes.get(attributeName);
            addPermissions(simpleAuthorizationInfo, split(value));
        }
        return simpleAuthorizationInfo;
    }
}
复制代码

到这里差不多就结束了,具体使用可以参见网上使用方法,你也可以在代码里使用注解,shiro有自己的aop实现,他会把那些打注解的类,方法进行代理。

​ 最后说下可以优化和注意的点:

  1. ​ WebSessionManager在每次获取session的时候都会从SessionDAO里面读取,如果缓存是redis,这样很消耗性能,最好重写retrieveSession这个方法,将第一次获取到的Session存放到request里面去,后面每次从这里面取。
  2. 就是使用Redis将Session序列化存储的时候,SimpleSession里面字段都是transient修饰的,选择序列化方案时,请注意。要么自己重写SimpleSession,要么选一个不会忽略transient的序列化方式。
  3. 那些不需要认证的资源跟需要认证的资源一样都会从 SessionDAO获取一次Session,其实这个完全没必要,可以,这个也可以在WebSessionManager里面进行优化。
  4. 不管什么请求发送到服务器,服务器都会先把请求生成一个会话保存到 会话存储的地方,如果有人一直请求,会造成 会话存储跑满,最终造成拒绝服务攻击。(解决办法,将没有认证的会话和认证过的会话放在不同的地方,也可以不保存没有认真的会话,但不保存会导致用户第一次登录认证,不会导航到用户第一次访问的那个地址,而使原先设定好的地址,这会影响用户体验)
原文  https://juejin.im/post/5dda6007f265da7dd220182d
正文到此结束
Loading...