转载

OkHttp4.2.2-使用示例及源码简析

OkHttp是适用于Android,Kotlin和Java的HTTP客户端,且OkHttp4已用Kotlin重写。在Android中大多使用Retrofit配合Rxjava或者协程进行网络请求,而Retrofit也是基于OkHttp封装。

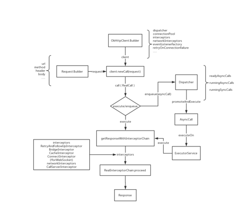
一、流程图

OkHttp4.2.2-使用示例及源码简析

二、简单使用

  1. 添加依赖
implementation("com.squareup.okhttp3:okhttp:4.2.2")
复制代码
  1. 同步请求(execute)
private val client = OkHttpClient()

  val formBody = FormBody.Builder()
      .add("search", "Jurassic Park")
      .build()
  val request = Request.Builder()
      .url("https://en.wikipedia.org/w/index.php")
      .post(formBody)
      .build()

  client.newCall(request).execute().use { response ->
    if (!response.isSuccessful) throw IOException("Unexpected code $response")

    println(response.body!!.string())
  }
复制代码
  1. 异步请求(enqueue)
private val client = OkHttpClient()

  val request = Request.Builder()
      .url("http://publicobject.com/helloworld.txt")
      .build()

  client.newCall(request).enqueue(object : Callback {
    override fun onFailure(call: Call, e: IOException) {
      e.printStackTrace()
    }

    override fun onResponse(call: Call, response: Response) {
      response.use {
        if (!response.isSuccessful) throw IOException("Unexpected code $response")

        for ((name, value) in response.headers) {
          println("$name: $value")
        }

        println(response.body!!.string())
      }
    }
  })
复制代码

三、源码简析

通过上面简单使用不难知道,OkHttp网络请求大致可以分为创建 构建client、构建request、执行请求几步。

构建对象

  1. OkHttpClient

OkHttpClient可以通过如下2种方式构建:

// 直接 new
val client = OkHttpClient()

// 建造者模式
val client = OkHttpClient.Builder().build()
复制代码

构建出来的 client 包含以下属性,主要是调度器、链接池、拦截器等等

internal var dispatcher: Dispatcher = Dispatcher()
internal var connectionPool: ConnectionPool = ConnectionPool()
internal val interceptors: MutableList<Interceptor> = mutableListOf()
internal val networkInterceptors: MutableList<Interceptor> = mutableListOf()
internal var eventListenerFactory: EventListener.Factory = EventListener.NONE.asFactory()
internal var retryOnConnectionFailure = true
internal var authenticator: Authenticator = Authenticator.NONE
internal var followRedirects = true
internal var followSslRedirects = true
internal var cookieJar: CookieJar = CookieJar.NO_COOKIES
internal var cache: Cache? = null
internal var dns: Dns = Dns.SYSTEM
internal var proxy: Proxy? = null
internal var proxySelector: ProxySelector? = null
internal var proxyAuthenticator: Authenticator = Authenticator.NONE
internal var socketFactory: SocketFactory = SocketFactory.getDefault()
internal var sslSocketFactoryOrNull: SSLSocketFactory? = null
internal var x509TrustManagerOrNull: X509TrustManager? = null
internal var connectionSpecs: List<ConnectionSpec> = DEFAULT_CONNECTION_SPECS
internal var protocols: List<Protocol> = DEFAULT_PROTOCOLS
internal var hostnameVerifier: HostnameVerifier = OkHostnameVerifier
internal var certificatePinner: CertificatePinner = CertificatePinner.DEFAULT
internal var certificateChainCleaner: CertificateChainCleaner? = null
internal var callTimeout = 0
internal var connectTimeout = 10_000
internal var readTimeout = 10_000
internal var writeTimeout = 10_000
internal var pingInterval = 0
复制代码

Dispatcher:

  • 包含了2个异步双端队列和1个双端队列,异步 readyAsyncCalls(准备执行)、异步 runningAsyncCalls(执行中)、同步 runningSyncCalls(执行中)和一个线程池executorService。
  • maxRequests 最大并发数64
  • maxRequestsPerHost 单个HOST最大并发数5
  1. Request 通过Request.Builder构建请求信息,包括url、请求方式、请求头、body等等
val formBody = FormBody.Builder()
      .add("search", "Jurassic Park")
      .build()
  val request = Request.Builder()
      .url("https://en.wikipedia.org/w/index.php")
      .post(formBody)
      .build()
复制代码
internal var url: HttpUrl? = null
internal var method: String
internal var headers: Headers.Builder
internal var body: RequestBody? = null

/** A mutable map of tags, or an immutable empty map if we don't have any. */
internal var tags: MutableMap<Class<*>, Any> = mutableMapOf()
复制代码

请求流程

构建好client和request后,通过newCall方法得到Call对象,调用execute或enqueue发起网络请求。

/** Prepares the [request] to be executed at some point in the future. */
override fun newCall(request: Request): Call {
  return RealCall.newRealCall(this, request, forWebSocket = false)
}

companion object {
  fun newRealCall(
    client: OkHttpClient,
    originalRequest: Request,
    forWebSocket: Boolean
  ): RealCall {
    // Safely publish the Call instance to the EventListener.
    return RealCall(client, originalRequest, forWebSocket).apply {
      // 发射器 
      transmitter = Transmitter(client, this)
    }
  }
}
复制代码

Transmitter:OkHttp的应用程序和网络层之间的桥梁。可以对call进行处理,也包含了事件监听和connect的一些操作。

execute流程

通过 client.newCall.execute 即可发起同步请求,此方法会返回 Response(响应结果)

  1. execute
override fun execute(): Response {
  synchronized(this) {
    // 检查是否在执行,在执行抛出 IllegalStateException
    check(!executed) { "Already Executed" }
    executed = true
  }
  transmitter.timeoutEnter()
  transmitter.callStart()
  try {
    // 开始调度, 加入runningSyncCalls队列
    client.dispatcher.executed(this)
    // 通过拦截器链获取响应结果
    return getResponseWithInterceptorChain()
  } finally {
    // 完成调度
    client.dispatcher.finished(this)
  }
}
复制代码
  1. getResponseWithInterceptorChain
@Throws(IOException::class)
fun getResponseWithInterceptorChain(): Response {
  // 把所有拦截器都添加到interceptors.
  val interceptors = mutableListOf<Interceptor>()
  // 自定义拦截器,所有请求
  interceptors += client.interceptors
  // 重试重定向拦截器:主要负责失败重连工作,根据状态码等判断是否重连
  interceptors += RetryAndFollowUpInterceptor(client)
  // 桥接拦截器:处理请求头信息,cookie、gzip等,构建真正的Request
  interceptors += BridgeInterceptor(client.cookieJar)
  // 缓存拦截器:有缓存且符合条件就是用缓存
  interceptors += CacheInterceptor(client.cache)
  // 连接服务拦截器:打开一个到目标服务器的connection并调用下一个拦截器
  interceptors += ConnectInterceptor
  if (!forWebSocket) {
    // 非WebSocket请求,添加的自定义连接器
    interceptors += client.networkInterceptors
  }
  // 调用服务器拦截器:发起真正的请求
  interceptors += CallServerInterceptor(forWebSocket)

  // 构建连接器链(责任链模式)
  // 0 为开始执行的index
  val chain = RealInterceptorChain(interceptors, transmitter, null, 0, originalRequest, this,
      client.connectTimeoutMillis, client.readTimeoutMillis, client.writeTimeoutMillis)

  var calledNoMoreExchanges = false
  try {
    // 执行拦截器链
    val response = chain.proceed(originalRequest)
    if (transmitter.isCanceled) {
      response.closeQuietly()
      throw IOException("Canceled")
    }
    return response
  } catch (e: IOException) {
    calledNoMoreExchanges = true
    throw transmitter.noMoreExchanges(e) as Throwable
  } finally {
    if (!calledNoMoreExchanges) {
      transmitter.noMoreExchanges(null)
    }
  }
}
复制代码
  1. proceed
@Throws(IOException::class)
fun proceed(request: Request, transmitter: Transmitter, exchange: Exchange?): Response {
  if (index >= interceptors.size) throw AssertionError()

  calls++

  // If we already have a stream, confirm that the incoming request will use it.
  check(this.exchange == null || this.exchange.connection()!!.supportsUrl(request.url)) {
    "network interceptor ${interceptors[index - 1]} must retain the same host and port"
  }

  // If we already have a stream, confirm that this is the only call to chain.proceed().
  check(this.exchange == null || calls <= 1) {
    "network interceptor ${interceptors[index - 1]} must call proceed() exactly once"
  }

  // Call the next interceptor in the chain.
  // 调用链中的下一个拦截器  index + 1
  val next = RealInterceptorChain(interceptors, transmitter, exchange,
      index + 1, request, call, connectTimeout, readTimeout, writeTimeout)
  val interceptor = interceptors[index]

  // 拦截
  @Suppress("USELESS_ELVIS")
  val response = interceptor.intercept(next) ?: throw NullPointerException(
      "interceptor $interceptor returned null")

  // Confirm that the next interceptor made its required call to chain.proceed().
  check(exchange == null || index + 1 >= interceptors.size || next.calls == 1) {
    "network interceptor $interceptor must call proceed() exactly once"
  }

  check(response.body != null) { "interceptor $interceptor returned a response with no body" }

  return response
}
复制代码

可以看出execute流程还是挺简单的,就是加入Dispatcher的runningSyncCalls队列然后通过一系列拦截器操作得到Response,至此execute流程就分析完毕。

enqueue流程

通过 client.newCall.enqueue(callback) 即可发起异步请求,通过callback回调方法会返回结果。

  1. enqueue
override fun enqueue(responseCallback: Callback) {
  // 检查是否在执行,在执行抛出 IllegalStateException
  synchronized(this) {
    check(!executed) { "Already Executed" }
    executed = true
  }
  transmitter.callStart()
  // 构建AsyncCall并调度入队
  client.dispatcher.enqueue(AsyncCall(responseCallback))
}
复制代码
  1. enqueue 传入AsyncCall放入readyAsyncCalls准备队列,执行下一步操作。
internal fun enqueue(call: AsyncCall) {
  synchronized(this) {
    // 加入异步等待队列
    readyAsyncCalls.add(call)

    // Mutate the AsyncCall so that it shares the AtomicInteger of an existing running call to
    // the same host.
    if (!call.get().forWebSocket) {
      val existingCall = findExistingCallWithHost(call.host())
      if (existingCall != null) call.reuseCallsPerHostFrom(existingCall)
    }
  }
  // 实际推动和执行
  promoteAndExecute()
}
复制代码
  1. promoteAndExecute
/**
 * Promotes eligible calls from [readyAsyncCalls] to [runningAsyncCalls] and runs them on the
 * executor service. Must not be called with synchronization because executing calls can call
 * into user code.
 *
 * @return true if the dispatcher is currently running calls.
 */
private fun promoteAndExecute(): Boolean {
  this.assertThreadDoesntHoldLock()

  // 可执行的call集合
  val executableCalls = mutableListOf<AsyncCall>()
  val isRunning: Boolean
  synchronized(this) {
    val i = readyAsyncCalls.iterator()
    while (i.hasNext()) {
      val asyncCall = i.next()

      // 判断调度器中的2个最大限制
      if (runningAsyncCalls.size >= this.maxRequests) break // Max capacity.
      if (asyncCall.callsPerHost().get() >= this.maxRequestsPerHost) continue // Host max capacity.

      i.remove()
      asyncCall.callsPerHost().incrementAndGet()
      executableCalls.add(asyncCall)
      runningAsyncCalls.add(asyncCall)
    }
    isRunning = runningCallsCount() > 0
  }

  for (i in 0 until executableCalls.size) {
    val asyncCall = executableCalls[i]
    // 通过AsyncCall.executeOn执行
    asyncCall.executeOn(executorService)
  }

  return isRunning
}
复制代码
  1. AsyncCall AsyncCall 实现 Runnable,promoteAndExecute中调用 executeOn 执行 这个 call。
internal inner class AsyncCall(
  private val responseCallback: Callback
) : Runnable {
  @Volatile private var callsPerHost = AtomicInteger(0)

  ...

  /**
   * Attempt to enqueue this async call on [executorService]. This will attempt to clean up
   * if the executor has been shut down by reporting the call as failed.
   */
  fun executeOn(executorService: ExecutorService) {
    client.dispatcher.assertThreadDoesntHoldLock()

    var success = false
    try {
      // 线程池执行这个Runnable
      executorService.execute(this)
      success = true
    } catch (e: RejectedExecutionException) {
      val ioException = InterruptedIOException("executor rejected")
      ioException.initCause(e)
      transmitter.noMoreExchanges(ioException)
      // 通过callback回调失败
      responseCallback.onFailure(this@RealCall, ioException)
    } finally {
      if (!success) {
        // 调度完成
        client.dispatcher.finished(this) // This call is no longer running!
      }
    }
  }

  override fun run() {
    threadName("OkHttp ${redactedUrl()}") {
      var signalledCallback = false
      transmitter.timeoutEnter()
      try {
         // 从此和同步请求一样,通过拦截器链获取响应结果
        val response = getResponseWithInterceptorChain()
        signalledCallback = true
        // 通过callback回调成功
        responseCallback.onResponse(this@RealCall, response)
      } catch (e: IOException) {
        if (signalledCallback) {
          // Do not signal the callback twice!
          Platform.get().log("Callback failure for ${toLoggableString()}", INFO, e)
        } else {
          // 通过callback回调失败
          responseCallback.onFailure(this@RealCall, e)
        }
      } catch (t: Throwable) {
        cancel()
        if (!signalledCallback) {
          val canceledException = IOException("canceled due to $t")
          canceledException.addSuppressed(t)
          // 通过callback回调失败
          responseCallback.onFailure(this@RealCall, canceledException)
        }
        throw t
      } finally {
        // 调度完成
        client.dispatcher.finished(this)
      }
    }
  }
}
复制代码

可以看出enqueue流程相比较,enqueue是转换为AysncCall,先加入Dispatcher的readyAsyncCalls队列,然后通过xx判断获取出可执行的call并放入runningAsyncCalls,然后通过线程池执行,最后通过一系列拦截器操作得到Response,至此enqueue流程就分析完毕。

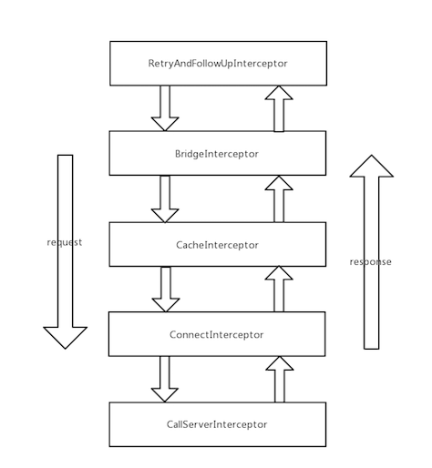
拦截器

上面把 OkHttp 同步和异步请求的流程大致梳理了,然而我们并没有看到是怎么发起请求的,其实这一切都在interceptors之中。

在getResponseWithInterceptorChain中我们看到interceptors 的添加顺序,可以知道先添加的先执行。如果没有networkInterceptors或者是WebSocket,基本最后执行的是自带的5个拦截器RetryAndFollowUpInterceptor、BridgeInterceptor、CacheInterceptor、ConnectInterceptor、CallServerInterceptor。

ConnectInterceptor

object ConnectInterceptor : Interceptor {

  @Throws(IOException::class)
  override fun intercept(chain: Interceptor.Chain): Response {
    val realChain = chain as RealInterceptorChain
    val request = realChain.request()
    val transmitter = realChain.transmitter()

    // We need the network to satisfy this request. Possibly for validating a conditional GET.
    val doExtensiveHealthChecks = request.method != "GET"
    // 通过Transmitter获取一个新的Exchange
    val exchange = transmitter.newExchange(chain, doExtensiveHealthChecks)
    // 执行proceed
    return realChain.proceed(request, transmitter, exchange)
  }
}
复制代码

跟踪newExchange -> find -> findHealthyConnection -> findConnection 获取真实的RealConnection

/**
 * Returns a connection to host a new stream. This prefers the existing connection if it exists,
 * then the pool, finally building a new connection.
 */
@Throws(IOException::class)
private fun findConnection(
  connectTimeout: Int,
  readTimeout: Int,
  writeTimeout: Int,
  pingIntervalMillis: Int,
  connectionRetryEnabled: Boolean
): RealConnection {
  var foundPooledConnection = false
  var result: RealConnection? = null
  var selectedRoute: Route? = null
  var releasedConnection: RealConnection?
  val toClose: Socket?
  synchronized(connectionPool) {
    if (transmitter.isCanceled) throw IOException("Canceled")
    hasStreamFailure = false // This is a fresh attempt.

    releasedConnection = transmitter.connection
    toClose = if (transmitter.connection != null && transmitter.connection!!.noNewExchanges) {
      transmitter.releaseConnectionNoEvents()
    } else {
      null
    }

    if (transmitter.connection != null) {
      // We had an already-allocated connection and it's good.
      // 已经有一个分配好的connection,复用
      result = transmitter.connection
      releasedConnection = null
    }

    if (result == null) {
      // Attempt to get a connection from the pool.
      if (connectionPool.transmitterAcquirePooledConnection(address, transmitter, null, false)) {
        foundPooledConnection = true
        result = transmitter.connection
      } else if (nextRouteToTry != null) {
        selectedRoute = nextRouteToTry
        nextRouteToTry = null
      } else if (retryCurrentRoute()) {
        selectedRoute = transmitter.connection!!.route()
      }
    }
  }
  toClose?.closeQuietly()

  if (releasedConnection != null) {
    eventListener.connectionReleased(call, releasedConnection!!)
  }
  if (foundPooledConnection) {
    eventListener.connectionAcquired(call, result!!)
  }
  if (result != null) {
    // If we found an already-allocated or pooled connection, we're done.
    // connection 不为null, 直接返回
    return result!!
  }

  // If we need a route selection, make one. This is a blocking operation.
  var newRouteSelection = false
  if (selectedRoute == null && (routeSelection == null || !routeSelection!!.hasNext())) {
    newRouteSelection = true
    routeSelection = routeSelector.next()
  }

  var routes: List<Route>? = null
  synchronized(connectionPool) {
    if (transmitter.isCanceled) throw IOException("Canceled")

    if (newRouteSelection) {
      // Now that we have a set of IP addresses, make another attempt at getting a connection from
      // the pool. This could match due to connection coalescing.
      routes = routeSelection!!.routes
      if (connectionPool.transmitterAcquirePooledConnection(
              address, transmitter, routes, false)) {
        foundPooledConnection = true
        result = transmitter.connection
      }
    }

    if (!foundPooledConnection) {
      if (selectedRoute == null) {
        selectedRoute = routeSelection!!.next()
      }

      // Create a connection and assign it to this allocation immediately. This makes it possible
      // for an asynchronous cancel() to interrupt the handshake we're about to do.
      // 创建一个 RealConnection
      result = RealConnection(connectionPool, selectedRoute!!)
      connectingrouteSelection = result
    }
  }

  // If we found a pooled connection on the 2nd time around, we're done.
  if (foundPooledConnection) {
    eventListener.connectionAcquired(call, result!!)
    // 如果在routeSelection中找到了connection,直接返回
    return result!!
  }

  // Do TCP + TLS handshakes. This is a blocking operation.
  // 做 TCP + TLS 握手,这是一个阻塞操作
  result!!.connect(
      connectTimeout,
      readTimeout,
      writeTimeout,
      pingIntervalMillis,
      connectionRetryEnabled,
      call,
      eventListener
  )
  connectionPool.routeDatabase.connected(result!!.route())

  var socket: Socket? = null
  synchronized(connectionPool) {
    connectingConnection = null
    // Last attempt at connection coalescing, which only occurs if we attempted multiple
    // concurrent connections to the same host.
    if (connectionPool.transmitterAcquirePooledConnection(address, transmitter, routes, true)) {
      // We lost the race! Close the connection we created and return the pooled connection.
      result!!.noNewExchanges = true
      socket = result!!.socket()
      result = transmitter.connection

      // It's possible for us to obtain a coalesced connection that is immediately unhealthy. In
      // that case we will retry the route we just successfully connected with.
      nextRouteToTry = selectedRoute
    } else {
      //放入连接池
      connectionPool.put(result!!)
      transmitter.acquireConnectionNoEvents(result!!)
    }
  }
  socket?.closeQuietly()

  eventListener.connectionAcquired(call, result!!)
  return result!!
}
复制代码

通过 result!!.connect -> Platform.get().connectSocket 根据平台发起Socket连接

/** Does all the work necessary to build a full HTTP or HTTPS connection on a raw socket. */
@Throws(IOException::class)
private fun connectSocket(
  connectTimeout: Int,
  readTimeout: Int,
  call: Call,
  eventListener: EventListener
) {
  val proxy = route.proxy
  val address = route.address

  val rawSocket = when (proxy.type()) {
    Proxy.Type.DIRECT, Proxy.Type.HTTP -> address.socketFactory.createSocket()!!
    else -> Socket(proxy)
  }
  this.rawSocket = rawSocket

  eventListener.connectStart(call, route.socketAddress, proxy)
  rawSocket.soTimeout = readTimeout
  try {
    // 根据平台进行连接,下面附上相关平台图
    Platform.get().connectSocket(rawSocket, route.socketAddress, connectTimeout)
  } catch (e: ConnectException) {
    throw ConnectException("Failed to connect to ${route.socketAddress}").apply {
      initCause(e)
    }
  }

  // The following try/catch block is a pseudo hacky way to get around a crash on Android 7.0
  // More details:
  // https://github.com/square/okhttp/issues/3245
  // https://android-review.googlesource.com/#/c/271775/
  try {
    source = rawSocket.source().buffer()
    sink = rawSocket.sink().buffer()
  } catch (npe: NullPointerException) {
    if (npe.message == NPE_THROW_WITH_NULL) {
      throw IOException(npe)
    }
  }
}
复制代码
OkHttp4.2.2-使用示例及源码简析

至此 ConnectInterceptor 所做的连接操作完成,然后通过 ConnectInterceptor 发送真正的网络请求,构建Resposne.Builder对象,然后构建Response并返回。

个人理解拦截器处理是一个U型结构,一个接一个处理,然后返回给上一个上一个直到返回Response。大概就是下面这样:

OkHttp4.2.2-使用示例及源码简析

四、总结

整个流程简单描述就是,首先获取OkHttpClient对象,通过newCall获取到真正的Call,然后根据需要发起同步或异步请求,然后通过getResponseWithInterceptorChain进行一系列的拦截器操作,获取到响应Response数据。

本人对比了OkHttp3.14和OkHttp4.2.2的流程相同,OkHttp简单流程分析就结束了!

原文  https://juejin.im/post/5de59b24518825793218d353
正文到此结束
Loading...