转载

Spring事务管理

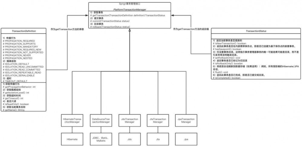
一、Spring事务接口与ORM对应关系

Spring是web框架,它其实并不与MySQL数据库进行直连,一般都是通过ORM层框架,诸如 JDBCiBatisMyBatisHibernateJPA 等,与数据库进行连接的,而事务的管理都是交由各持久层框架自行处理的,Spring只是出具了事务管理器接口 org.springframework.transaction.PlatformTransactionManager 及不同的 PlatformTransactionManager 实现类,为不同的持久层框架提供对应的实现类,将管理事务的职责下放到各持久层框架,交由持久层框架处理。

  • org.springframework.jdbc.datasource.DataSourceTransactionManager :使用 JDBCiBatisMyBatis 进行持久化数据时使用
  • org.springframework.orm.hibernate5.HibernateTransactionManager :使用 Hibernate5 版本进行持久化数据时使用
  • org.springframework.orm.jpa.JpaTransactionManager :使用 JPA 进行持久化数据时使用
  • org.springframework.jdo.JdoTransactionManager :当持久化机制是 jdo 时使用
  • org.springframework.transaction.jta.JtaTransactionManager :使用一个 JTA 实现来管理事务,在一个事务跨越多个资源时必须使用
  • 等等…
    Spring事务管理
    Spring事务类图

二、Spring事务的开启方式

编程式:

我不知道该怎么称呼它,因为自从工作以来,也没有遇到过,但是不代表人家不存在,也许很老的项目里依然存在。主要依靠手动处理来管理事务,对业务代码有侵入性。

1)编程式,可以使用 TransactionTemplate 或者直接使用底层的 PlatformTransactionManager 。对于编程式事务管理,Spring推荐使用 TransactionTemplate

代码不做展示,太冗余了

声明式:

声明式事务本质是建立在AOP基础之上的,在代理类实例里拦截目标方法,在方法执行前,开启或者加入一个事务,执行完毕或者发生异常后,根据具体情况进行提交或者回滚。

相比较编程式事务,其最大的特点就是对业务代码没有侵入性,只需在配置文件中对事务进行配置管理(或者基于 @Transactional 注解的方式)即可,这样就可以将业务代码和事务管理隔离开。

1) TransactionProxyFactoryBean 声明式事务管理

此方式是最传统,配置文件最臃肿、难以阅读的一种方式

代码不做展示,太冗余了

2) @Transactional 注解事务管理

基于注解的事务管理,在需要开启事务的类或方法上添加 @Transactional ,这种方式比较灵活,随用随加,但是容易到处乱用,凌乱不堪。更偏重灵活性。

<!--  开启注解管理事务 -->
<tx:annotation-driven transaction-manager="transactionManager"/>
复制代码

3) Aspectj AOP 配置事务管理

<!-- 事务AOP -->
<aop:config>
    <!-- pointcut:切入点 aop:advisor 适配器,是要注入的方法和pointcut连接的桥梁 -->
    <aop:advisor pointcut="execution(* cn.x.x..*.service..*.*(..))" advice-ref="txAdvice" />
</aop:config>

<!-- 需要注入的方法,可以使用通配符进行匹配 -->
<tx:advice id="txAdvice" transaction-manager="transactionManager">
    <tx:attributes>
        <tx:method name="get*" isolation="REPEATABLE_READ" propagation="REQUIRED" read-only="true" />
        <tx:method name="insert*" isolation="REPEATABLE_READ" propagation="REQUIRED" rollback-for="Exception"/>
        <tx:method name="update" isolation="REPEATABLE_READ" propagation="REQUIRED" rollback-for="Exception"/>
        <tx:method name="delete*" isolation="REPEATABLE_READ" propagation="REQUIRED" rollback-for="Exception"/>
    </tx:attributes>
</tx:advice>

<bean id="transactionManager" class="org.springframework.jdbc.datasource.DataSourceTransactionManager">
    <property name="dataSource" ref="dataSource" />
</bean>
复制代码

三、事务的配置信息

基于`Aspectj AOP配置事务管理`进行配置讲解

首先重温一下:在上一篇 《MySQL事务及隔离级别》 里,我们介绍了MySQL事务如果没有设置隔离级别,并发可能产生的几个安全问题:

  • 脏写
  • 脏读
  • 不可重复读
  • 幻读

一些大佬,对此设计出了数据库事务的隔离级别,来确保根据具体情况,适时适当选用对应的策略,这种策略我们称之为 事务的隔离级别 ,如下:

  • 读未提交 - 可能存在脏读、不可重复读、幻读
  • 读已提交 - 可能存在不可重复读、幻读
  • 可重复读 - 可能存在幻读(设计MySQL的大叔已经可以确保,在这个级别不出现幻读的情况)
  • 串行化 - 排队吃果果 很安全,但是真的影响效率

属性设置

<tx:method
    name="insert*"
    isolation="REPEATABLE_READ"
    propagation="REQUIRED"
    rollback-for="Exception"
    read-only="false"
    no-rollback-for="RuntimeException"
    timeout="xxx"/>
复制代码

1、name 与事务属性关联的方法名

可以使用通配符(*)关联一批相同事务属性的方法

2、isolation 隔离级别

默认值:DEFAULT

  • DEFAULT:使用数据库默认的事务隔离级别
  • READ_UNCOMMITTED:读未提交
  • READ_COMMITTED:读已提交
  • REPEATABLE_READ:可重复读
  • SERIALIZABLE: 串行化

3、propagation 事务传播行为

默认值:REQUIRED

  • MANDATORY:该方法必须在事务中运行,如果当前事务不存在,则抛出异常
  • NESTED:如果当前已经存在一个事务,则 新建一个嵌套事务 ,该事务可以有多个回滚点,如果没有事务,则按 REQUIRED 属性执行,此方法对应的事务回滚不会对外部(嵌套)事务造成影响,但是外部事务回滚会影响内部事务。
  • NEVER:该方法不会在事务中运行,否则抛出异常。
  • NOT_SUPPORTED:此方法不需要事务,如果调用方处于一个事务中,那么该事务将被挂起,直到此方法执行完毕,被挂起的事务才恢复执行。
  • REQUIRED:方法需要在事务中运行,如果运行时,该方法已经处于一个事务中,那么将加入到这个事务,否则自己创建一个事务。
  • REQUIRED_NEW:当调用该方法时,无论此方法是否已经处在一个事务中,都会为重新创建一个新的事务,如已经存在一个事务了,那么该事务将被挂起,然后创建新的事务,直到此方法执行结束(事务被提交或者回滚),原先的事务才被执行。如果内部事务发生回滚,会影响已经挂起的事务。
  • SUPPORTS:调用方在事务中,那么此方法也加入到事务中,如果没有没有事务,则非事务的方式执行。

4、timeout 超时

默认值 -1

挺有意思的一个小东西,如果项目里使用 MyBatis ,即使设置了超时时间,也是没有任何效果的,暂时的解决办法是,使用MyBatis的超时设置或者使用 JdbcTemplate 进行数据库的操作。

我相信,你一定对这个有兴趣

5、read-only 只读

默认值 false

事务是否只读

如果当前事务是只读,且在事务内进行增、删、改操作,则会抛出异常(Cannot execute statement in a READ ONLY transaction。)

只读属性有什么用?

6、rollback-for 触发回滚的异常

可以有多个,以逗号相隔,如果是自定义异常,则需要类的完全限定名,我查阅很多资料,发现大家都趋向于下面的结论:

如果发生的是检查时异常,那么事务不会自动回滚,如果是运行时异常,事务会自动回滚

经过实际测试后发现,如果我们指定 rollback-for="Exception" ,那么,抛出检查型异常一样可以触发事务的回滚。

官方文档给出的信息是:

默认情况下,检查时异常不会引起事务回滚,但是RuntimeException及其子类会引起事务回滚

7、no-rollback-for 不触发回滚的异常

和上面的类似,请自我揣摩~

四、野外拓展?

声明式事务是建立在AOP基础上的,我们以下面的代码作为蓝本:

假设事务的隔离级别是RR(Repeatable-Read)

配置信息:

<!-- 事务AOP -->
<aop:config>
    <!-- pointcut:切入点 aop:advisor 适配器,是要注入的方法和pointcut连接的桥梁 -->
    <aop:advisor pointcut="execution(* x.x..*.service..*.*(..))" advice-ref="txAdvice" />
</aop:config>

<!-- 需要注入的方法,可以使用通配符进行匹配 -->
<tx:advice id="txAdvice" transaction-manager="transactionManager">
    <tx:attributes>
        <tx:method name="get*" isolation="REPEATABLE_READ" propagation="REQUIRED" read-only="true" />
        <tx:method name="insert*" isolation="REPEATABLE_READ" propagation="REQUIRED" rollback-for="Exception"/>
    </tx:attributes>
</tx:advice>

<bean id="transactionManager" class="org.springframework.jdbc.datasource.DataSourceTransactionManager">
    <property name="dataSource" ref="dataSource" />
</bean>
复制代码

代码:

public interface StudentService {

    List<Student> getStudents(String name);

    void insertStudent(Student student);

    deleteStudent(int id);

}
复制代码
@Service
public class StudentServiceImpl implements StudentService {

    @Autowired
    private StudentDao studentDao;

    @Override
    public List<Student> getStudents(String name) {
        Map<String, Object> params = Maps.newHashMap();
        params.put("name", name);

        return studentDao.getStudents(params);
    }

    @Override
    public void insertStudent(Student student) {
        studentDao.insert(student);
    }

    @Override
    public void deleteStudent(int id) {
        studentDao.delete(id);
    }
}
复制代码
@RestController
@RequestMapping("/students")
public class StudentController {

    @Autowired
    private StudentService studentService;

    @GetMapping("/test")
    public void run() {
        student.getStudents("张三");

        Student student = Student.builder()
                     .id(1)
                     .name("张三")
                     .age(19)
                     .build();

        student.insertStudent(student);

        student.deleteStudent(student.getId());
    }
}
复制代码

如上,StudentService 的 insert和get方法均开启了事务,但是deleteStudent方法没有开启事务。

问题:

1)在 deleteStudent() 里调用 insertStudent() ,试问, insertStudent() 是否开启事务?为什么?

还原代码:

@Service
public class StudentServiceImpl {

    @Autowired
    private StudentDao studentDao;

    public void insertStudent(Student student) {
        studentDao.insert(student);
    }

    public void deleteStudent(int id) {
        // 删除逻辑代码

        // 调用
        insertStudent(student);
    }
}
复制代码

答案:

不开启事务

解读:

① 当 StudentService.java 文件进行编译的时候,编译器会将 deleteStudent() 方法里的 insertStudent(student); 编译成 this.insertStudent(student);

② Controller层使用 @Autowired 注解进行 StudentService 的自动装配,但装配的实例并不是StudentServiceImpl类的实例,而是代理类的实例! 声明式事务是建立在AOP基础上的 ,而AOP的实现原理就是代理模式!所以我们在Controller层所调用的方法会被代理类拦截。

③ 在代理类的拦截方法内,如果发现要调用的目标类方法是要开启事务的,那么就会在调用目标类方法之前开启事务,在目标类方法执行完毕或者发生异常后,根据情况执行回滚或不执行回滚。回归正题,当代理类发现 deleteStudent() 没有开启事务的要求,那么代理类是不会开启事务的。

当我们在 deleteStudent() 里调用 insertStudent() 时,重点来了,jvm执行的是 this.insertStudent() 这个this是目标类本身,而不是代理类!但是事务的管理却在代理类里,所以, insertStudent() 方法并不会开启事务!

思考:

通过上面的解读,我们知道了service上的事务是由代理类来管理的,类似的像@Async异步标签,其实也是由代理类进行管理的,在service内部调用打上@Async标签的内部方法,异步也不会起作用的。

如果想调用内部方法,还想让事务/异步起作用,我们可以使用:xml配置方式暴露代理对象,通过代理对象AopContext.currentProxy()去调用方法。

xml:

<aop:aspectj-autoproxy
    proxy-target-class="true"
    expose-proxy="true"/>
复制代码
@Service
public class StudentServiceImpl {

    @Autowired
    private StudentDao studentDao;

    public void insertStudent(Student student) {
        studentDao.insert(student);
    }

    public void deleteStudent(int id) {
        // 删除逻辑代码

        // 调用
        (StudentService) AopContext.currentProxy()).insertStudent(student);
    }
}
复制代码

2)在 insertStudent() 里调用 deleteStudent() ,试问,如果 deleteStudent() 抛出运行时异常, insertStudent() 对应的操作是否回滚?为什么?

还原代码:

@Service
public class StudentServiceImpl {

    @Autowired
    private StudentDao studentDao;

    public void insertStudent(Student student) {
        studentDao.insert(student);

        deleteStudent(student.getId());
    }

    public void deleteStudent(int id) {
        studentDao.delete(id);
        if (1 == 1)
            throw new RuntimeException("测试回滚");
    }
}
复制代码

答案:

回滚

解读:

① 当 StudentService.java 文件进行编译的时候, insertStudent(student) 方法里的 deleteStudent(); 变成 this.deleteStudent(); ,没毛病,继续。

② Controller层调用 insertStudent() 时,会开启事务,一样没毛病,继续。

③ 在 insertStudent() 里调用 this.deleteStudent() ,相当于将 deleteStudent() 的代码块加入到当前事务中,所以如果 deleteStudent() 抛出运行时异常,那么 insertStudent() 对应的操作会回滚。

原文  https://juejin.im/post/5e061d7a5188251279567f09
正文到此结束
Loading...