转载

回首2019

序言

2019终于要结束了!有生以来,自觉坎坷折磨最多的一年,本命年非徒有虚名。吃一堑,长一智。人生本就是如此,唯有经历过,一些不进脑子的知识才会成为你刻苦铭心的经验。

往事为序,来日为章。

计划

2018年写的2019年计划的完成情况

  • 得找一份收入稳定的工作。
  • 去一次台湾,看看回归之前的样子。条件允许的话,计划摩旅,来一次环台湾行。
  • 深耕Java。要精益求精, 通过现象看本质知其然亦知其所以然
  • 坚持写博客。
  • 在城市扎根,稳定发展,将父母带到城市长住一段时间。
  • 将家里院子搞好,门口厨房等。
  • 阅读技术书籍,文学小说,历史小说,如《大秦帝国》。
  • 有缘分的话,交个女朋友。

工作

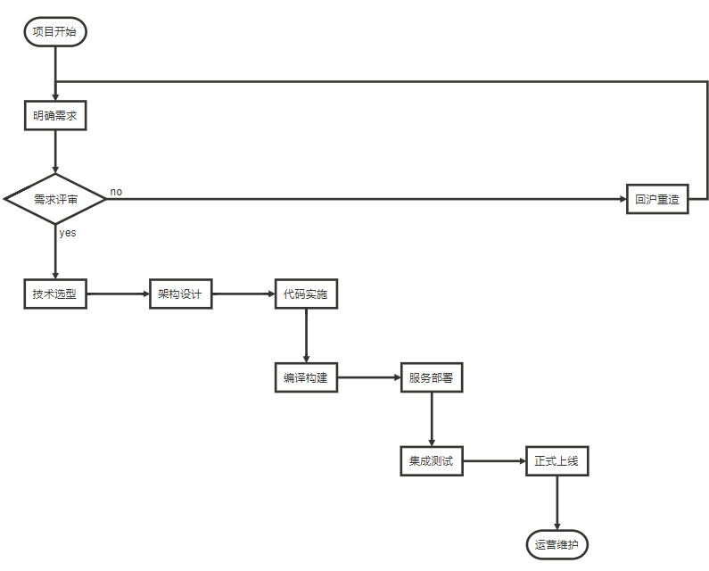
3月18入职亿声,任职Java开发。用许董的话说,我跟亿声是有渊源的,这里就不必细讲了。就这份工作来说,大体上还是满意的,有得有失。一个云原生项目的进行流程是非常关键的,以下是总结出来。

回首2019

虽然负责了亿声云80+%的代码量,但是从中学到的项目经验是非常宝贵的。垂直分库水平分表的表结构的设计,微服务的项目结构划分和服务拆分解耦,SpringCloud微服务的各大组件,IOT服务间通信等等,都是不可多得的经验。不可否认,也有遗憾。因为在前期对需求没有详尽分析,在设备长连接方案中选了原生Socket也错失MQTT,真是一件令人遗憾的事情。

学习

俗话说,活到老,学到老。自从参加工作之后,自主学习的次数越来越少了,除了在工作中,遇到新的知识点,然后学习之后再运用。这样会有一个很大的问题,知其然不知其所以然。框架这种东西,会用就好,但是基础知识不能丢,牢靠的基础永远是核心竞争力!2019年深耕java的计划算是进行了一点。

生活

来到南宁之后,除了往返几次家,就再没去过别的地方,去过两次青秀山,几次花卉公园,就再没跳出过苏卢和华尔街工谷的两点一线。 身体状况也每况愈下,多病缠身,这里疼,那里痛,视力急剧下降,脱发,睡眠质量大不如前…把这些数道出来,更加让人头疼。苦其心志,劳其筋骨这样的话已经不足以安慰此时此刻内心的暗淡。人生啊,谁都是第一次也是最后一次做人,不经历过的人没办法体验其中的苦楚,惟愿风雨过后,依见彩虹。

2019,猪事不顺,2020,世界和平。

原文  https://www.huangdayu.cn/2019/12/31/回首2019/
正文到此结束
Loading...