转载

SEPP——研发协作一站式管理平台

演示地址

[http://www.seqcer.com](http://www.seqcer.com)

推荐注册,并创建自己的项目,便于隔离数据胡搞而不影响其他试用者

仅对chrome浏览器做了完全适配,其他chromium核心浏览器或者firefox、safari也能使用,但是不推荐

仓库地址:

  • 前端: https://github.com/purang-fintech/seppf.git
  • 后端: https://github.com/purang-fintech/seppb.git
  • 监控中心服务: https://github.com/fudax/octopus

本地化部署问题解决步骤:

  • 先赏个STAR
  • 再加QQ群:362260709
  • 再问问题,当然,建议提问之前仔细看完下面的说明

技术栈

  • 前端:vue2、axios、element等等等等
  • 后端:springboot、guava、lombok等等等等
  • 基础组件:mariadb(10.3)、nginx(1.15.3)、nodejs(8.12.0)、fastdfs、npm(6.7.0)、webpack4等等
  • 插件:swagger2、quartz、aviator、h2等等

后端readme

启动方式:

  • Main Class:com.pr.sepp.SeppApplication(线上可注释掉@EnableSwagger2)
  • 本地VM options:-Denv=local
  • 注意: 本地开发请务必安装好IDE的lombok插件
  • 线上部署:
    • rm -rf src/main/resources/spring.properties
    • mvn clean package -Dmaven.test.skip=true
    • mv target/sepp*.jar ${your_path}/sepp.jar
    • java -Dpath=${your_conf_path}/spring.properties -jar ${your_path}/sepp.jar &
  • 集群:已测试HAProxy、keepalived,其余未测试

组件使用说明

  • mariadb(>= 10.3),必须设置lower_case_table_names=1,参考conf/database/my.conf
  • FastDfs,与nginx绑定使用,二者配置参考conf/fastdfs/*.properties、conf/nginx/*.properties
  • octopus监控需要配置octopus.admin.address和context.env两个参数
  • Quartz请注意spring-boot-starter-quartz和boot版本的兼容性问题,最好自己指定版本(参考pom.xml)
  • 邮件服务、Jenkins服务、git仓库服务、sonarQube服务、LDAP认证服务,皆可使用超级管理员进入系统设置进行配置,持久化到数据库,同时Jenkins服务和邮件服务也可以通过配置文件实现,其中Jenkins使用持久化的配置需要配置jenkins.enable-programmatic=false
  • 基础设置>监控中心,请参考:https://github.com/fudax/octopus 工程说明,并且更新spring.properties和前端src/components/monitor/MonitorAdmin.vue文件配置

前端readme

安装步骤

git clone https://github.com/purang-fintech/seppf.git      // 下载到本地
cd seppf            // 进入项目目录
npm install         // 安装项目依赖,等待安装完成之后

本地开发,修改好config目录下的环境配置之后开启服务器,浏览器访问 http://localhost:8080

npm run dev

构建生产

npm run build

组件使用说明与演示

element-ui

一套基于vue.js2.0的桌面组件库。访问地址: element

axios

HTTP请求处理组件。访问地址: axios

echarts

图表展示组件。访问地址: echarts

Vue-SimpleMDE

Vue.js的Markdown Editor组件。访问地址: Vue-SimpleMDE

Vue.Draggable

基于Vue的可拖拽组件。访问地址: Vue.Draggable

v-contextmenu

基于Vue右键菜单组件。访问地址: v-contextmenu

vue-cropperjs

基于Vue的图片裁剪处理。访问地址: vue-cropperjs

inline-attachment

基于Vue的图片文件拖拽上传和粘贴板截图快捷上传处理。访问地址: InlineAttachment

html2canvas

html直接转换为canvas图形。访问地址: html2canvas

gantt-elastic

增强型甘特图插件。访问地址: gantt-elastic

json2csv

表格导出下载到本地。访问地址: json2csv

kityminder-core

百度脑图核心控件。访问地址: kityminder-core

js-sha256

SHA256加密JS版。访问地址: js-sha256

vue-markdown

markdown展示组件。访问地址: vue-markdown

效果图

SEPP——研发协作一站式管理平台

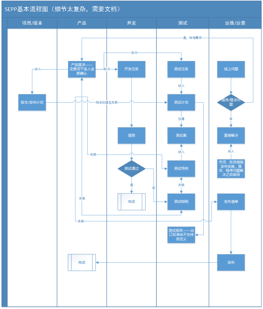
系统操作基本流程图

SEPP——研发协作一站式管理平台

详细逻辑控制描述

SEPP——研发协作一站式管理平台 SEPP——研发协作一站式管理平台 SEPP——研发协作一站式管理平台 SEPP——研发协作一站式管理平台 SEPP——研发协作一站式管理平台

原文  http://www.cnblogs.com/fudax/p/12169461.html
正文到此结束
Loading...