转载

Spring Framework之IoC容器

目录

Spring IoC 概述

问题

1.什么是依赖倒置?

2.什么是控制反转?

3.什么是依赖注入?

4.它们之间的关系是怎样的?

5.优点有哪些?

依赖倒置原则 (Dependency Inversion Principle)

​ 依赖倒置是一种设计原则。

​ 依赖倒置包括三层含义:(1)高层模块不应该直接依赖于底层模块,两者都应依赖其抽象;(2)抽象不应依赖于细节;(3)细节应该依赖于抽象。

控制反转 (Inversion of Control)

控制反转是一种思想。 其核心思想在于,合作的对象依赖关系的管理不由具体对象来完成,而是具体对象交出依赖关系的控制权,由第三方容器来集中管理。

​ 第三方容器管理的优点:(1)依赖关系的集中管理,关系清晰且易管理;(2)降低合作对象之间的耦合程度。

​ 举个栗子。我想在北京租一间房子,我只需要把我的需求告知链家等中介公司,通过他们整合的资源,我就能够找到一间符合我需求的房子。我不需要与房东产生任何直接的关系,中间的任何问题都由链家进行统一处理。在这个例子中, 房客与房东是两个独立的对象,而链家则是充当中间容器

依赖注入(Dependency Inversion)

依赖注入是控制反转的具体方法之一。 依赖注入就是将底层依赖对象以参数形式传入上层对象。

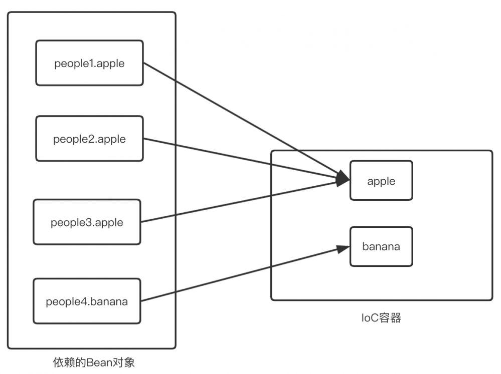
​ 对象间的依赖关系的管理被反转至IoC容器中。对象间的依赖关系由IoC容器进行统一管理,并由IoC容器来完成对象的注入。

依赖倒置原则 、控制反转 、依赖注入的关系

Spring Framework之IoC容器

优点

1.实现模块间松耦合

2.由IoC容器来统一管理依赖关系,对象从复杂的依赖关系中解放。

3.对象自身弄够专注于自身功能上,不需要了解依赖对象的内部结构。

IoC 容器

Spring Framework之IoC容器

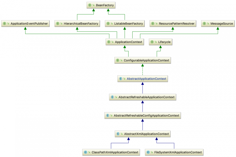
BeanFactory

Spring Framework之IoC容器

​ BeanFactory提供最基本的IoC容器功能和基本规范。

​ BeanFactory中有getBean、getType、getAliases、isSingleton、isPrototype等函数。主要常用接口是getBean,改函数能够通过Bean名称获取Bean

BeanFactory扩展接口:

(1)ListableBeanFactory:接口定义Bean的基本信息。

​ 接口中函数有:getBeanDefinitionCount获取Bean数量、containsBeanDefinition判断容器中是否存在该Bean、getBeanDefinitionNames获取工程所有Bean的名称等。

(2)HierarchicalBeanFactory:父子容器关联

​ 接口中函数有:getParentBeanFactory子容器可以通过函数访问到父容器

(3)ConfigurableBeanFactory:可定制IoC容器

​ 接口中函数有:setBeanClassLoader设置Bean类加载器、setBeanExpressionResolver设置表达式解析器、registerCustomEditor注册编辑器等。

(4)AutowireCapableBeanFactory:定义Bean自动装配规则

​ 接口中函数有:autowireBeanProperties根据名称或属性给Bean进行自动装配等。

ApplicationContext

Spring Framework之IoC容器

​ ApplicationContext基于BeanFactory,是比BeanFactory更为高级的容器。

​ ApplicationContext相对于BeanFactory提供更多功能,BeanFactory中需要通过编程实现的功能,ApplicationContext中可以使用配置来实现。

​ ApplicationContext继承ListableBeanFactory、HierarchicalBeanFactory,除此之外还扩展了其他接口。

ApplicationContext扩展接口:

(1)ApplicationEventPublisher:封装事件发布功能。

(2)MessageSource:提供i18n国际化消息刚问功能。(解释模块中解释i18n)

(3)ResourcePatternResolver:通过路径加载资源

(4)LifeCycle:start()、stop()、isRunning(),控制与判断容器当前状态,以达到控制与调度的作用。

(5)ConfigurableApplicationContext:实现ApplicationContext,新增refresh()、close(),使ApplicationContext具备启动、刷新、关闭等功能。

IoC容器的依赖注入

基于注解定义Bean

​ Spring2.0开始Spring提供基于注解的依赖注入功能。使用xml进行配置使Bean定义信息与Bean实现代码分离,这就会造成代码复杂且易错。基于注解就可以在Bean实现类上进行注解标注,这大大降低的代码的复杂性。

​ 定义Bean注解有以下4中:

​ (1)@Component:组件

​ (2)@Respository:对于Dao实现类进行标注

​ (3)@Service:对于Service实现类进行标注

​ (4)@Controller:对于Controller实现类进行标注

@Respository、@Service、@Controller是@Component的扩展,尽量使用3种特殊的注解,因为能够标识出Bean的类型。

自动装配

@Resource

​ resource是用J2EE提供的。

​ 查找方式:

(1)按照指定name和type,容器中找到后对bean进行装配,找不到抛出异常。

(2)按照指定name,容器中找到后对bean进行装配,找不到抛出异常。

(3)按照指定type,容器中找到后对bean进行装配,找不到或找到多个抛出异常。

(4)没指定name和type,则先安装name方式装配,找不到这则按type进行装配,都没有抛异常。

@Autowired

​ autowired是spring提供的。

​ 查找方式:

(1)按照类型查找,如果该类型bean不唯一则抛异常。

@Qualifier

​ 查找方式:

(1)通过名称指定Bean,同一个接口有多个实现,我们要装配其中某一个Bean时,可以用qualifier通过名称直接指定,一般结合Autowired一起使用。

基于Java类配置

@Bean

​ 普通的POJO可以通过标注@Configuration注解,就可以为Spring容器提供Bean定义信息,标注了@Bean的类方法就相当于提供了Bean的定义信息。当第三方库引入时,可以使用@Bean注解将Bean交由Spring容器进行管理。

@Configuration
public class AppConfig {

    @Bean(name = "dataSource")
    public DataSource initDataSource() {
        return DataSourceBuilder.create().build();
    }
}

相当于

<beans>
    <bean id="dataSource" class="org.springframework.boot.jdbc.DataSourceBuilder"/>
</beans>

Bean的作用域

类型 说明
singleton IoC容器中仅存在一个Bean实例
prototype 每次调用都会返回新的Bean实例
request 每次Http请求都会创建一个Bean
session 同一个session共享Bean
globalSession 同一个全局Session共享一个Bean

singleton

Spring Framework之IoC容器

prototype

Spring Framework之IoC容器

FactoryBean

解释说明

​ FactoryBean是能够生产和修饰对象生成的工厂Bean。Spring提供了org.springframework.beans.factory. FactoryBean 接口,使用者能通过实现接口对Bean的实例化进行定制。

使用场景

(1)第三方框架提供的类,我们很难直接修改类代码,为其添加@Service或@Componet时。

(2)当我们需要对第三方框架生成的实例进行修饰时。

应用案例

(1) mybatis-spring中org.mybatis.spring.SqlSessionFactoryBean

IoC容器内部关系

Spring Framework之IoC容器

​ Bean配置信息配置了Bean的实现与依赖关系,容器将Bean配置信息注册至注册表中,然后根据注册表加载与实例化,并建立Bean与Bean之间的依赖关系,最后将结果放置Bean缓存池中,供用应用程序调用。

解释

  1. i18n: 国际化信息也称为本地化信息 。 Java 通过 java.util.Locale 类来表示本地化对象,它通过 “语言类型” 和 “国家/地区” 来创建一个确定的本地化对象。比如在发送一个具体的请求的时候,在header中设置一个键值对:"Accept-Language":"zh",通过Accept-Language对应值,服务器就可以决定使用哪一个区域的语言,找到相应的资源文件,格式化处理,然后返回给客户端。

参考

[1] https://www.jianshu.com/p/6f0a59623090

[2] https://www.cnblogs.com/hujunzheng/p/11037577.html

[3]《精通Spring4.x企业应用开发实战》

原文  http://www.cnblogs.com/boycelee/p/12635640.html
正文到此结束
Loading...