转载

HashMap

在Java世界里,HashMap应该是一个很基础的数据类型,Java的面试题里,似乎总喜欢问它的实现原理。

一、什么是HashMap

HashMap是一种集合,是Map的一种具体实现类。对外表现为采用键值对的方式存储数据。

HashMap

二、HashMap的实现原理和存储结构

据说它查找效率很高。这跟它的存储结构有关。

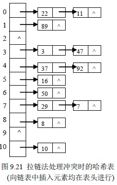
HashMap的存储结构就是哈希表,一种称为拉链哈希表的哈希表。哈希(Hash),散列、杂凑之意,就是为了解决冲突的一种思想。哈希函数,得到一个计算结果,此结果是存放数据的地址。假如这个地址已经有数据占据,则需要另找一个新地址安放。冲突的情况下,新地址如何寻找,这是不同哈希表的区分依据。

哈希表有多种类型,如:线性哈希表,随机哈希表、溢出哈希表、拉链哈希表等。所谓拉链哈希表,就是有冲突的位置,会跟着一串争夺这个位置的链表。详细点说,就是某位置出现冲突,那么新来的数据也不用找别的地方了,大家都排着队指向这个位置。这个队列是链表,所以叫拉链哈希表。Java里的HashMap,存储结构就是拉链哈希表。

参考拙作:《哈希表》

HashMap HashMap 数据存储下来,如何找到它呢?很简单,首先哈希函数算出地址,然后到该地址查找。没有冲突,直接找到返回。如果有链表,那么顺着链表找。

现在又有个问题。假如这条链表的元素很多,难道从头遍历一边吗?最坏的情况,寻找目标在链表的末端。HashMap的办法是,即当链表超过8时,链表就转换为红黑树,利用红黑树快速增删改查的特点提高HashMap的性能,其中会用到红黑树的插入、删除、查找等算法。

HashMap

红黑树本质上是二叉查找树。二叉查找树又叫二叉排序树、二叉搜索树,专门用于查找。节点是经过排序的:

1)左子树上的所有结点都小于根节点

2)右子树上的所有结点都不小于根节点

3)左右子树也满足上述两个要求。

HashMap

参考拙作:《树》

红黑树又更进了一步,是自平衡的二叉查找树。不大好理解,只知道效率很高。“10亿数据中只需要进行10几次比较就能查找到目标”。

HashMap

参考文章:

30张图带你彻底理解红黑树
原文  https://blog.csdn.net/leftfist/article/details/105330760
正文到此结束
Loading...