转载

HashMap 为什么线程不安全?

:hand:点击“ 面试交流 ”加入交流群 :hand:

“置顶公众号”,每天推送面试专题

  • 1.jdk1.7中的HashMap

    • 1.1 扩容造成死循环分析过程

    • 1.2 扩容造成数据丢失分析过程

  • 2.jdk1.8中HashMap

  • 总结

前言:我们都知道HashMap是线程不安全的,在多线程环境中不建议使用,但是其线程不安全主要体现在什么地方呢,本文将对该问题进行解密。

1.jdk1.7中的HashMap

在jdk1.8中对HashMap做了很多优化,这里先分析在jdk1.7中的问题,相信大家都知道在jdk1.7多线程环境下HashMap容易出现死循环,这里我们先用代码来模拟出现死循环的情况:

 1 public class HashMapTest {
2
3 public static void main(String[] args) {
4 HashMapThread thread0 = new HashMapThread();
5 HashMapThread thread1 = new HashMapThread();
6 HashMapThread thread2 = new HashMapThread();
7 HashMapThread thread3 = new HashMapThread();
8 HashMapThread thread4 = new HashMapThread();
9 thread0.start();
10 thread1.start();
11 thread2.start();
12 thread3.start();
13 thread4.start();
14 }
15 }
16
17 class HashMapThread extends Thread {
18 private static AtomicInteger ai = new AtomicInteger();
19 private static Map<Integer, Integer> map = new HashMap<>();
20
21 @Override
22 public void run() {
23 while (ai.get() < 1000000) {
24 map.put(ai.get(), ai.get());
25 ai.incrementAndGet();
26 }
27 }
28 }

上述代码比较简单,就是开多个线程不断进行put操作,并且HashMap与AtomicInteger都是全局共享的。在多运行几次该代码后,出现如下死循环情形:

HashMap 为什么线程不安全?

其中有几次还会出现数组越界的情况:

HashMap 为什么线程不安全?

这里我们着重分析为什么会出现死循环的情况,通过jps和jstack命名查看死循环情况,结果如下:

HashMap 为什么线程不安全?

从堆栈信息中可以看到出现死循环的位置,通过该信息可明确知道死循环发生在HashMap的扩容函数中,根源在 transfer函数 中,jdk1.7中HashMap的transfer函数如下:

 1    void transfer(Entry[] newTable, boolean rehash) {
2 int newCapacity = newTable.length;
3 for (Entry<K,V> e : table) {
4 while(null != e) {
5 Entry<K,V> next = e.next;
6 if (rehash) {
7 e.hash = null == e.key ? 0 : hash(e.key);
8 }
9 int i = indexFor(e.hash, newCapacity);
10 e.next = newTable[i];
11 newTable[i] = e;
12 e = next;
13 }
14 }
15 }

总结下该函数的主要作用:

在对table进行扩容到newTable后,需要将原来数据转移到newTable中,注意10-12行代码,这里可以看出在转移元素的过程中,使用的是头插法,也就是链表的顺序会翻转,这里也是形成死循环的关键点。下面进行详细分析。

1.1 扩容造成死循环分析过程

前提条件:

这里假设

#1.hash算法为简单的用key mod链表的大小。

#2.最开始hash表size=2,key=3,7,5,则都在table[1]中。

#3.然后进行resize,使size变成4。

未resize前的数据结构如下:

HashMap 为什么线程不安全?

如果在单线程环境下,最后的结果如下:

HashMap 为什么线程不安全?

这里的转移过程,不再进行详述,只要理解transfer函数在做什么,其转移过程以及如何对链表进行反转应该不难。

然后在多线程环境下,假设有两个线程A和B都在进行put操作。线程A在执行到transfer函数中第11行代码处挂起,因为该函数在这里分析的地位非常重要,因此再次贴出来。

HashMap 为什么线程不安全?

此时线程A中运行结果如下:

HashMap 为什么线程不安全?

线程A挂起后,此时线程B正常执行,并完成resize操作,结果如下:

HashMap 为什么线程不安全?

这里需要特别注意的点:由于线程B已经执行完毕,根据Java内存模型,现在newTable和table中的Entry都是主存中最新值:7.next=3,3.next=null。

此时切换到线程A上,在线程A挂起时内存中值如下:e=3,next=7,newTable[3]=null,代码执行过程如下:

newTable[3]=e ----> newTable[3]=3
e=next ----> e=7

此时结果如下:

HashMap 为什么线程不安全?

继续循环:

e=7
next=e.next ----> next=3【从主存中取值】
e.next=newTable[3] ----> e.next=3【从主存中取值】
newTable[3]=e ----> newTable[3]=7
e=next ----> e=3

结果如下:

HashMap 为什么线程不安全?

再次进行循环:

e=3
next=e.next ----> next=null
e.next=newTable[3] ----> e.next=7 即:3.next=7
newTable[3]=e ----> newTable[3]=3
e=next ----> e=null

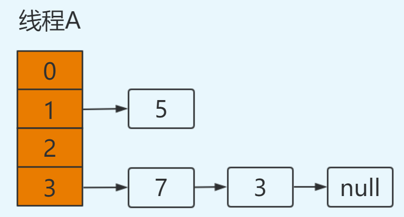
注意此次循环:e.next=7,而在上次循环中7.next=3,出现环形链表,并且此时e=null循环结束。

结果如下:

HashMap 为什么线程不安全?

在后续操作中只要涉及轮询hashmap的数据结构,就会在这里发生死循环,造成悲剧。

1.2 扩容造成数据丢失分析过程

遵照上述分析过程,初始时:

HashMap 为什么线程不安全?

线程A和线程B进行put操作,同样线程A挂起:

HashMap 为什么线程不安全?

此时线程A的运行结果如下:

HashMap 为什么线程不安全?

此时线程B已获得CPU时间片,并完成resize操作:

HashMap 为什么线程不安全?

同样注意由于线程B执行完成,newTable和table都为最新值: 5.next=null

此时切换到线程A,在线程A挂起时: e=7,next=5,newTable[3]=null。

执行newtable[i]=e,就将**7放在了table[3]**的位置,此时next=5。接着进行下一次循环:

e=5
next=e.next ----> next=null,从主存中取值
e.next=newTable[1] ----> e.next=5,从主存中取值
newTable[1]=e ----> newTable[1]=5
e=next ----> e=null

将5放置在table[1]位置,此时e=null循环结束, 3元素丢失 ,并形成 环形链表 。并在后续操作hashmap时造成死循环。

HashMap 为什么线程不安全?

2.jdk1.8中HashMap

在jdk1.8中对HashMap进行了优化,在发生hash碰撞,不再采用头插法方式,而是直接插入链表尾部,因此不会出现环形链表的情况,但是在多线程的情况下仍然不安全,这里我们看jdk1.8中HashMap的put操作源码:

 1  final V putVal(int hash, K key, V value, boolean onlyIfAbsent,
2 boolean evict)
{
3 Node<K,V>[] tab; Node<K,V> p; int n, i;
4 if ((tab = table) == null || (n = tab.length) == 0)
5 n = (tab = resize()).length;
6 if ((p = tab[i = (n - 1) & hash]) == null) // 如果没有hash碰撞则直接插入元素
7 tab[i] = newNode(hash, key, value, null);
8 else {
9 Node<K,V> e; K k;
10 if (p.hash == hash &&
11 ((k = p.key) == key || (key != null && key.equals(k))))
12 e = p;
13 else if (p instanceof TreeNode)
14 e = ((TreeNode<K,V>)p).putTreeVal(this, tab, hash, key, value);
15 else {
16 for (int binCount = 0; ; ++binCount) {
17 if ((e = p.next) == null) {
18 p.next = newNode(hash, key, value, null);
19 if (binCount >= TREEIFY_THRESHOLD - 1) // -1 for 1st
20 treeifyBin(tab, hash);
21 break;
22 }
23 if (e.hash == hash &&
24 ((k = e.key) == key || (key != null && key.equals(k))))
25 break;
26 p = e;
27 }
28 }
29 if (e != null) { // existing mapping for key
30 V oldValue = e.value;
31 if (!onlyIfAbsent || oldValue == null)
32 e.value = value;
33 afterNodeAccess(e);
34 return oldValue;
35 }
36 }
37 ++modCount;
38 if (++size > threshold)
39 resize();
40 afterNodeInsertion(evict);
41 return null;
42 }

这是jdk1.8中HashMap中put操作的主函数, 注意第6行代码,如果没有hash碰撞则会直接插入元素。如果线程A和线程B同时进行put操作,刚好这两条不同的数据hash值一样,并且该位置数据为null,所以这线程A、B都会进入第6行代码中。假设一种情况,线程A进入后还未进行数据插入时挂起,而线程B正常执行,从而正常插入数据,然后线程A获取CPU时间片,此时线程A不用再进行hash判断了,问题出现:线程A会把线程B插入的数据给 覆盖 ,发生线程不安全。

这里只是简要分析下jdk1.8中HashMap出现的线程不安全问题的体现,后续将会对java的集合框架进行总结,到时再进行具体分析。

总结

首先HashMap是 线程不安全 的,其主要体现:

#1.在jdk1.7中,在多线程环境下,扩容时会造成环形链或数据丢失。

#2.在jdk1.8中,在多线程环境下,会发生数据覆盖的情况。

来源:developer

https://urlify.cn/FBbua2

扫码关注回复「面试」获取推文汇总

HashMap 为什么线程不安全?

原文  http://mp.weixin.qq.com/s?__biz=MzIyNzc1ODQ0MQ==&mid=2247485373&idx=2&sn=bb6265d6d3f156c687057709c2e6935e
正文到此结束
Loading...