转载

阿里开源的那个牛X的问题排查工具——Arthas,推出IDEA插件了!

作者 | 汪小哥

Arthas 对于很多 Java 开发者来说,已经不可分割了,在我们日常开发、线上问题排查中扮演了非常重要的角色。作为小开发的我,日常需要排查线上运营同学提的各种 bug、各种线上问题诊断、日常运维、线上问题优化等等。

在刚来公司时,我是比较恐惧运维任务的,代码不熟悉、各种问题比较多...几乎崩溃的状态,运维的一周基本上没有干活,完全是全身心投入到运维的任务中,排查问题效率低下。

由于深刻体验到了这种奔溃,我一直想改变这种状态,直到 Arthas 的开源,让我在这种崩溃的状态中减轻了不少负担,同时也让我成为了同事们咨询 Arthas 排查问题的小帮手~~ 虽然使用 Arthas 特别方便,但在此过程中也遇到一些问题,作为问题咨询小帮手也感到有点不方便,因此才造就了 Arthas idea 插件的诞生。

阿里开源的那个牛X的问题排查工具——Arthas,推出IDEA插件了!

目前 Arthas 官方的工具还不够简单,需要记住一些命令,特别是一些扩展性特别强的高级语法,比如 ognl 获取 spring context 为所欲为,watch、trace 不够简单,需要构造一些命令工具的信息,因此只需要一个能够简单处理字符串信息的插件即可使用。

当在处理线上问题的时候需要最快速、最便捷的命令,因此 Idea Arthas plugin 插件还是有存在的意义和价值的。---这个是最初编写这个插件的最核心的理由。

Arthas IDEA plugin 实践

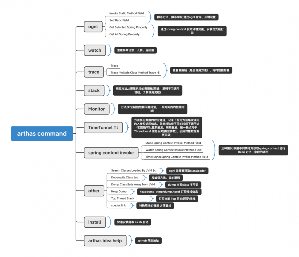
Arthas 的功能点非常的多(详见下方大图),这里就不一一的讲解了,可以参考使用文档 ,不过最近一直在更新,使用文档中的命令名称可能有变化。

阿里开源的那个牛X的问题排查工具——Arthas,推出IDEA插件了!

插件安装

下载 arthas idea 插件: https://plugins.jetbrains.com/ ... -idea

  • Mac:  Preferences  ->  Plugins
  • Windows: Settings  ->  Plugins

Install Plugin form Disk... 导入插件

阿里开源的那个牛X的问题排查工具——Arthas,推出IDEA插件了!

安装之后重启 IDEA 就可以愉快的使用啦!

获取 static 变量

首先要获取 classloader 的 hash 值,然后获取命令,这个是一个交互流程需要连贯性,后续只要是 static 的通过 static spring context 的都需要有这个交互的流程,连贯的,都在同一个界面进行操作.粘贴执行,然后获取结果即可。

这里的 classloader 的 hash 值缓存起来的

阿里开源的那个牛X的问题排查工具——Arthas,推出IDEA插件了!

阿里开源的那个牛X的问题排查工具——Arthas,推出IDEA插件了!

最后合并的脚本如下。

yaml

ognl  -x  3 '@com.wangji92.arthas.plugin.demo.controller.StaticTest@INVOKE_STATIC_NAME' -c 316bc132

反射设置 static field

通过反射进行设置 static field ,参考: https://github.com/WangJi92/ar ... ues/1

阿里开源的那个牛X的问题排查工具——Arthas,推出IDEA插件了!

填写你想要修改的值、默认根据类型设置默认值 Str->"" Long -> 0L 等等。

阿里开源的那个牛X的问题排查工具——Arthas,推出IDEA插件了!

yaml

ognl -x 3  '#field=@com.wangji92.arthas.plugin.demo.controller.StaticTest@class.getDeclaredField("INVOKE_STATIC_FINAL"),#modifiers=#field.getClass().getDeclaredField("modifiers"),#modifiers.setAccessible(true),#modifiers.setInt(#field,#field.getModifiers() & ~@java.lang.reflect.Modifier@FINAL),#field.setAccessible(true),#field.set(null,"设置的值")' -c 316bc132

Spring Context Invoke

通过 spring context 进行调用 bean 的方法、字段的内容。

Static Spring Context Invoke Method Field

首页要设置一下 static spring context 的路径。

阿里开源的那个牛X的问题排查工具——Arthas,推出IDEA插件了!

阿里开源的那个牛X的问题排查工具——Arthas,推出IDEA插件了!

由于都是通过 ognl 调用 static 的 spring context 都需要 classloader,这个就是配置的 spring conetxt 的地址信息:

@com.wangji92.arthas.plugin.demo.common.ApplicationContextProvider@context 参考 demo 就需要配置这个地址。

yaml

ognl -x 3 '#springContext=@com.wangji92.arthas.plugin.demo.common.ApplicationContextProvider@context,#springContext.getBean("commonController").getRandomInteger()' -c 316bc132

Watch Spring Context Invoke Method Field

watch 这个是支持在 spring mvc 场景,通过 watch 间接的获取 spring context,需要出发一次接口的调用,可以参考 : https://github.com/WangJi92/ar ... ues/5

阿里开源的那个牛X的问题排查工具——Arthas,推出IDEA插件了!

yaml

watch -x 3 -n 1  org.springframework.web.servlet.DispatcherServlet doDispatch '@org.springframework.web.context.support.WebApplicationContextUtils@getWebApplicationContext(params[0].getServletContext()).getBean("commonController").getRandomInteger()'

TimeTunnel Spring Context Invoke Method Field

这个是参考了横云断岭的 arthas 通过 tt 获取 spring context 为所欲为 ,可以参考这个文档: https://github.com/WangJi92/ar ... ues/4 这里做了些什么?将整个连贯了起来,不需要记住参数信息,然后对于调用的参数进行简单的默认封装,复杂的参数场景不支持,需要手动拼接。

阿里开源的那个牛X的问题排查工具——Arthas,推出IDEA插件了!

记录获取 spring context

yaml

tt -t org.springframework.web.servlet.mvc.method.annotation.RequestMappingHandlerAdapter invokeHandlerMethod

然后根据这个 target 获取 spring context 调用方法

yaml

tt -w 'target.getApplicationContext().getBean("commonController").getRandomInteger()' -x 3 -i 1000

获取某个 spring 环境变量

获取 spring 环境变量这里依托,static spring context ,当然这个 watch 、和 tt 获取 spring context 的场景也是支持的。在线上环境、测试环境程序多复杂,你怎么知道环境中的变量一定是你配置的?在 nacos 等等配置中心的场景,估计手速慢了一点点,可能就没有上去,这个时候就有这种需求获取当前的环境变量。选中变量,然后右键执行命令。由于使用静态的 static spring context 依然需要 classloader 的值。这里已经基本上是 arthas 的上层应用啦。

阿里开源的那个牛X的问题排查工具——Arthas,推出IDEA插件了!

阿里开源的那个牛X的问题排查工具——Arthas,推出IDEA插件了!

yaml

ognl -x 3 '#springContext=@com.wangji92.arthas.plugin.demo.common.ApplicationContextProvider@context,#springContext.getEnvironment().getProperty("custom.name")' -c 316bc132

获取全部的 spring 环境变量

比较优先级,最前面的一定优先级最高,你一定被 spring 的各种优先级顺序搞晕了,那么怎么办呢?arthas idea plugin 支持获取当前的全部的环境变量,依次打印出来, 这样就可以了解优先级 ,特别是接入了 nacos、diamond 等远程的配置中心,实现不一样肯定更晕了。

参考文档: https://blog.csdn.net/xunjiush ... 50139

阿里开源的那个牛X的问题排查工具——Arthas,推出IDEA插件了!

阿里开源的那个牛X的问题排查工具——Arthas,推出IDEA插件了!

yaml

ognl -x 3 '#springContext=@com.wangji92.arthas.plugin.demo.common.ApplicationContextProvider@context,#allProperties={},#standardServletEnvironment=#propertySourceIterator=#springContext.getEnvironment(),#propertySourceIterator=#standardServletEnvironment.getPropertySources().iterator(),#propertySourceIterator.{#key=#this.getName(),#allProperties.add("                "),#allProperties.add("------------------------- name:"+#key),#this.getSource() instanceof java.util.Map ?#this.getSource().entrySet().iterator.{#key=#this.key,#allProperties.add(#key+"="+#standardServletEnvironment.getProperty(#key))}:#{}},#allProperties' -c 316bc132

TimeTunnel Tt

方法执行数据的时空隧道,记录下指定方法每次调用的入参和返回信息,并能对这些不同的时间下调用进行观测(可以重新触发,周期触发,唯一缺点对于 ThreadLocal 信息丢失[隐含参数]、引用对象数据变更无效),这个方便二次触发,特别是自己调试不方便的情况下记录下来,二次触发、周期触发,不过自从段岭大神 tt 为所欲为之后都被带偏了。这里 arthas 插件做了一些什么?增加了二次触发的一些常用的命令,不让使用者愁于记忆,整个过程更加的具有连贯性。

阿里开源的那个牛X的问题排查工具——Arthas,推出IDEA插件了!

阿里开源的那个牛X的问题排查工具——Arthas,推出IDEA插件了!

stack 堆栈

获取方法从哪里执行的调用栈(用途:源码学习调用堆栈,了解调用流程) 这个是非常好用的功能,对于喜欢乐于排查问题的小伙伴真是福音,arthas idea 插件只是修改的命令的集成,之前也处理自己编码过程中的问题,源码、问题排查技巧-Java Debug and Arthas: https://blog.csdn.net/u0128819 ... 91529

yaml

stack com.wangji92.arthas.plugin.demo.controller.CommonController getRandomInteger -n 5

Decompile Class Jad

反编译方法、类的源码, 有时候需要查看提交的代码是否上线呢?这个功能就非常的友好。

参考文档: https://github.com/WangJi92/arth!

as-idea-plugin/issues/2

阿里开源的那个牛X的问题排查工具——Arthas,推出IDEA插件了!

yaml

jad --source-only com.wangji92.arthas.plugin.demo.controller.CommonController getRandomInteger

watch、trace

增加了默认参数、默认展开的层级限制次数,使用者不用知道这些核心的参数,简单的使用就好了,要使用更加的高级的自己help 一下就知道了。

yaml

watch com.wangji92.arthas.plugin.demo.controller.CommonController getRandomInteger '{params,returnObj,throwExp}' -n 5 -x 3

trace com.wangji92.arthas.plugin.demo.controller.CommonController getRandomInteger -n 5

trace -E(层级的打印 trace)

trace -E 自己构造起来非常的麻烦,通过界面操作简化了一下,需要观察多个类、多个方法的场景。选择你需要的场景继续添加即可。

阿里开源的那个牛X的问题排查工具——Arthas,推出IDEA插件了!

yaml

trace -E com.wangji92.arthas.plugin.demo.controller.CommonController|com.wangji92.arthas.plugin.demo.service.ArthasTestService traceE|doTraceE -n 5

Heap Dump

打印堆栈,有点类似 jmap -dump:format=b,file=/temp/dump.hprof pid 下载下来使用 MAT 分析即可。

yaml

heapdump  /tmp/dump.hprof 打印堆栈信息

阿里开源的那个牛X的问题排查工具——Arthas,推出IDEA插件了!

特殊用法链接

这个必须要说一下,这个特殊用法的链接在线上自己束手无措的时候可以查看一下,非常有用。

阿里开源的那个牛X的问题排查工具——Arthas,推出IDEA插件了!

阿里开源的那个牛X的问题排查工具——Arthas,推出IDEA插件了!

对于通过 spring context 调用方法说明

通过 spring context 调用复杂的方法其实是不支持的,由于这个操作起来不方便,还是必须手工处理一下。

比如这里的 Map names 的处理方式可以借鉴一下子。

更多可以参考 demo: https://github.com/WangJi92/arthas-plugin-demo

yaml

/**

     * 复杂参数调用 场景

     * static spring context

     * ognl -x 3 '#user=new com.wangji92.arthas.plugin.demo.controller.User(),#user.setName("wangji"),#user.setAge(27L),#springContext=@com.wangji92.arthas.plugin.demo.common.ApplicationContextProvider@context,#springContext.getBean("commonController").complexParameterCall(#{"wangji":#user})' -c e374b99

     *

     * watch get spring context 备注 需要调用一次方法

     * watch -x 3 -n 1  org.springframework.web.servlet.DispatcherServlet doDispatch '#user=new com.wangji92.arthas.plugin.demo.controller.User(),#user.setName("wangji"),#user.setAge(27L),@org.springframework.web.context.support.WebApplicationContextUtils@getWebApplicationContext(params[0].getServletContext()).getBean("commonController").complexParameterCall(#{"wangji":#user})'

     *

     * tt get spring context ,only first get time index ok

     * tt -w '#user=new com.wangji92.arthas.plugin.demo.controller.User(),#user.setName("wangji"),#user.setAge(27L),target.getApplicationContext().getBean("commonController").complexParameterCall(#{"wangji":#user})' -x 3 -i 1000

     * @return

     */

    @RequestMapping("complexParameterCall")

    @ResponseBody

    public String complexParameterCall(@RequestBody  Map<String, User> names) {

        if (names == null) {

            return "EMPTY";

        }

        return names.toString();

    }

总结

本文简单介绍了 Arthas IDEA 插件的安装与使用技巧,该插件解放了大家对于 Arthas 使用的一些记忆、机械性的重复工作,欢迎大家试用!

Arthas 官方举行了征文活动,于 3 月 26 日—— 4 月 26 日举办,如果你有:

  • 使用 Arthas 排查过的问题
  • 对 Arthas 进行源码解读
  • 对 Arthas 提出建议
  • 不限,其它与 Arthas 有关的内容

欢迎参加征文活动,还有奖品拿哦~ 点击了解详情 。

“ 阿里巴巴云原生 关注微服务、Serverless、容器、Service Mesh 等技术领域、聚焦云原生流行技术趋势、云原生大规模的落地实践,做最懂云原生开发者的技术圈。”

原文  http://dockone.io/article/10065
正文到此结束
Loading...