转载

若依微服务版本 1.0 发布

内置功能

  • 采用前后端分离的模式,微服务版本前端(基于 [RuoYi-Vue]( https://gitee.com/y_project/RuoYi-Vue ))。
  • 后端采用Spring Boot、Spring Cloud & Alibaba、OAuth2。
  • 注册中心、配置中心选型Nacos,为工程瘦身的同时加强各模块之间的联动。
  • 权限认证使用OAuth2,实现了多终端认证系统,可控制业务模块权限。
  • 项目分包明确,规范微服务的开发模式,使包与包之间的分工清晰。
  • 如需不分离应用,请移步 [RuoYi]( https://gitee.com/y_project/RuoYi ),如需分离应用,请移步 [RuoYi-Vue]( https://gitee.com/y_project/RuoYi-Vue )

系统模块

com.ruoyi     
├── ruoyi-ui              // 前端框架 [80]
├── ruoyi-gateway         // 网关模块 [8080]
├── ruoyi-auth            // 认证中心 [9200]
├── ruoyi-api             // 接口模块
│       └── ruoyi-api-system                          // 系统接口
├── ruoyi-common          // 通用模块
│       └── ruoyi-common-core                         // 核心模块
│       └── ruoyi-common-datascope                    // 权限范围
│       └── ruoyi-common-log                          // 日志记录
│       └── ruoyi-common-redis                        // 缓存服务
│       └── ruoyi-common-security                     // 安全模块
│       └── ruoyi-common-swagger                      // 系统接口
├── ruoyi-modules         // 业务模块
│       └── ruoyi-system                              // 系统模块 [9201]
│       └── ruoyi-gen                                 // 代码生成 [9202]
│       └── ruoyi-job                                 // 定时任务 [9203]
├── ruoyi-visual          // 图形化管理模块
│       └── ruoyi-visual-monitor                      // 监控中心 [9100]
├──pom.xml                // 公共依赖

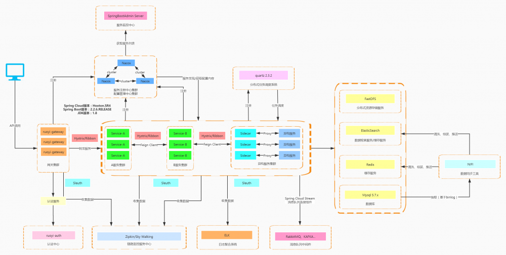
架构图

若依微服务版本 1.0 发布

在线体验

演示地址: http://ruoyi.vip

文档地址: http://doc.ruoyi.vip

原文  https://www.oschina.net/news/115810/ruoyi-1-0-released
正文到此结束
Loading...