转载

Spring AOP 处理流程概述

AOP 是 Spring 框架的最核心的两个功能之一,在前面的Spring 启动流程概述 和 Spring Bean 生命周期概述 两篇文章中,分别介绍了 Spring 启动过程和 Spring Bean 的生命周期,对 IoC 有了一个细致介绍。这里来细致分析一下 Spring AOP 的实现原理和处理流程。

基本概念

先来了解几个基本概念,D瓜哥私以为这些概念是 AOP 中最核心的内容,了解了基本概念,可以说基本上掌握了一半的 AOP 内容。

学习概念最权威的地方,当然就是官方文档。所以,这些概念可以在 Spring Framework Documentation: AOP Concepts 中看到最权威的介绍。

  1. Join point(连接点): 所谓的连接点是指那些被拦截到的点。在 Spring 中,连接点指的是方法,因为 Spring 只支持方法类型的连接点。在 Spring 中,使用

  2. Pointcut(切入点): 所谓的切入点,是指要对哪些 Join point(连接点) 进行拦截的定义。如果 Join point(连接点) 是全集,那么 Pointcut(切入点) 就是被选中的子集。写 AOP 代码的时候,一般是用 Pointcut(切入点) 表达式进行对 Join point(连接点) 进行选择。

  3. Advice(通知/增强): 所谓的通知就是指拦截到 Join point(连接点) 之后所要做的事情。通知根据作用位置不同,又细分为:

    1. Before advice(前置通知): 在 Join point(连接点) 之前运行的通知。这种通知,不能阻止执行流程继续到 Join point(连接点)。

    2. After returning advice(后置通知): 在 Join point(连接点) 之后运行的通知。当然,如果在 Join point(连接点) 执行过程中,抛出异常,则可能就不执行了。

    3. After throwing advice(异常通知): 方法抛出异常后,将会执行的通知。

    4. After (finally) advice(最终通知): 无论如何都会执行的通知,即使抛出异常。

    5. Around advice(环绕通知): 围绕在 Join point(连接点) 的通知,方法执行前和执行后,都可以执行自定义行为。同时,也可以决定是返回 Join point(连接点) 的返回值,还是返回自定义的返回值。

  4. Aspect(切面): 是切入点和通知的结合。

  5. Advisor(通知器/顾问): 和 Aspect(切面) 很相似。

  6. Introduction(引介): 引介是一种特殊的通知在不修改类代码的前提下,Introduction 可以在运行期为类动态地添加一些方法或属性。

  7. Target object(目标对象): 代理的目标对象。

  8. AOP proxy(代理): 一个类被AOP织入增强后,就产生一个结果代理类。

  9. Weaving(织入): 是指把增强应用到目标对象来创建新的代理对象的过程。 Spring 是通过实现后置处理器 BeanPostProcessor 接口来实现织入的。 也就是在 Bean 完成初始化之后,通过给目标对象生成代理对象,并交由 Spring IoC 容器来接管,这样再去容器中获取到的目标对象就是已经增强过的代理对象。

一图胜千言,通过下面的图来总结一下,希望能够帮助读者记忆。

Spring AOP 处理流程概述

Figure 1. AOP 基本概念

实现原理

Spring AOP 的实现原理说起来只有一句话:如果使用接口,则用 JDK 的动态代理实现;如果没有实现接口,则使用 CGLIB 通过字节码技术来实现。如图:

Spring AOP 处理流程概述

Figure 2. AOP 实现原理

JDK 的动态代理和 CGLIB 字节码技术在实现上也略有不同。如图:

Spring AOP 处理流程概述

Figure 3. AOP 实现原理:JDK vs CGLIB

关于动态代理,D瓜哥有篇文章还在酝酿,稍后发布出来,再详细介绍。

AOP 织入流程

在 Spring Bean 生命周期概述 中介绍的 Spring Bean 声明周期流程,再结合上面提到的实现原理,如果让你设计一个 AOP 功能,你会怎么设计?

大家想一想,AOP 的三要素是什么?无非就是:① Target object(目标对象),解决增强的作用对象问题;② Pointcut(切入点),解决在哪里增强的问题;③ Advice(通知/增强),解决怎么争强的问题。到这里,思路应该比较清晰了:

  • 第一步:创建实例对象

  • 第二步:提取切面信息,包括 Pointcut(切入点)、Advice(通知/增强)。

  • 第三步:判断实例对象是否符合 Pointcut(切入点) 的选择条件;如果符合,执行下一步;否则直接跳过。

  • 第四步:创建代理,在 Target object(目标对象) 的 Pointcut(切入点) 上,Weaving(织入) Advice(通知/增强) 操作。

很多人以为这就完事了,以后方法调用直接执行增强、执行原始方法就完事了。其实,并不是这样的。如下图:

Spring AOP 处理流程概述

Figure 4. Aspect 应用流程

经过前面四步处理后, Spring 把 Target object(目标对象) 和 Advice(通知/增强) 编织在一起后,再调用代理对象的方法,代理对象就会把调用再次处理,匹配的通知和方法按顺序执行;不匹配的方法,则不会执行通知,而是只执行方法本身。

源码分析

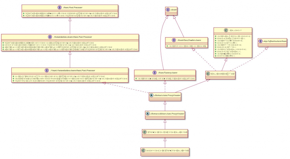
使用 Spring AOP 也很简单,只需要在配置类上加上 @EnableAspectJAutoProxy 注解即可。这个注解处理过程与 Spring 扩展点实践:整合 MyBATIS 中 “ @MapperScan 处理” 类似,不同的是,Spring AOP 注册了 AnnotationAwareAspectJAutoProxyCreator ,它是一个 InstantiationAwareBeanPostProcessor 。具体的类图如下:

Spring AOP 处理流程概述

Figure 5. AnnotationAwareAspectJAutoProxyCreator 的继承体系

在正式开始源码分析之前,有一点必须强调一下: Spring AOP 只是借用了 AspectJ 的一些注解和个别关键 API,而整体实现是 Spring 自己完成的,并不是基于 AspectJ 实现的。 这一点跟很多人的认识是不一样的,需要特别指出。

参考资料

  1. spring AOP源码深度解析 - 掘金

  2. spring AOP 源码解析(一) - 知乎

  3. Comparing Spring AOP and AspectJ | Baeldung — 这篇文章非常细致地对比了 Spring AOP 与 AspectJ 的异同。推荐。

  4. java - Why in Spring AOP the object are wrapped into a JDK proxy that implements interfaces? - Stack Overflow

原文  https://www.diguage.com/post/spring-aop-process-overview/
正文到此结束
Loading...