转载

微服务技术栈:流量整形算法,服务熔断与降级

一、流量控制

1、基本概念

流量控制的核心作用是限制流出某一网络的某一连接的流量与突发,使这类报文以比较均匀的速度流动发送,达到保护系统相对稳定的目的。通常是将请求放入缓冲区或队列内,然后基于特定策略处理请求,匀速或者批量处理,该过程也称流量整形。

流量控制的核心算法有以下两种:漏桶算法和令牌桶算法。

2、漏桶算法

基础描述

漏桶算法是流量整形或速率限制时经常使用的一种算法,它的主要目的是控制数据注入到网络的速率,平滑网络上的突发流量。漏桶算法提供了一种机制,通过它,突发流量可以被整形以便为网络提供一个稳定的流量。

微服务技术栈:流量整形算法,服务熔断与降级

漏桶算法基本思路:请求(水流)先进入到容器(漏桶)里,漏桶以一定的速度出水,这里就是指流量流出的策略,当流量流入速度过大容器无法承接就会直接溢出,通过该过程限制数据的传输速率。

核心要素

通过上述流程,不难发现漏桶算法涉及下面几个要素:

容器容量

容器的大小直接决定能承接流量的多少,容器一但接近饱和,要么溢出,要么加快流速;

流出速度

流量流出的速度取决于服务的请求处理能力,接口支撑的并发越高,流速就可以越大;

时间控制

基于时间记录,判断流量流出速度,控制匀速模式,

注意:需要一个基本的判定策略,漏桶算法在系统能承接当前并发流量时,不需要启用。

3、令牌桶算法

基础描述

令牌桶可自行以恒定的速率源源不断地产生令牌。如果令牌不被消耗,或者被消耗的速度小于产生的速度,令牌就会不断地增多,直到把桶填满。后面再产生的令牌就会从桶中溢出。

微服务技术栈:流量整形算法,服务熔断与降级

令牌桶算法虽然根本目的也是控制流量速度,但是当令牌桶内的令牌足够多时,则允许流量阶段性的并发。传送到令牌桶的数据包需要消耗令牌。不同大小的数据包,消耗的令牌数量不一样。

核心要素

令牌桶

存放按照特定的速率生成的令牌,以此控制流量速度。

匹配规则

这里的匹配规则更多是服务于分布式系统,例如服务A是系统的核心交易,当出现并发时,基于令牌桶最匹配规则,只允许交易请求通过,例如:常见双十一期间,各大电商平台提示,为保证核心交易,边缘服务的数据延迟或暂停等。

注意:令牌桶算法和漏桶算法的目的虽然相同,但是实现策略是相反的,不过都存在一个问题,为保证大部分请求流量成功,会牺牲小部分请求。

二、限流组件

1、Nginx代理组件

Nginx反向代理实际运行方式是指以代理服务器来接收客户端连接请求,然后将请求转发给内部网络上的服务器,并将从服务器上得到的结果返回给客户端,此时代理服务器对外就表现为一个服务器。

微服务技术栈:流量整形算法,服务熔断与降级

流量限制是Nginx作为代理服务中一个非常实用的功能,通过配置方式来限制用户在给定时间内HTTP请求的数量,两个主要的配置指令 limit_req_zonelimit_req ,以此保护高并发下系统的稳定。

2、CDN边缘节点

CDN边缘节点,准确的说并不是用来处理流量限制的,而是存放静态页面。内容缓存为CDN网络节点,位于用户接入点,是面向最终用户的内容提供设备,可缓存静态Web内容和流媒体内容,实现内容的边缘传播和存储,以便用户的就近访问,这样避免用户大量刷新数据服务器,节省骨干网带宽,减少带宽需求量。

微服务技术栈:流量整形算法,服务熔断与降级

在高并发场景下,尤其是倒计时抢购类似业务,在活动开始前后用户会产生大量刷新页面的操作,基于CDN节点,这些请求不会下沉到数据的服务接口上。也可以基于页面做一些请求拦截,比如点击页面单位时间内只放行一定量的请求,以此也可以实现一个限流控制。

三、熔断器组件

所谓熔断器机制,即类似电流的保险器,当然电压过高会自动跳闸,从而保护电路系统。微服务架构中服务保护也是这个策略,当服务被判断异常,会从服务列表断开,等待恢复在重新连接。服务熔断降级的策略实现有如下几个常用的组件。

1、Hystrix组件

基础简介

Hystrix当前处于维护模式,即不再更新,作为SpringCloud微服务组件中,最原生的一个熔断组件,很多思路还是有必要了解一下。例如:服务熔断,阻止故障的连锁反应,快速失败并迅速恢复,服务降级等。

某个微服务发生故障时,要快速切断服务,提示用户,后续请求,不调用该服务,直接返回,释放资源,这就是服务熔断。

熔断器策略

服务器高并发下,压力剧增的时候,根据当业务情况以及流量,对一些服务和页面有策略的降级(可以理解为关闭不必要的服务),以此缓解服务器资源的压力以保障核心任务的正常运行。熔断生效后,会在指定的时间后调用请求来测试依赖是否恢复,依赖的应用恢复后关闭熔断。

微服务技术栈:流量整形算法,服务熔断与降级

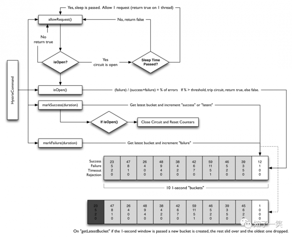
基本流程:

首先判断服务熔断器开关状态,服务如果未熔断则放行请求;如果服务处于熔断中则直接返回。

每次调用都执行两个函数markSuccess(duration)和markFailure(duration) 来统计在一定的时间段内的调用是成功和失败次数。

基于上述的成功和失败次数的计算策略,来判断是否应该打开熔断器,如果错误率高于一定的阈值,就会触发熔断机制。

熔断器有一个生命周期,周期过后熔断器器进入半开状态,允许放行一个试探请求;否则,不允许放行。

2、Sentinel组件

基础简介

基于微服务的模式,服务和服务之间的稳定性变得越来越重要。Sentinel以流量为切入点,从流量控制、熔断降级、系统负载保护等多个维度保护服务的稳定性。

微服务技术栈:流量整形算法,服务熔断与降级

Sentinel可以针对不同的调用关系,以不同的运行指标(如QPS、并发调用数、系统负载等)为基准,收集资源的路径,并将这些资源的调用路径以树状结构存储起来,用于根据调用路径对资源进行流量控制。

流量整形策略

直接拒绝模式是默认的流量控制方式,即请求超出任意规则的阈值后,新的请求就会被立即拒绝。

启动预热模式:当流量激增的时候,控制流量通过的速率,让通过的流量缓慢增加,在一定时间内逐渐增加到阈值上限,给冷系统一个预热的时间,避免冷系统被压垮。

匀速排队方式会严格控制请求通过的间隔时间,也即是让请求以均匀的速度通过,对应的是漏桶算法。

熔断策略

Sentinel本质上是基于熔断器模式,支持基于异常比率的熔断降级,在调用达到一定量级并且失败比率达到设定的阈值时自动进行熔断,此时所有对该资源的调用都会被阻塞,直到过了指定的时间窗口后才启发性地恢复。

四、源代码地址

GitHub·地址
https://github.com/cicadasmile/husky-spring-cloud
GitEE·地址
https://gitee.com/cicadasmile/husky-spring-cloud

微服务技术栈:流量整形算法,服务熔断与降级

原文  http://mp.weixin.qq.com/s?__biz=MzU4Njg0MzYwNw==&mid=2247484668&idx=1&sn=ce96553afd425eed7b074809b1ac6915
正文到此结束
Loading...