转载

HashMap源码简单分析

HashMap源码分析(JDK8)

概述

HashMap的底层实现为 数组+链表+红黑树(通过链地址法解决冲突);

默认容量为16,扩容时 2倍容量扩容,初始化时懒加载,当真正地添加元素时才会分配内存空间。

当链表长度达到阈值8时,同时满足扩容条件时(初始态树化的最小容量要求64 ),进行链表树化;

当红黑树元素个数因为扩容而减少到阈值6时,将进行红黑树链表化;

线程不安全原因:多线程下数据覆盖;(JDK8 链表头插法修改为了链表尾插法,从而解决了JDK7多线程下链表扩容的死循环问题)

可以存放空键值;其他线程安全的字典数据结构不能放空键或空值

属性与构造方法

重要属性

static final int DEFAULT_INITIAL_CAPACITY = 1 << 4; //默认容量  16

    static final int MAXIMUM_CAPACITY = 1 << 30;//HashMap 数组最大容量 1<<30

    static final float DEFAULT_LOAD_FACTOR = 0.75f;//默认负载因子

    static final int TREEIFY_THRESHOLD = 8;//一个桶的树化阈值

    static final int UNTREEIFY_THRESHOLD = 6;//一个树的链表还原阈值

    static final int MIN_TREEIFY_CAPACITY = 64;//树化的最小容量要求,为了避免进行扩容、树形化选择的冲突,这个值不能小于 4 * TREEIFY_THRESHOLD



    transient Node<K,V>[] table;//桶数组

    transient Set<Map.Entry<K,V>> entrySet;

    transient int size;

    transient int modCount;

    int threshold;//扩容阈值

    final float loadFactor;

链表节点

//元素存储节点类
    static class Node<K,V> implements Map.Entry<K,V> {
        final int hash;
        final K key;
        V value;
        Node<K,V> next;
        public final int hashCode() {
            return Objects.hashCode(key) ^ Objects.hashCode(value);
        }
    }

构造函数

在不指定容量与负载因子时,会使用默认的容量16与负载因子0.75

public HashMap(int initialCapacity, float loadFactor) {
        if (initialCapacity < 0)
            throw new IllegalArgumentException("Illegal initial capacity: " +
                                               initialCapacity);
        if (initialCapacity > MAXIMUM_CAPACITY)
            initialCapacity = MAXIMUM_CAPACITY;
        if (loadFactor <= 0 || Float.isNaN(loadFactor))
            throw new IllegalArgumentException("Illegal load factor: " +
                                               loadFactor);
        this.loadFactor = loadFactor;
        this.threshold = tableSizeFor(initialCapacity);
    }

    public HashMap(int initialCapacity) {
        this(initialCapacity, DEFAULT_LOAD_FACTOR);
    }

    public HashMap() {
        this.loadFactor = DEFAULT_LOAD_FACTOR; // all other fields defaulted
    }

扩容方法及为什么容量是2的幂

扩容流程图

HashMap源码简单分析

扩容方法

添加数据时使用尾插法;

2倍扩容;

扩容时,每个数组(桶)内的链表元素通过 e.hash & oldCap 分2类计算新的下标;

final Node<K,V>[] resize() {
    Node<K,V>[] oldTab = table;
    int oldCap = (oldTab == null) ? 0 : oldTab.length;
    int oldThr = threshold;
    int newCap, newThr = 0;
    if (oldCap > 0) {
        if (oldCap >= MAXIMUM_CAPACITY) {
            threshold = Integer.MAX_VALUE;
            return oldTab;
        }
        else if ((newCap = oldCap << 1) < MAXIMUM_CAPACITY &&
                 oldCap >= DEFAULT_INITIAL_CAPACITY)
            newThr = oldThr << 1; // double threshold
    }
    else if (oldThr > 0) // initial capacity was placed in threshold
        newCap = oldThr;
    else {               // zero initial threshold signifies using defaults
        newCap = DEFAULT_INITIAL_CAPACITY;
        newThr = (int)(DEFAULT_LOAD_FACTOR * DEFAULT_INITIAL_CAPACITY);
    }
    if (newThr == 0) {
        float ft = (float)newCap * loadFactor;
        newThr = (newCap < MAXIMUM_CAPACITY && ft < (float)MAXIMUM_CAPACITY ?
                  (int)ft : Integer.MAX_VALUE);
    }
    threshold = newThr;
    //1.为新表分配空间
    @SuppressWarnings({"rawtypes","unchecked"})
    Node<K,V>[] newTab = (Node<K,V>[])new Node[newCap];
    table = newTab;
    if (oldTab != null) {
        //2.历遍所有元素
        for (int j = 0; j < oldCap; ++j) {
            Node<K,V> e;
            if ((e = oldTab[j]) != null) {
                oldTab[j] = null;
                if (e.next == null)
                    newTab[e.hash & (newCap - 1)] = e;
                else if (e instanceof TreeNode)
                    ((TreeNode<K,V>)e).split(this, newTab, j, oldCap);
                else { // preserve order
                    Node<K,V> loHead = null, loTail = null;
                    Node<K,V> hiHead = null, hiTail = null;
                    Node<K,V> next;
                    do {//尾插法插入链表节点
                        next = e.next;
                        if ((e.hash & oldCap) == 0) {
                            if (loTail == null)
                                loHead = e;
                            else
                                loTail.next = e;
                            loTail = e;
                        }
                        else {
                            if (hiTail == null)
                                hiHead = e;
                            else
                                hiTail.next = e;
                            hiTail = e;
                        }
                    } while ((e = next) != null);
                    if (loTail != null) {
                        loTail.next = null;
                        newTab[j] = loHead;
                    }
                    if (hiTail != null) {
                        hiTail.next = null;
                        newTab[j + oldCap] = hiHead;
                    }
                }
            }
        }
    }
    return newTab;
}

为什么 HashMap 容量是2的整数幂?

为了在计算时使用高效的位运算

在计算扩容容量时,cap为2的n次幂, tableSizeFor() 能够很快的计算出距离比cap大的最近2的幂;

在通过hash函数查找元素所在数组时, (n-1) & hash <=> hash%n 能够使用位运算代替模运算(n为2的幂才行)

除此,添加元素时,这样的hash值进行位运算时,能够充分的散列,使得添加的元素均匀分布在HashMap的每个位置上,减少hash碰撞,

static final int tableSizeFor(int cap) {
        int n = cap - 1;  //0001XXXX
        n |= n >>> 1;  //0001XXXX | 00001XXX = 00011XXX
        n |= n >>> 2;  //00011XXX | 0001111X = 0001111X
        n |= n >>> 4;  //···
        n |= n >>> 8;
        n |= n >>> 16;
        return (n < 0) ? 1 : (n >= MAXIMUM_CAPACITY) ? MAXIMUM_CAPACITY : n + 1;
    }
    //(n-1) & hash 《==》 hash%n
    final Node<K,V> getNode(int hash, Object key) {
        Node<K,V>[] tab; Node<K,V> first, e; int n; K k;
        if ((tab = table) != null && (n = tab.length) > 0 &&
            (first = tab[(n - 1) & hash]) != null) {
            if (first.hash == hash && // always check first node
                ((k = first.key) == key || (key != null && key.equals(k))))
                return first;
            if ((e = first.next) != null) {
                if (first instanceof TreeNode)
                    return ((TreeNode<K,V>)first).getTreeNode(hash, key);
                do {
                    if (e.hash == hash &&
                        ((k = e.key) == key || (key != null && key.equals(k))))
                        return e;
                } while ((e = e.next) != null);
            }
        }
        return null;
    }
}

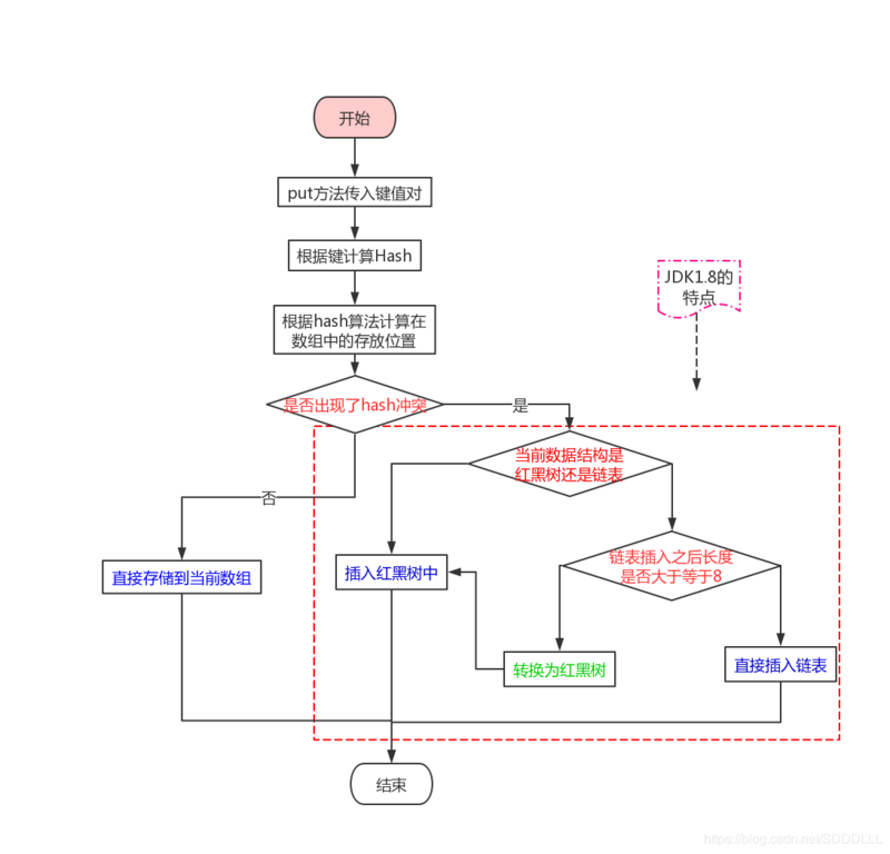
添加节点分析

添加节点流程图

HashMap源码简单分析

public V put(K key, V value) {
    return putVal(hash(key), key, value, false, true);
}

static final int hash(Object key) {
    int h;
    return (key == null) ? 0 : (h = key.hashCode()) ^ (h >>> 16);
}

// onlyIfAbsent -- if true, don't change existing value
final V putVal(int hash, K key, V value, boolean onlyIfAbsent,
               boolean evict) {
    Node<K,V>[] tab; Node<K,V> p; int n, i;
    //检查map是否初始化,未初始化则初始化
    if ((tab = table) == null || (n = tab.length) == 0)
        n = (tab = resize()).length;
    //如果元素为map该位置第一个元素,直接添加即可
    if ((p = tab[i = (n - 1) & hash]) == null)
        tab[i] = newNode(hash, key, value, null);
    //若不为第一个元素
    else {
        Node<K,V> e; K k;
        //节点在链表头已经存在
        if (p.hash == hash &&
            ((k = p.key) == key || (key != null && key.equals(k))))
            e = p;
        //节点为红黑树结构
        else if (p instanceof TreeNode)
            e = ((TreeNode<K,V>)p).putTreeVal(this, tab, hash, key, value);
        //历遍链表
        else {
            for (int binCount = 0; ; ++binCount) {
                if ((e = p.next) == null) {
                    p.next = newNode(hash, key, value, null);
                    if (binCount >= TREEIFY_THRESHOLD - 1) // -1 for 1st
                        treeifyBin(tab, hash);
                    break;
                }
                if (e.hash == hash &&
                    ((k = e.key) == key || (key != null && key.equals(k))))
                    break;
                p = e;
            }
        }
        if (e != null) { // existing mapping for key
            V oldValue = e.value;
            if (!onlyIfAbsent || oldValue == null)
                e.value = value;
            afterNodeAccess(e);
            return oldValue;
        }
    }
    ++modCount;
    if (++size > threshold)
        resize();
    afterNodeInsertion(evict);
    return null;
}

本文中流程图参考自:

https://blog.csdn.net/SDDDLLL...

原文  https://segmentfault.com/a/1190000023073213
正文到此结束
Loading...