转载

第1章-Activity的生命周期和启动模式

//todo 尚未完成全部

Activity 的生命周期

  1. 正常状态
  2. 异常状态(系统杀死/Configuration变化如屏幕旋转)

正常状态

  1. onCreate 表示Activity正在创建,可以做一些初始化操作
  2. onRestart 正在重新启动,onstop后回来会调用
  3. onStart 正在被启动,后台,不可交互
  4. onResume 可见可交互前台 ,非常重要,许许多多的重要的类在这里初始化
  5. onPause 正在停止 后台(不一定不可见) 不可做太耗时的操作, 因为onPause之后新启动Activity的onResume才能被调用
  6. onStop 即将停止, 不可见 可以做一些稍微重量级 的回收
  7. onDestroy 即将销毁,可以做一些回收资源,关闭线程,移除Handler消息等操作

生命周期配对去记忆效果更佳:

create – destroy

start – stop

resume – pause

注意点:

A 启动 B如果B是透明的Activity,那么A的onStop不会被调用

异常状态

Activity的销毁与重建涉及到这两方法:

  1. onSaveInstanceState(@Nullable Bundle state) 系统会调用它来保存状态,以便之后恢复
  2. onRestoreInstanceState(@NonNull Bundle state) 为系统恢复所用

当Activity将处于可能被销毁或要被销毁的状态,就会调用 onSaveInstanceState

onRestoreInstanceState 则是重建的时候被调用

调用时机

onSaveInstanceStateonStop 之前调用,而不一定在 onPause 之后

onRestoreInstanceStateonStart 之后, onResume 之前

所以,大致的完整的生命周期是这样的:

onCreate

onRestart

onStart

onRestoreInstanceState

onResume

onPause

onSaveInstanceState

onStop

onDestroy

PS: onSaveInstanceState 如下情况会调用:

  1. 启动了新的Activity
  2. 按了Home键等等

另外:可以在onCreate里判断bundle是否为null来判断是新建还是重新创建

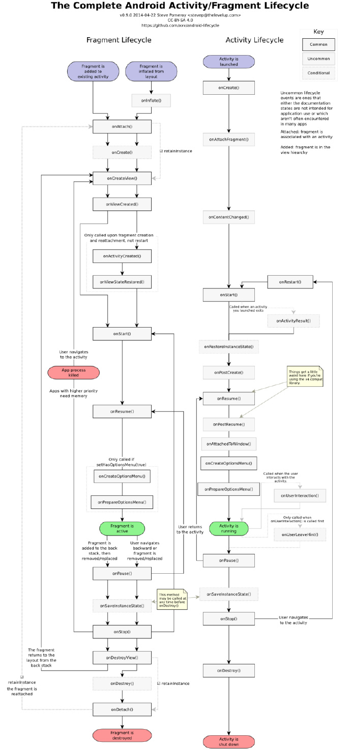
关于完整的生命周期,附上一张图,配有fragment的生命周期,可能你在很多地方都看到过,很多人盗用了它,但是并不给出处,这里提一下,它出自 android-lifecycle :

第1章-Activity的生命周期和启动模式

View 的恢复

A系统默认做了一定的恢复,如视图结构,LV的滑动的位置等等(View也有save,restore方法)

> PS 看到有的文章说解决Fragment重叠的问题,就是注释掉ActivityonSaveInstanceState方法,简直是误人子弟!!!有机会以后讲     

扯远了,保存和恢复View的层次结构,系统的工作流程是这样子的:

Activity==>Window==>DecorView==>ContentView==>View

一层一层 委托 保存恢复状态

Activity优先级

  1. 前台Activity 正在交互的,onResume状态的Activity
  2. 可见但非前台,弹了Dialog,依然可见但是不能交互
  3. 后台Activity ,执行onStop之后

Configuration 改变

Configuration改变的时候系统默认会重建Activity,如果我不想重建,那么可以选择配置 android:configChanges 属性,一般常用的就 orientation , screenSize , keyboardHidden

so,一般给Activity配上这个就行了:

android:configChanges="orientation|screenSize|keyboardHidden"

启动模式

Standard

标准模式,默认的启动模式, 每次启动都会新建一个Activity实例

需要注意的是当使用ApplicationContext去启动Standard模式的Activity的时候会报错,说需要添加NEW_TASK 的标记

为什么呢?

因为 Activity启动需要任务栈 ,而用 Standard模式去启动Activity,默认会进入启动它的Activity所属的任务栈中,而非Activity类型的Context并没有所谓的任务栈 .

AB–启动C->ABC

SingleTop

栈顶复用模式,如果新的Activity已位于栈顶,那么不会重新创建Activity,而是回调 onNewIntent 方法

onNewIntent-->onResume

ABC–启动C–> ABC

SingleTask

栈内复用模式,只要占中存在都不会重新创建,并且也是回调 onNewIntent
另外需要注意的是,该模式拥有 clearTop 的效果,会把位于它顶上的Activity全部出栈(PS:必须同一个栈)

如: ABCDE–启动C(SingleTask)–> ABC

SingleInstance

单实例模式, 栈内单例 ,一个Activity实例 独占一个任务栈 ,可以说整个手机都只有一个实例

指定启动模式有两种方式:

  1. 清单里修改 android:launchMode 属性
  2. Intent.addFlags() 来指定

Activity的Flags

常用的Flags:

  1. FLAG_ACTIVITY_NEW_TASK 指定启动模式为 singleTask
  2. FLAG_ACTIVITY_SINGLE_TOP 指定 singleTop 启动模式
  3. FLAG_ACTIVITY_CLEAR_TOP 将在它之上的所有Activity移出栈,这个模式一般需要和 FLAG_ACTIVITY_NEW_TASK 一起出现
  4. FLAG_ACTIVITY_EXCLUDE_FROM_RECENTS 具有这个标记的Activity不会出现在历史Activity列表中,相当于 android:exludeFromRecents="true"

任务栈

TaskAffinity(任务相关性), 标识了一个Activity的任务栈名称 , 默认为应用的包名 (万能的包名啊!)

我们可以在清单文件里配置,也可以为每个Activity配置不同的值,但是需要注意的是它 不能跟包名相同,并且必须要包含 . 分隔符!

并且TaskAffinity属性主要和 SingleTask 或者 allowTaskReparenting 配对使用,在其他情况下没有意义.

  1. TaskAffinity和SingleTask配合: TaskAffinity的值为该模式的任务栈的名字
  2. TaskAffinity和 allowTaskReparenting 配合就比较复杂了:
    allowTaskReparentingtrue 时,A应用启动B应用的一个Activity C,然后按Home回到桌面,然后再单击B的桌面图标,这个时候不是启动B的主Activity,而是重新显示被应用A启动的Activity C(原本来说C是A启动的,那么C应该待在A的任务栈里),或者说C从A的任务栈转移到了B的任务栈中( 也许这就是re-parenting的含义吧 )

补充: allowTaskReparenting 需要和 FLAG_ACTIVITY_RESET_TASK_IF_NEEDED 标记合作才行,而从Home点击图标启动应用的 Intent 就带有该标记.

IntentFilter的匹配规则

启动Activity有两种方式: 显示调用隐式调用

显示调用非常简单,明确指定被启动对象的组件信息即可.

而隐式调用需要配合 IntentFilter 去匹配, 一个Activity可以有多个IntentFilter ,匹配到了 其中一个 就能启动,否则启动失败, IntentFilter 的过滤信息有 action,category,data

当一个Intent同时匹配 IntentFilter 的action,category,data,才能启动一个Activity

action的匹配规则

action是个字符串,区分大小写,系统自带一些Action,也可以自定义

规则是: 必须要匹配 ,即Intent的action需要一模一样! 有多个action的时候,只需要匹配到一个即可

需要注意的是, Intent必须包含action ,否则匹配失败

category的匹配规则

category跟action一样,也是个字符串,系统也自带了一些,我们也可以自定义.

它要求 Intent 中如果含有 category ,那么所有的 category 都必须和过滤规则的其中一个相同,即 被过滤规则所包含,是它的子集

注意:与 action 不同的是,它可以不指定 category ,这是因为 startActivitystartActivityForResult 会默认给Intent加上 android.intent.category.DEFAULT 这个 categrory ,所以如果你的Activity要能够接受隐式调用,就必须在清单文件中为这个Activity的 IntentFilter 中指定 android.intent.category.DEFAULT 这个 category

data的匹配规则

原文  http://yifeiyuan.me/2016/06/27/第1章-Activity的生命周期和启动模式/
正文到此结束
Loading...