转载

从Netty版hello world看Netty源码,我们能看到什么?

public class EchoServer {
    private final int port;

    public EchoServer(int port) {
        this.port = port;
    }
    public static void main(String[]args)throws Exception{
        new EchoServer(8888).start();
    }
    public void start() throws Exception{
        final EchoServerHandler handler = new EchoServerHandler();
        EventLoopGroup group = new NioEventLoopGroup();
        try{
            ServerBootstrap b = new ServerBootstrap();
            b.group(group).channel(NioServerSocketChannel.class).localAddress(new InetSocketAddress(port))
                    .childHandler(new ChannelInitializer<SocketChannel>() {
                        @Override
                        protected void initChannel(SocketChannel ch) throws Exception {
                            ch.pipeline().addLast(handler);
                        }
                    });
            ChannelFuture f = b.bind().sync();
            f.channel().closeFuture().sync();
        }finally {
            group.shutdownGracefully().sync();
        }
    }
}
  1. 初始化EventLoopGroup
从Netty版hello world看Netty源码,我们能看到什么?

所谓的EventLoopGroup,组(group)的概念表现在它自身维护了一个数组children,默认维护逻辑处理核数2倍的NioEventLoop线程,并通过chooser来方便的获取下一个要执行的线程。实际处理的是NioEventLoop,它的部分类结构如下:

从Netty版hello world看Netty源码,我们能看到什么?

实质上的线程执行,就是启动一个java Thread,然后从taskQuene中获取要执行的任务,在run方法中执行。

  1. 配置引导类ServerBootstrap作为工具来引导channel建立
从Netty版hello world看Netty源码,我们能看到什么?
  • 初始化用于处理连接请求的group(即acceptor)和处理事件的childGroup(即client)

Hello word版代码中用的是同一个NioEventLoop,实际中一般各自分配

  • 配置要建立channel的类型
  • 置服务端监听的端口
  • 配置服务自己的消息处理器,通过childHandler持有
  1. 创建并初始化channel
从Netty版hello world看Netty源码,我们能看到什么?

在管道的最后添加ChannelInitializer的方式则会在管道注册完成之后,往管道中 添加一个ServerBootstrapAcceptor(它是InboundHandler),它持有对childGroup(client)和childHandler的引用,而ChannelInitializer这个InboundHandler在完成它的使命之后,就会从管道中被移除, 至此完成channel的初始化。

ServerBootstrapAcceptor 最开始在客户端建立连接的时候执行调用(后续读消息调用),入口是 doReadMessages,读到消息之后,从Head沿着InBoundHandler到ServerBootstrapAcceptor,触发读事件,此时执行注册childGroup到这个channel,也就是每次都用childGroup来处理读到的消息

public final void channelRegistered(ChannelHandlerContext ctx) throws Exception {
 //管道注册完成之后触发
        ChannelPipeline pipeline = ctx.pipeline(); 
        boolean success = false;
        try {
            initChannel((C) ctx.channel()); //执行注册过程中的方法,在这里就是往管道中添加ServerBootstrapAcceptor
            pipeline.remove(this); //删除ChannelInitializer本身
            ctx.fireChannelRegistered(); //继续沿着管道传递channel注册完成事件
            success = true;
        } catch (Throwable t) {
            logger.warn("Failed to initialize a channel. Closing: " + ctx.channel(), t);
        } finally {
            if (pipeline.context(this) != null) {
                pipeline.remove(this);
            }
            if (!success) {
                ctx.close();
            }
        }
    }

新建的NioServerSocketChannel的部分类结构如下:

从Netty版hello world看Netty源码,我们能看到什么?

对于Netty来讲channel有"两个"

  • 一个是自身的channel接口,主要负责提供给用户操作I/O的方法,比如 read、write、connect和bind,真实的数据传输都是通过channel接口的内部接口unsafe来实现的,unsafe本身不会暴漏给用户使用。另外它会在内部维护一个pipeline,用来连接各个handler对数据的处理,本质上pipeline就是维护了handler之间关系的一个双向链表,它会持有Netty自身的channel引用,以便在管道中能够对IO进行操作, 凡是通过 channel()方法获取的则是Netty自身的channel
public DefaultChannelPipeline(AbstractChannel channel) {
        if (channel == null) {
            throw new NullPointerException("channel");
        }
        this.channel = channel; //Netty自身的channel

        tail = new TailContext(this);
        head = new HeadContext(this);

        head.next = tail;
        tail.prev = head;
    }
  • 另一个channel,也就是AbstractNioChannel持有的ch属性,它在NioServerSocketChannel中由jdk初始化,即ServerSocketChannel对象。Netty内部 凡是通过javachannel()调用的获取到的值即是jdk的channel ,而unsafe本身真正意义上执行的register、bind、connect、write、read操作均通过ServerSocketChannel实现
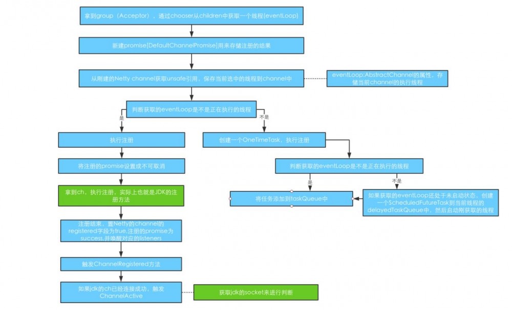
  1. 执行channel的注册
从Netty版hello world看Netty源码,我们能看到什么?

可以看到注册过程中实际的注册操作经理了从channel->unsafe->ch的一个过程,实际的注册操作就是使用jdk完成的。

  1. 执行channel的绑定
从Netty版hello world看Netty源码,我们能看到什么?

能够看到的是,绑定操作也是通过jdk来实现绑定的。另外同步阻塞住server,使之不关闭,实际上也就是只要CloseFuture不完成,那么server主线程永远阻塞住,由刚开始分配的NioEventLoop一直在运行各自的task

从服务端的hello world版本可以得出什么结论?

netty nio底层的注册channel、绑定监听端口都是通过jdk自身的nio完成的。 java nio中的select和channel是怎么使用的?

附自定义handler的代码

public class EchoServerHandler extends ChannelInboundHandlerAdapter {
    @Override
    public void channelRead(ChannelHandlerContext ctx, Object msg) throws Exception {
        ByteBuf in = (ByteBuf) msg;
        System.out.printf("Server get:"+in.toString(CharsetUtil.UTF_8));
    }

    @Override
    public void channelReadComplete(ChannelHandlerContext ctx) throws Exception {
        //将目前暂存于ChannelOutboundBuffer中的消息在下一次flush或者writeAndFlush的时候冲刷到远程并关闭这个channel
        ctx.writeAndFlush(Unpooled.EMPTY_BUFFER).addListener(ChannelFutureListener.CLOSE);
    }

    @Override
    public void exceptionCaught(ChannelHandlerContext ctx, Throwable cause) throws Exception {
       cause.printStackTrace();
       ctx.close();
    }
}

Netty客户端代码的hello world怎么写?

public class EchoClient {
    private final String host;
    private final int port;
    public EchoClient(String host,int port){
        this.host=host;
        this.port=port;
    }
    public void start() throws Exception{
        EventLoopGroup group = new NioEventLoopGroup();
        try{
            Bootstrap b = new Bootstrap();
            b.group(group).channel(NioSocketChannel.class)//指定NIO的传输方式
                    .remoteAddress(new InetSocketAddress(host,port))//指定远程地址
                    .handler(new ChannelInitializer<SocketChannel>() {//向channel的pipeline添加handler
                        @Override
                        protected void initChannel(SocketChannel ch) throws Exception {
                            ch.pipeline().addLast(new EchoClientHandler());//channelHander交给pipeline
                        }
                    });
            ChannelFuture f = b.connect().sync();//连接到远程节点,阻塞直到连接完成
            System.out.println("wait");
            f.channel().closeFuture().sync();//阻塞直到连接关闭
            System.out.println("over");
        }finally {
            System.out.println("shutdown");
            group.shutdownGracefully().sync();//关闭线程池并且释放资源
        }
    }
    public static void main(String[]args) throws Exception{
        new EchoClient("localhost",8888).start();
    }
}

从代码本身可以看到与 server的差异化在于以下两个部分:

  1. Bootstrap:功能类似ServerBootstrap,一样使用builder模式来构建client所需要的参数,包括要连接的远程地址remoteAddress,以及自定义的handler
  2. conncet:channel的新建和注册与服务端差不多,只是初始化channel的时候在pipeline中添加的是自定义的handler,而服务端则是添加了一个ServerBootstrapAcceptor,然后去执行了jdk的connect
从Netty版hello world看Netty源码,我们能看到什么?

注意这里的实际上是没有指定本地的地址的

附自定义handler代码

public class EchoClientHandler extends SimpleChannelInboundHandler<ByteBuf> {
    @Override
    public void channelActive(ChannelHandlerContext ctx) throws Exception {
        ctx.writeAndFlush(Unpooled.copiedBuffer("Hello world",CharsetUtil.UTF_8));
    }

    @Override
    public void exceptionCaught(ChannelHandlerContext ctx, Throwable cause) throws Exception {
        cause.printStackTrace();
        ctx.close();
    }

    @Override
    protected void channelRead0(ChannelHandlerContext ctx, ByteBuf msg) throws Exception {
        System.out.println("Client get:"+msg.toString(CharsetUtil.UTF_8));
    }
}
原文  https://juejin.im/post/5b38e41cf265da597c773abf
正文到此结束
Loading...