转载

基于Nginx&Lua 和Netflix Eureka的微服务网关

依赖:lua-resty-http

基于Nginx&Lua 和Netflix Eureka的微服务网关。

重新架构了内部组件,采用插件模式。

  • 服务发现
    • Eureka Discovery
    • 抽象discovery,用来支持多种服务发现?规划中…
  • 动态路由
  • 负载均衡
    • 加权轮询
    • 基于响应时间的动态权重轮询?开发中…
  • 简单监控
  • 隔离降级
  • 限流
  • metrics
  • 认证安全?规划中。。。
  • 监控页面?开发中…

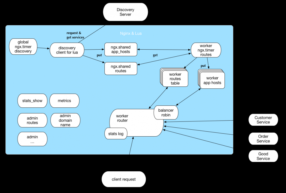
架构图:

基于Nginx&Lua 和Netflix Eureka的微服务网关

使用方法

基于Nginx和Lua module。需要 安装Nginx Lua环境 或者直接下载 openresty 编译安装。

安装和配置ngx-lua-zuul

下载代码到/path/to/nginx/lua/lib/

git clone http://github.com/tietang/ngx-lua-zuul –depth=1

例子Eureka 服务

如果没有Eureka环境,也可以编译安装本例子中的EurekaDemo服务,参考 编译和运行eureka-demo服务 中的相关内容。

部署dicovery例子服务:

下载代码后:

cd /path/to/ngx_lua-zuul/demo/java mvn clean install

将下载的代码中的lua文件夹放到部署目录 /path/to/nginx ,修改 /path/to/nginx/lua/ngx_conf/lua.ngx_conf 文件中的 lua_package_path 为你的真实路径:

lua_package_path "/path/to/nginx/lua/lib/?.lua;;";

修改 /path/to/nginx/conf/nginx.conf 文件

http 节点中添加

include "/path/to/lua/ngx_conf/ngx_inlude_http.conf";

server节点中添加

include "/path/to/nginx/lua/ngx_conf/ngx_inlude_server.conf";

参考配置

 #user  nobody;
worker_processes  2;

#error_log  logs/error.log;
#error_log  logs/error.log  notice;
#error_log  logs/error.log  info;

#pid        logs/nginx.pid;


events {
    worker_connections  1024;
}


http {
    include       mime.types;
    default_type  application/octet-stream;

    #log_format  main  '$remote_addr - $remote_user [$time_local] "$request" '
    #                  '$status $body_bytes_sent "$http_referer" '
    #                  '"$http_user_agent" "$http_x_forwarded_for"';

    #access_log  logs/access.log  main;

    sendfile        on;
    #tcp_nopush     on;

    #keepalive_timeout  0;
    keepalive_timeout  65;

    #gzip  on;
    include "/Users/tietang/nginx/nginx/lua/ngx_conf/ngx_inlude_http.conf";


    server {

        include "/Users/tietang/nginx/nginx/lua/ngx_conf/ngx_inlude_server.conf";
        #error_page  404              /404.html;

        # redirect server error pages to the static page /50x.html
        #

        location = / {
            set $dir $document_root;
            root   $dir/html;
            index  index.html index.htm;
        }

        error_page   500 502 503 504  /50x.html;
        location = /50x.html {
            root   html;
        }

        
    }


   

}

运行测试

启动所有的demo服务:discovery,api,zuul;

启动nginx;

打开浏览器: http://127.0.0.1:8000/api/test/0/0

其测试api参考 编译和运行eureka-demo服务 中的相关内容。

原文  http://tietang.wang/2019/01/05/nginx/基于Nginx&Lua 和Netflix Eureka的微服务网关介绍/
正文到此结束
Loading...