转载

深入理解Android Java虚拟机ART相关及勘误

本书的简单介绍

《深入理解Android Java虚拟机ART》是一本以Android 7.0 ART JAVA虚拟机为目标的源码分析书籍。全书花费了将近3年时间,

word原稿有1300多页,最终出版的书籍有900多页。定价看起来不便宜,169。但我昨天买了一本380多页的书,定价89。显然,咱们这本书价格是要更厚道一点。

简单说几句,这本书很难。没办法,做个比较,Linux Kernel源码书籍非常多,但每本难度也不小。而JVM源码书籍几乎没有,但只要硬着头皮看,应该是没问题,能拿下。书中的三位审稿专家就是这样拿下的。只不过他们把一个艰巨的任务划分成一个一个小的,没那么艰巨的任务来完成罢了——我是写完一章就马上请他们审稿。

读者也不妨以这种方式来学习。慢慢来,不着急,一章一章学。短时间之内还不会有第二本类似书籍。大家已经领先了,只要每一步走踏实即可。

本书样章:前三章。难度不大。建议读者先把第一章的准备工作做好。要不后面不太好学习。

深入理解Android Java虚拟机ART样章百度云盘分享 提取码: hymd

本书涉及的资源:见博客置顶文章:

深入理解Android系列书籍的资源下载

本书各章的难度评估

第六章是最难最难的。但是它相对独立,所以可以放在前面。如果看不下去,可以先放放。我大概花了8个月时间来写这一章。

深入理解Android Java虚拟机ART相关及勘误
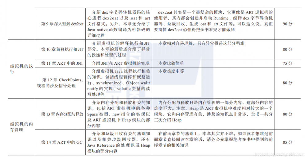
本书各章难度评估(1)
深入理解Android Java虚拟机ART相关及勘误
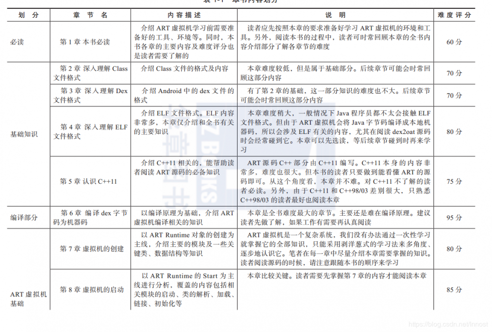
本书各章难度评估(2)

深入学习有什么好处?

从2011年初开始研究Android,到现在已经写了4本书了。每一本书都是一个新的领域,一本比一本难。尤其在写完这本 JVM ART之后,我很长时间都有一个困惑,深入学习这些后有什么好处?最近得到两个结论,思前想后感觉应该想到位了:

  1. 第一个好处可称之为“和林志玲谈恋爱”:深入学习后就等于了解林志玲,深度体验过,结果呢,如果感觉合适就继续深入,如果感觉不合适就终止。总之,体验过了,下回再碰到邓志玲,王志玲,套路差不多。 当然,和林志玲谈恋爱很辛苦,需要付出很多。举个例子,我在和Wifi-NFC-GPS谈完恋爱后,发现实在是不适合,后面就不想再见到它了。 另外,如果谈完恋爱后,整天要是去给这些系统改bug,感觉也很无趣。还要不要再继续谈下去?仁者见仁智者见智。
  2. 第二个好处可称之为“成为虚竹”:虚竹内功深厚,但外家功夫差。内功深厚的好处是学东西快,很容易融会贯通,看东西也能看到本质,不担心蛋蛋被别人捏在手里。但纯粹的虚竹是有缺陷的,外家功夫也很重要。虚竹+王语嫣是一个不错的搭配。萧峰在IT行业不太可能,一招吃遍天下,吃个几十年不太现实。另外,如果“虚竹”还能指挥千军万马做大工程就更厉害了。

本书勘误表

感谢张秀宏老师。

原文  https://blog.csdn.net/Innost/article/details/89305623
正文到此结束
Loading...