转载

你想知道的关于Spring MVC都在这个里面了

MVC总结

1. 概述

还是之前的三个套路

1.1 是什么?

Spring 提供一套视图层的处理框架,他基于 Servlet 实现,可以通过 XML 或者注解进行我们需要的配置。

他提供了拦截器,文件上传, CORS 等服务。

1.2 为什么用?

原生 Servlet 在大型项目中需要进过多重封装,来避免代码冗余,其次由于不同接口需要的参数不同,我们需要自己在 Servlet 层 封装我们需要的参数,这对于开发者来说是一种重复且枯燥的工作,于是出现了视图层框架,为我们进行参数封装等功能。让开发者的注意力全部放在逻辑架构中,不需要考虑参数封装等问题。

1.3 怎么用

再聊怎么用之前,我们需要了解一下 MVC 的工作原理。

他基于一个 DispatcherServlet 类实现对各种请求的转发,即前端的所有请求都会来到这个Servlet中,然后这个类进行参数封装和请求转发,执行具体的逻辑。 (第二章我们细聊)

1.3.1 XML

  • DispatcherServlet
    Servlet
    servlet
    web.xml
    
  • 另外,我们还需要一个配置文件,用来配置我们需要的相关的 mvc 信息。

下面来看一个完整的 web.xml 配置

<web-app>

    <servlet>
    <servlet-name>dispatchServlet</servlet-name>
    <servlet-class>org.springframework.web.servlet.DispatcherServlet</servlet-class>
    <init-param>
      <param-name>contextConfigLocation</param-name>
      <param-value>classpath:springmvc.xml</param-value>
    </init-param>
    <load-on-startup>1</load-on-startup>
  </servlet>
  <servlet-mapping>
    <servlet-name>dispatchServlet</servlet-name>
    <url-pattern>/</url-pattern>
  </servlet-mapping>

</web-app>
复制代码

1.3.2 注解

注解方式也是现在主流, SpringBoot 基于 JavaConfig 实现了自动配置

实现方式:

Servlet3.0 的时候定义了一个规范 SPI 规范。

SPI ,全称为 Service Provider Interface ,是一种服务发现机制。它通过在 ClassPath 路径下的 META-INF/services 文件夹查找文件,自动加载文件里所定义的类。 也就是在服务启动的时候会Servlet会自动加载该文件定义的类

你想知道的关于Spring MVC都在这个里面了

我们看一眼这个文件里的内容。他内部定义了 SpringServletContainerInitializer 容器初始化类,也就是说在 Servlet 启动的时候会自动初始化这个类,这个类也是注解实现的关键。

这个类中存在一个 onStartup 方法,这个也是当容器初始化的时候调用的方法,这个方法有两参数

  • Set<Class<?>> webAppInitializerClasses
    Spring
    web
    WebApplicationInitializer
    Servlet
    
  • ServletContext servletContex 代表了 Servlet 上下文对象
org.springframework.web.SpringServletContainerInitializer
复制代码
@HandlesTypes(WebApplicationInitializer.class)
public class SpringServletContainerInitializer implements ServletContainerInitializer {
    @Override
 public void onStartup(Set<Class<?>> webAppInitializerClasses,   
 ServletContext servletContext)    throws ServletException {
        //启动逻辑
    }
}
复制代码

具体看一下注解配置方式:

public class MyWebApplicationInitializer implements WebApplicationInitializer {

    @Override
    public void onStartup(ServletContext servletCxt) {

        // Load Spring web application configuration
        AnnotationConfigWebApplicationContext ac = new AnnotationConfigWebApplicationContext();
        //一个配置类,@Configuration
        ac.register(AppConfig.class);
        //spring的那个refresh方法
        ac.refresh();

        // Create and register the DispatcherServlet
        DispatcherServlet servlet = new DispatcherServlet(ac);
        ServletRegistration.Dynamic registration = servletCxt.addServlet("app", servlet);
        registration.setLoadOnStartup(1);
        registration.addMapping("/app/*");
    }
}
复制代码

通过实现 WebApplicationInitializer 接口,来作为 MVC 的配置类,在加载 SpringServletContainerInitializer 的时候加载这个类。

不过在具体的实现中, Spring 不建议我们这样做, 他建议将 SpringSpringMvc 分开,看个图

你想知道的关于Spring MVC都在这个里面了

他在Spring之上加了一层Web环境配置。相当于在Spring的外面包装了一层 Servlet

看一下此时的代码

public class MyWebAppInitializer extends AbstractAnnotationConfigDispatcherServletInitializer {
 
    //Spring配置文件
    @Override
    protected Class<?>[] getRootConfigClasses() {
        return new Class<?>[] { RootConfig.class };
    }

    //SpringMVC的配置文件
    @Override
    protected Class<?>[] getServletConfigClasses() {
        return new Class<?>[] { App1Config.class };
    }
 
    //指定DispatcherServlet可以拦截的路径
    @Override
    protected String[] getServletMappings() {
        return new String[] { "/app1/*" };
    }
}
复制代码

通过 AbstractAnnotationConfigDispatcherServletInitializer

你想知道的关于Spring MVC都在这个里面了

可以看到他实现了 WebApplicationInitializer 接口,即在 Servlet 初始化的时候会加载这个类。

AbstractContextLoaderInitializer 类,他初始化了 Spring

AbstractDispatcherServletInitializer 类,初始化了 DispatcherServlet

AbstractAnnotationConfigDispatcherServletInitializer 类,将两个类整合到一起

2. 实现原理

聊这个原理之前,先来聊聊他要干什么?

需求:请求分发;参数封装;结果返回

那如果我们自己来实现,该怎么办?( 单说注解,先来看看我们怎么使用 MVC )

  • 一个 @Controller 注解,标识当前类为控制层接口,
  • 一个 RequestMapping 标识这个方法的 URI 和请求方式等信息
  • 一个 @ResponseBody 标识这个方法的返回类型为 JSON
  • 一个 test01 标识这个方法用来处理 /test 请求
@Controller
public class UserController {

    @GetMapping("/test")
    @ResponseBody
    public String test01(){
        return "success" ;

    }
}
复制代码

接下来,我们通过我们已有的东西,看一下我们自己去处理请求的逻辑

先来想一下我们的请求过程:

  • 前端发送一个 Http 请求,通过不同的 uri 实现不同逻辑的处理
  • uri
    @RequestMapping
    value
    
  • Map
    value
    key
    method
    Class
    value
    MappingRegister
    
  • URI
    Map
    Method
    Method
    404
    

2.1 Spring加载

在上面的 怎么用 中提到了,他通过 AbstractContextLoaderInitializer 来加载 Spring 配置文件的。

你想知道的关于Spring MVC都在这个里面了

此时关于Spring的东西已经加载好了,但并未进行初始化

2.2 MVC加载

同样也是通过 AbstractDispatcherServletInitializer 类实现

你想知道的关于Spring MVC都在这个里面了

2.2.1 DispatcherServlet

接下来我们具体看一下在这个期间, DispatcherServlet 如何处理请求的

作用:分发所有的请求

类继承结构图

你想知道的关于Spring MVC都在这个里面了

可以看到他继承了 HttpServlet 类,属于一个 Servlet ,而在之前我们配置了这个 Servlet 的拦截路径。他会将所有的请求拦截,然后做一个分发。

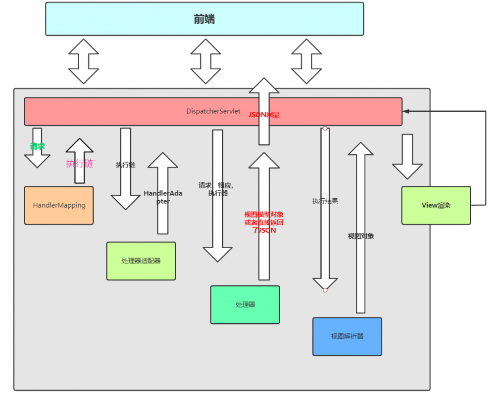
下面这个图各位看官应该非常熟悉:

你想知道的关于Spring MVC都在这个里面了

其实 DispatcherServlet 处理所有请求的方式在这个图里完全都体现了。

接下来聊一下他的设计思路吧。

当一个请求来的时候,进入 doDispatch 方法中,然后处理这个请求,也是返回一个执行链

Spring 提供了三种方式的 处理器映射器 来处理不同的请求。

  • BeanNameUrlHandlerMapping
    Bean
    Controller
    HttpRequestHandler
    
@Component("/test02")
public class HttpController  implements Controller {
    @Override
    public ModelAndView handleRequest(HttpServletRequest request, HttpServletResponse response) throws Exception {
        System.out.println("HttpController执行");
        return null;
    }
}
复制代码
@Component("/test01")
public class HandlerController implements HttpRequestHandler {

    @Override
    public void handleRequest(HttpServletRequest request, HttpServletResponse response) throws ServletException, IOException {
        System.out.println("handlerRequest");
    }
}

复制代码
  • RequestMappingHandlerMapping 适用于方法类型的处理器映射。
@Controller
public class UserController {

    @GetMapping("/test")
    public String test01(){
        System.out.println("执行了");
        return "success" ;
    }
}
复制代码
  • RouterFunctionMapping , MVC 提供的一个处理通过函数式编程定义控制器的一个映射器处理器。需要直接添加到容器中,然后 通过路由一个地址,返回对应的数据
@Configuration
@ComponentScan("com.bywlstudio.controller")
@EnableWebMvc
public class MvcConfig implements WebMvcConfigurer {

    @Override
    public void configureViewResolvers(ViewResolverRegistry registry) {
        registry.jsp("/WEB-INF/pages/",".jsp");
    }

    @Bean
    public RouterFunction<?> routerFunctionA() {
        return RouterFunctions.route()
                .GET("/person/{id}", request1 -> ServerResponse.ok().body("Hello World"))
                .build();
    }

}
复制代码

聊完了处理器映射器,再来聊一下 处理器适配器

不同的请求方式,需要不同的处理方式,这也是 Spring 为什么要提供一个适配器的原因。

  • RequestMappingHandlerAdapter 用来处理所有的方法请求,即通过 @Controller 注解定义的
  • HandlerFunctionAdapter 用来处理函数式的映射,即通过 RouterFunctionMapping 定义的
  • HttpRequestHandlerAdapter 用来处理实现了 HttpRequestHandler 接口的
  • SimpleControllerHandlerAdapter 用来处理实现了 Controller 接口的请求

通过处理器适配器拿到适合的处理器,来处理对应的请求。

在处理器执行具体的请求的过程, 实际上就是调用我们的方法的过程,于是就会出现返回值

通常对于返回值我们有两种方法:

  • @ResponseBody 直接返回 JSON 数据。
  • 或者返回一个视图,该视图会被视图解析器解析。

对于返回值解析, MVC 提供了一个接口用于处理所有的返回值,这里我们仅仅谈上面的两种

  • ModelAndViewMethodReturnValueHandler 用于处理返回视图模型的请求
  • RequestResponseBodyMethodProcessor 用于处理返回 JSON

在我们拿到方法返回值以后,会调用 this.returnValueHandlers.handleReturnValue 返回值解析器的这个方法,用于对视图模型的返回和 JSON 数据的回显( 直接回显到网页,此时返回的视图对象为null

对于视图对象,通过视图解析器直接解析,进行数据模型渲染,然后回显给前端。

2.2.2 MappingRegistry

这个类存放了 method 的映射信息。

class MappingRegistry {

   private final Map<T, MappingRegistration<T>> registry = new HashMap<>();

   private final Map<T, HandlerMethod> mappingLookup = new LinkedHashMap<>();

   private final MultiValueMap<String, T> urlLookup = new LinkedMultiValueMap<>();

   private final Map<String, List<HandlerMethod>> nameLookup = new ConcurrentHashMap<>();

   private final Map<HandlerMethod, CorsConfiguration> corsLookup = new ConcurrentHashMap<>();

   private final ReentrantReadWriteLock readWriteLock = new ReentrantReadWriteLock();
复制代码

MVC 会从这个类中获取方法和 URL 的引用。相当于 Spring MVC 的容器。

3. 面试题

3.1 什么是MVC?什么是MVVM?

答: MVC 是一个架构模式,它有三个核心

  • 视图(View)。用户界面

  • 模型(Model)。业务数据

  • 控制器(Controller)。接收用户输入,控制模型和视图进行数据交互

MVVM 也是一种架构模式,它也是三个核心

  • 模型( Model )。后端数据
  • 视图模型( ViewModel )。它完成了数据和视图的绑定
  • 视图( View )。用户界面

它的核心思想是: 通过 ViewModel 将数据和视图绑定,用数据操作视图,常见框架为Vue

3.2 Spring Mvc执行流程

  • 用户发送请求至 DispatcherServlet
  • DispatcherServelt 收到请求以后调用 HandlerMapping ,找到请求处理器映射器( 三选一
  • 通过处理器映射器对应 URI 的处理器执行链(包含了拦截器,和处理器对象)
  • 调用处理器适配器,找到可以处理该执行链的处理器( 四选一 )

  • 处理器具体执行,返回 ModelAndView 对象
    • 如果存在 @ResponseBody 注解,直接进行数据回显
  • 将返回的 ModelAndView 对象传给 ViewResove 视图解析器解析,返回视图
  • DispatcherServletView 进行渲染视图
  • 响应用户

本文使用 mdnice 排版

原文  https://juejin.im/post/5ef6f45de51d453476711d50
正文到此结束
Loading...