转载

Netty 基本组件小结--Channel、EventLoop、Bootstrap等

Channel按照其字面意思非常容易理解,那就是"管道"。自来水通遍千家万户需要架设管道,暖气也需要架设管道,同样,网络通信也需要架设管道,这个管道就是我们的 Socket 。我们发现,自来水管道中流通的是自来水,暖气管道中流通的是暖气,那么 Socket 中流通的当属我们的字节流了。

说了这么多,那么到底什么是Channel呢?小编理解,Channel就是连接网络Socket和具有 read, write, connect, and bind 能力的组件的一条通道。

一个Channel通常拥有下面几种属性:

  • 1、Channel 本身组件的状态state,比如说是不是处于打开 open 状态,是否处于连接 connected 状态
  • 2、Channel 本身将会跟一个 ChannelConfig 对象相关联,用于对该 Channel 进行配置,比如 接收缓冲区的大小
  • 3、Channel 本身将会跟一个 ChannelPipeline 对象相关联,用于处理I/O事件 events
Netty 基本组件小结--Channel、EventLoop、Bootstrap等

Netty 中的 Channel 在Java NIO基础之上封装了更多的操作。在 Netty 中,所有的I/O操作都是异步的。这意味着我们不能在调用I/O操作之后立即得到I/O操作的结果,因此Netty中提供了一个 ChannelFuture ,每次调用异步I/O之后会返回该对象。

在 Netty 中,Channel是具有继承结构的,我们可以通过调用Channel的 parent() 方法获取, parent() 方法的返回取决于该Channel是怎么创建出来的。比如一个 SocketChannel 由一个 ServerSocketChannel 接收,因此当调用 SocketChannelparent() 方法时将返回 ServerSocketChannel

每次当处理完Channel操作时,我们应该显式调用其 close()close(ChannelPromise) 对资源进行释放,这将确保所有资源都以正确的方式释放掉~

二、Netty中Channel的类型有哪些?分别有什么作用?

总的来说,不同的协议,不同用途会对应不同类型的 Channel 。下面贴出 Channel 的接口继承图:

Netty 基本组件小结--Channel、EventLoop、Bootstrap等
  • 1、 UnixChannel :此类Channel只暴露一些在Unix类操作系统上面才会有的操作
  • 2、 DatagramChannel :一个处理 UDP/IP 协议的 Channel
  • 3、 DuplexChannel :一个拥有两个端点并能在每个端点独立关闭的全双工Channel
  • 4、 Http2StreamChannel :支持 HTTP/2 协议的 Channel
  • 5、 SctpChannel :一个处理 SCTP/IP 协议的Channel
  • 6、 ServerChannel :一个接收新连接然后创建子Channel的Channel组件, ServerSocketChannel 就是一个很好的例子, ServerSocketChannel 接受连接,然后创建出 SocketChannel

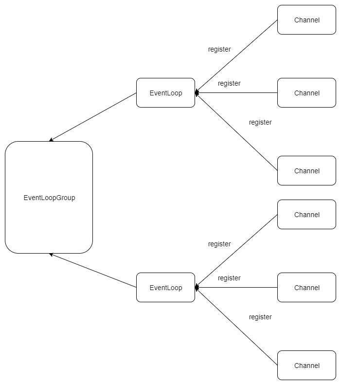
三、Netty中Channel和EventLoopGroup、EventLoop之间的关系

Netty 基本组件小结--Channel、EventLoop、Bootstrap等

一个 EventLoop 是一条单纯的线程,用于处理注册在其上面的所有I/O事件,也就是说,Channel是需要注册到EventLoop上面去的,而且一个 EventLoop 通常会有多个 Channel 注册,而 EventLoopGroup 则是 EventLoop 的集合。

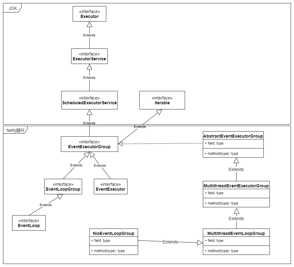
四、Netty中 EventLoop 等事件线程组件继承图

小编贴出一张简单的继承图,如下所示:

Netty 基本组件小结--Channel、EventLoop、Bootstrap等

从图中其实可以发现,Netty中线程模型基本上就是从一个叫 EventExecutorGroupEventExecutorGroup 继承了JDK中的 ScheduledExecutorService 接口,因此在Netty中我们可以利用它做一些定时任务之类的配置。

  • 1、 EventExecutorGroup :负责通过其 next() 方法来创建一系列的 EventExecutor ,除此之外,也负责管理其创建的 EventExecutor 生命周期并提供全局关闭方法。
  • 2、 EventLoopGroup 是一个特殊的 EventExecutorGroup ,主要用于注册 Channel 以便后续在事件循环中使用
  • 3、 EventExecutor 是一个特殊的 EventExecutorGroup ,它提供一些便捷的方法用来判断一个线程是否在一个 EnentLoop 中执行
  • 4、 MultithreadEventExecutorGroup 顾名思义,就是允许任务在多线程中去执行

五、Netty中的 Bootstrap 家族

其实Netty中的 Bootstrap 启动类家族不是很庞大,相当于工具类吧! BootstrapServerBootstrap 属于上面第二章节说到的 ServerChannel 范畴,总共有3个大类,类图如下:

Netty 基本组件小结--Channel、EventLoop、Bootstrap等
  • 1、 Bootstrap :用于为客户端打开一条通道 Channel ,通常 bind() 方法用于创建一个基于UDP的无状态的链接,对于通常的TCP链接,我们则使用其 connect() 方法创建
  • 2、 ServerBootStrap :用于在服务端中打开一个 ServerChannel

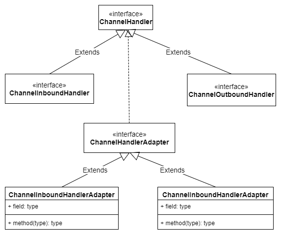
六、Netty中的 ChannelHandler

Netty 基本组件小结--Channel、EventLoop、Bootstrap等

ChannelHandler 可以用来处理I/O事件或者用于接收I/O操作,并将指针指向 ChannelPipeline 中的下一个 Handler 。其中 ChannelPipelineChannelHandler 提供了一个容器。

ChannelInboundHandler 用于为状态( open close connect )的更改设置相应的回调操作,简而言之, ChannelInboundHandler 拦截和处理入站事件, ChannelOutboundHandler 拦截和处理出站事件.

原文  https://juejin.im/post/5b84e1f7f265da437174bc69
正文到此结束
Loading...